70. Tutorial#
La maggior parte degli psicologi che utilizzano i test non creano test ad hoc ma piuttosto utilizzano test già validati e interpretano i punteggi sulla base delle norme fornite nel manuale del test. Quando si sceglie il test più appropriato per il problema da affrontare, è necessario considerare diverse domande. Ad esempio, qual è il valore minimo di attendibilità richiesto? In altre parole, a che livello di precisione è necessario essere in grado di differenziare tra i rispondenti? Che tipo di validità è importante? Quali sono le caratteristiche della popolazione che il gruppo normativo deve rappresentare? Qual è il livello di istruzione richiesto per completare il test? Quanto tempo è disponibile per la somministrazione del test e per lo scoring dei risultati? Quali sono i costi necessari per la somministrazione del test e per lo scoring dei risultati?
Dopo aver risposto a queste domande, la selezione del test si riduce solitamente ad una scelta tra poche alternative. Per prendere una decisione tra queste alternative, è importante consultare la letteratura specialistica che discute le proprietà psicometriche dei test e la loro validità. In questo modo, si può effettuare una scelta informata basata sulla conoscenza delle proprietà del test e sulla sua validità, e assicurarsi che sia adatto alla popolazione e alle esigenze specifiche del caso in questione.
Ogni psicologo ha l’obbligo di dimostrare che il test che sceglie per un determinato scopo sia il miglior strumento tra quelli disponibili per giungere ad una decisione razionale e obiettiva relativamente al problema che si trova ad affrontare (come indicato dal Codice Deontologico). Se nessuno dei test disponibili risulta appropriato per misurare un tratto psicologico specifico, si procede alla costruzione di un nuovo reattivo. La costruzione di un test richiede conoscenze specialistiche sia di tipo psicometrico che del fenomeno considerato.
Le fasi di costruzione dei test includono la definizione delle aree di contenuto che il test dovrà misurare; la generazione di un numero di item per ciascuna area circa tre volte superiore rispetto a quelli che si prevede faranno parte della versione finale del test; la somministrazione degli item ad un campione sufficientemente ampio (con centinaia di rispondenti selezionati in modo tale che il campione sia rappresentativo della popolazione di interesse); l’analisi degli item per selezionare quelli migliori; infine, la somministrazione della versione revisionata del test ad un nuovo campione per verificare se la versione finale del test sia soddisfacente dal punto di vista psicometrico. In caso affermativo, il campione esaminato fornisce le norme del test, e questa fase è chiamata “standardizzazione del test”.
Per illustrare le fasi cruciali nella costruzione di un test psicometrico, utilizzeremo un caso pratico basato su dati reali, seguendo le linee guida proposte da Dima [Dim18]. In questo esempio, prescindiamo dalla fase di creazione degli item, assumendo che siano già stati sviluppati da esperti, e in numero superiore a quello richiesto per la scala finale.
Ci focalizzeremo sulla procedura di selezione degli item. Per il nostro caso, consideriamo item sviluppati dagli psicologi dell’ospedale Meyer, mirati a identificare le famiglie che affrontano maggiori difficoltà nel coping dopo la diagnosi di una malattia grave, spesso terminale, di un figlio. In questa guida, ci concentreremo su un insieme di 20 item specificamente progettati per valutare le caratteristiche del bambino, così come percepite dai genitori. L’obiettivo è selezionare 4 di questi 20 item in modo che rispettino i criteri di una scala psicometrica ben strutturata.
70.1. Importazione dei dati#
library("here")
library("tidyverse")
library("TAM")
library("mirt")
library("lavaan")
library("mokken")
library("psych")
df_tot <- readRDS("data/fai_2022_11_20.rds")
temp <- df_tot |>
dplyr::filter(FLAG == "keep")
temp$FLAG <- NULL
Show code cell output
Caricamento pacchetto: 'psych'
Il seguente oggetto `e mascherato da 'package:mokken':
ICC
Il seguente oggetto `e mascherato da 'package:lavaan':
cor2cov
I seguenti oggetti sono mascherati da 'package:scales':
alpha, rescale
I seguenti oggetti sono mascherati da 'package:ggplot2':
%+%, alpha
Per migliorare la qualità del nostro set di dati, rimuoveremo gli item che presentano livelli eccessivi di asimmetria (skewness) e curtosi. Questo passaggio è fondamentale per garantire che i nostri dati siano ben distribuiti e rappresentativi, migliorando così l’affidabilità e la validità delle nostre analisi. Gli item con asimmetria e curtosi estreme possono infatti distorcere i risultati degli analisi statistiche e influenzare negativamente le conclusioni tratte dallo studio.
items_stats <- psych::describe(temp)
items_skew_kurt_bad <- items_stats |>
dplyr::filter(skew > 2.5 | kurtosis > 7.5) |>
row.names()
items_skew_kurt_bad
- 'other*'
- 'child_birth_place'
- 'has_chronic_disease'
- 'hospitalization_number'
- 'emergency_care_number'
- 'divorce'
- 'low_income'
- 'change_address'
- 'change_city'
- 'is_mother_italian'
- 'is_father_italian'
- 'is_father_working'
- 'is_child_italian'
- 'FAI_24'
- 'FAI_32'
- 'FAI_52'
- 'FAI_53'
- 'FAI_61'
- 'FAI_74'
- 'FAI_76'
- 'FAI_77'
- 'FAI_138'
- 'FAI_152'
- 'FAI_174'
- 'FAI_175'
- 'FAI_182'
- 'FAI_193'
# Select the strings starting with "FAI_"
bad_fai_items <- grep("^FAI_", items_skew_kurt_bad, value = TRUE)
df <- temp |>
dplyr::select(!any_of(bad_fai_items))
Ci concentreremo qui su un sottoinsieme di item, ovvero quelli che riguardano le caratteristiche del bambino.
# First subscale: items names.
item_subscale <- c(
"FAI_49", "FAI_106", "FAI_60", "FAI_124", "FAI_86",
"FAI_47", "FAI_121", "FAI_167", "FAI_99",
"FAI_63", "FAI_168", "FAI_5", "FAI_132", "FAI_85", "FAI_81",
"FAI_83",
# "FAI_152", "FAI_175",
"FAI_57", "FAI_91", "FAI_135", "FAI_1"
)
# Select only the items of this subscale.
subscale_data <- df %>%
dplyr::select(all_of(item_subscale))
dim(subscale_data)
- 453
- 20
70.2. Statistiche descrittive#
psych::describe(subscale_data)
| vars | n | mean | sd | median | trimmed | mad | min | max | range | skew | kurtosis | se | |
|---|---|---|---|---|---|---|---|---|---|---|---|---|---|
| <int> | <dbl> | <dbl> | <dbl> | <dbl> | <dbl> | <dbl> | <dbl> | <dbl> | <dbl> | <dbl> | <dbl> | <dbl> | |
| FAI_49 | 1 | 453 | 0.5629139 | 1.0320709 | 0 | 0.3085399 | 0.0000 | 0 | 4 | 4 | 2.0665609 | 3.6052375 | 0.04849092 |
| FAI_106 | 2 | 453 | 0.6710817 | 0.9911011 | 0 | 0.4710744 | 0.0000 | 0 | 4 | 4 | 1.6036473 | 2.0835785 | 0.04656599 |
| FAI_60 | 3 | 453 | 0.9403974 | 1.2169441 | 0 | 0.7272727 | 0.0000 | 0 | 4 | 4 | 1.1792903 | 0.2955897 | 0.05717702 |
| FAI_124 | 4 | 453 | 1.0463576 | 1.1955175 | 1 | 0.8429752 | 1.4826 | 0 | 4 | 4 | 1.1667416 | 0.4658086 | 0.05617031 |
| FAI_86 | 5 | 453 | 1.1898455 | 1.0171900 | 1 | 1.0606061 | 1.4826 | 0 | 4 | 4 | 0.9491960 | 0.6428214 | 0.04779175 |
| FAI_47 | 6 | 453 | 1.6247241 | 1.1132778 | 2 | 1.5950413 | 1.4826 | 0 | 4 | 4 | 0.1994007 | -0.7340689 | 0.05230635 |
| FAI_121 | 7 | 453 | 0.4900662 | 0.7121035 | 0 | 0.3746556 | 0.0000 | 0 | 4 | 4 | 1.8321794 | 4.5725145 | 0.03345754 |
| FAI_167 | 8 | 453 | 1.9072848 | 1.0306218 | 2 | 1.8815427 | 1.4826 | 0 | 4 | 4 | 0.1974188 | -0.2695266 | 0.04842284 |
| FAI_99 | 9 | 453 | 2.0618102 | 1.1543198 | 2 | 2.0220386 | 1.4826 | 0 | 4 | 4 | 0.3447637 | -0.7883135 | 0.05423468 |
| FAI_63 | 10 | 453 | 1.1501104 | 1.1615070 | 1 | 1.0192837 | 1.4826 | 0 | 4 | 4 | 0.7295382 | -0.4985964 | 0.05457236 |
| FAI_168 | 11 | 453 | 0.7748344 | 1.1298770 | 0 | 0.5399449 | 0.0000 | 0 | 4 | 4 | 1.4492317 | 1.1504289 | 0.05308625 |
| FAI_5 | 12 | 453 | 1.0132450 | 1.1805209 | 1 | 0.8264463 | 1.4826 | 0 | 4 | 4 | 1.0371531 | 0.1238107 | 0.05546571 |
| FAI_132 | 13 | 453 | 1.4238411 | 1.2360930 | 1 | 1.3002755 | 1.4826 | 0 | 4 | 4 | 0.5953586 | -0.6157883 | 0.05807672 |
| FAI_85 | 14 | 453 | 1.3311258 | 0.9027136 | 1 | 1.3002755 | 1.4826 | 0 | 4 | 4 | 0.2930726 | -0.1115428 | 0.04241319 |
| FAI_81 | 15 | 453 | 1.7969095 | 1.2685052 | 2 | 1.7465565 | 1.4826 | 0 | 4 | 4 | 0.2930069 | -1.0004309 | 0.05959957 |
| FAI_83 | 16 | 453 | 1.1986755 | 1.1825793 | 1 | 1.0468320 | 1.4826 | 0 | 4 | 4 | 0.8458362 | -0.1601818 | 0.05556242 |
| FAI_57 | 17 | 453 | 0.3863135 | 0.7123983 | 0 | 0.2341598 | 0.0000 | 0 | 4 | 4 | 2.2165283 | 5.6437160 | 0.03347139 |
| FAI_91 | 18 | 453 | 0.5320088 | 0.9298228 | 0 | 0.3057851 | 0.0000 | 0 | 4 | 4 | 2.1393688 | 4.4338138 | 0.04368689 |
| FAI_135 | 19 | 453 | 0.4039735 | 0.7686801 | 0 | 0.2231405 | 0.0000 | 0 | 4 | 4 | 2.2914674 | 5.8874641 | 0.03611574 |
| FAI_1 | 20 | 453 | 0.4547461 | 0.7530503 | 0 | 0.2892562 | 0.0000 | 0 | 4 | 4 | 1.8594704 | 3.7153232 | 0.03538139 |
70.3. Mokken scaling#
Sia la CTT che la FA operano sotto l’ipotesi che le variabili latenti siano continue. Questo implica che le variabili non osservabili, come tratti di personalità o abilità, sono considerate distribuite lungo un continuum senza interruzioni discrete.
A differenza della CTT e della FA, l’IRT gestisce meglio le variabili discrete e fornisce una stima più accurata di parametri come la difficoltà degli item e la capacità del rispondente. Tuttavia, l’IRT richiede campioni relativamente grandi di rispondenti e item per produrre stime affidabili. Questo è particolarmente vero per gli item ordinali, dove l’ordine delle risposte è significativo ma non la distanza esatta tra le categorie.
Quando si lavora con set di item che misurano variabili latenti ordinali e in presenza di campioni di dimensioni ridotte, l’adattamento dell’IRT parametrico può non essere realistico. In queste situazioni, l’IRT non parametrica (NIRT) è stata sviluppata come un approccio alternativo.
IRT Non Parametrica (NIRT) e Analisi di Scaling di Mokken (MSA): La NIRT è raccomandata come analisi preliminare ai modelli IRT. All’interno dei modelli NIRT, l’MSA è particolarmente rilevante. Questo modello è considerato l’equivalente ordinale delle analisi di Rasch e della Rating Scale. Esso opera sotto tre proprietà principali:
Unidimensionalità: Assume che esista una sola variabile latente (θ) che spieghi la variazione nelle risposte agli item.
Indipendenza Locale: Suggerisce che le risposte agli item sono indipendenti l’una dall’altra, date le condizioni della variabile latente (θ).
Monotonicità Latente: Implica che la probabilità di risposta positiva ad un item non diminuisce a livelli più alti della variabile latente.
Proprietà Supplementari nella MSA:
Ordinamento Invariante degli Item: Gli item devono mantenere lo stesso ordine di difficoltà a tutti i livelli della variabile latente.
Identificazione di Modelli di Risposta Idiosincratici: Questo riguarda la rilevazione di risposte che non si allineano con il modello complessivo, come quando un rispondente non approva un item “più facile” pur avendo approvato uno “più difficile”.
Le assunzioni di unidimensionalità, indipendenza locale e monotonicità latente definiscono il modello IRT non parametrico più generale: il modello di omogeneità monotona, anche noto come modello non parametrico di risposta graduata.
In sintesi, mentre la CTT e la FA sono più adatte per variabili latenti continue, l’IRT e, in particolare, la MSA forniscono metodi robusti per analizzare dati psicometrici in presenza di variabili latenti ordinali e campioni di dimensioni ridotte.
70.3.1. Scalability coefficients#
Coefficiente di Scalabilità tra Coppie di Item (Hij): Per ogni coppia di item (i, j), esiste un coefficiente di scalabilità Hij. Questo coefficiente misura quanto bene due item lavorano insieme per riflettere la variabile latente. In formula, possiamo esprimerlo come:
\[ Hij ; i, j = 1, \ldots, J \]In MSA, è importante che gli item appartenenti alla stessa scala di Mokken abbiano coefficienti di scalabilità positivi, indicando che sono coerenti e misurano la stessa variabile latente.
Coefficiente di Scalabilità dell’Item (Hj): Hj può essere interpretato in modo simile ai parametri di discriminazione nell’IRT parametrico. Indica quanto bene un singolo item discrimina tra individui con diversi livelli della variabile latente. Si aspetta che sia maggiore di un certo limite inferiore positivo, di solito c > 0.3.
Coefficiente di Scalabilità del Test (H): H rappresenta la misura di scalabilità per l’intero set di item. Le soglie euristiche per interpretare H sono:
Debole: se 0.3 ≤ H < 0.4.
Moderato: se 0.4 ≤ H < 0.5.
Forte: se H > 0.5.
Questi valori danno un’idea della forza con cui il set di item misura la variabile latente.
Secondo Sijtsma e Molenaar (2002), le assunzioni di unidimensionalità, indipendenza locale e monotonicità latente implicano alcune restrizioni sui coefficienti di scalabilità: - 0 ≤ Hij ≤ 1, per tutte le coppie di item i ≠ j. - 0 ≤ Hj ≤ 1, per tutti gli item j. - 0 ≤ H ≤ 1, per l’intero set di item.
In termini più intuitivi, questi coefficienti di scalabilità aiutano a valutare quanto efficacemente un insieme di item lavori insieme per misurare una variabile latente. Valori alti di H indicano che il set di item è fortemente correlato e misura in modo affidabile la variabile latente. Questi indici sono cruciali per garantire che l’analisi effettuata con la MSA sia valida e affidabile.
# Calculate H coefficients
subscale_data <- as.data.frame(subscale_data)
coefs.h <- coefH(subscale_data)
coefs.h$Hi
coefs.h$H
$Hij
FAI_49 se FAI_106 se FAI_60 se FAI_124 se
FAI_49 0.561 (0.057) 0.608 (0.054) 0.601 (0.048)
FAI_106 0.561 (0.057) 0.617 (0.042) 0.722 (0.039)
FAI_60 0.608 (0.054) 0.617 (0.042) 0.688 (0.037)
FAI_124 0.601 (0.048) 0.722 (0.039) 0.688 (0.037)
FAI_86 0.039 (0.046) 0.141 (0.058) 0.137 (0.055) 0.104 (0.052)
FAI_47 0.258 (0.062) 0.161 (0.063) 0.246 (0.053) 0.192 (0.052)
FAI_121 0.139 (0.048) 0.299 (0.050) 0.227 (0.053) 0.383 (0.059)
FAI_167 0.071 (0.065) 0.108 (0.061) 0.210 (0.056) 0.147 (0.054)
FAI_99 0.139 (0.060) 0.120 (0.053) 0.208 (0.053) 0.222 (0.050)
FAI_63 0.171 (0.059) 0.152 (0.052) 0.208 (0.052) 0.203 (0.051)
FAI_168 0.210 (0.060) 0.277 (0.056) 0.280 (0.055) 0.287 (0.055)
FAI_5 0.212 (0.056) 0.317 (0.055) 0.280 (0.052) 0.288 (0.052)
FAI_132 0.305 (0.063) 0.272 (0.059) 0.135 (0.056) 0.307 (0.054)
FAI_85 0.139 (0.069) 0.042 (0.059) 0.111 (0.062) 0.118 (0.062)
FAI_81 0.254 (0.060) 0.354 (0.056) 0.324 (0.050) 0.381 (0.053)
FAI_83 0.223 (0.057) 0.381 (0.056) 0.430 (0.047) 0.387 (0.048)
FAI_57 0.101 (0.047) 0.186 (0.049) 0.260 (0.052) 0.256 (0.055)
FAI_91 0.089 (0.057) 0.270 (0.063) 0.206 (0.059) 0.237 (0.063)
FAI_135 0.165 (0.065) 0.201 (0.060) 0.110 (0.050) 0.241 (0.058)
FAI_1 0.109 (0.056) 0.099 (0.053) 0.213 (0.057) 0.137 (0.058)
FAI_86 se FAI_47 se FAI_121 se FAI_167 se
FAI_49 0.039 (0.046) 0.258 (0.062) 0.139 (0.048) 0.071 (0.065)
FAI_106 0.141 (0.058) 0.161 (0.063) 0.299 (0.050) 0.108 (0.061)
FAI_60 0.137 (0.055) 0.246 (0.053) 0.227 (0.053) 0.210 (0.056)
FAI_124 0.104 (0.052) 0.192 (0.052) 0.383 (0.059) 0.147 (0.054)
FAI_86 0.256 (0.053) 0.254 (0.051) 0.199 (0.055)
FAI_47 0.256 (0.053) 0.142 (0.060) 0.232 (0.053)
FAI_121 0.254 (0.051) 0.142 (0.060) 0.195 (0.064)
FAI_167 0.199 (0.055) 0.232 (0.053) 0.195 (0.064)
FAI_99 -0.034 (0.057) 0.167 (0.054) 0.101 (0.072) 0.224 (0.050)
FAI_63 0.171 (0.053) 0.425 (0.047) 0.185 (0.060) 0.197 (0.052)
FAI_168 0.080 (0.054) 0.240 (0.055) 0.089 (0.050) 0.192 (0.060)
FAI_5 0.184 (0.052) 0.184 (0.050) 0.199 (0.053) 0.209 (0.058)
FAI_132 0.064 (0.050) 0.297 (0.053) 0.227 (0.050) 0.219 (0.052)
FAI_85 0.117 (0.055) 0.346 (0.048) -0.026 (0.055) 0.257 (0.056)
FAI_81 0.321 (0.051) 0.133 (0.050) 0.185 (0.059) 0.197 (0.054)
FAI_83 0.308 (0.052) 0.192 (0.055) 0.164 (0.054) 0.172 (0.056)
FAI_57 0.320 (0.056) 0.300 (0.060) 0.395 (0.070) 0.140 (0.053)
FAI_91 0.225 (0.058) 0.139 (0.060) 0.183 (0.058) 0.215 (0.059)
FAI_135 0.053 (0.047) 0.124 (0.065) 0.147 (0.057) 0.113 (0.061)
FAI_1 0.175 (0.054) 0.238 (0.060) -0.032 (0.051) 0.122 (0.063)
FAI_99 se FAI_63 se FAI_168 se FAI_5 se
FAI_49 0.139 (0.060) 0.171 (0.059) 0.210 (0.060) 0.212 (0.056)
FAI_106 0.120 (0.053) 0.152 (0.052) 0.277 (0.056) 0.317 (0.055)
FAI_60 0.208 (0.053) 0.208 (0.052) 0.280 (0.055) 0.280 (0.052)
FAI_124 0.222 (0.050) 0.203 (0.051) 0.287 (0.055) 0.288 (0.052)
FAI_86 -0.034 (0.057) 0.171 (0.053) 0.080 (0.054) 0.184 (0.052)
FAI_47 0.167 (0.054) 0.425 (0.047) 0.240 (0.055) 0.184 (0.050)
FAI_121 0.101 (0.072) 0.185 (0.060) 0.089 (0.050) 0.199 (0.053)
FAI_167 0.224 (0.050) 0.197 (0.052) 0.192 (0.060) 0.209 (0.058)
FAI_99 0.230 (0.049) 0.165 (0.052) 0.107 (0.052)
FAI_63 0.230 (0.049) 0.275 (0.052) 0.139 (0.051)
FAI_168 0.165 (0.052) 0.275 (0.052) 0.321 (0.056)
FAI_5 0.107 (0.052) 0.139 (0.051) 0.321 (0.056)
FAI_132 0.195 (0.051) 0.395 (0.049) 0.287 (0.055) 0.211 (0.053)
FAI_85 0.098 (0.056) 0.421 (0.052) 0.285 (0.061) 0.069 (0.061)
FAI_81 0.047 (0.052) 0.175 (0.051) 0.244 (0.054) 0.413 (0.049)
FAI_83 0.042 (0.050) 0.130 (0.049) 0.186 (0.052) 0.409 (0.048)
FAI_57 0.074 (0.064) 0.509 (0.056) 0.104 (0.060) 0.119 (0.052)
FAI_91 0.006 (0.053) 0.207 (0.060) 0.278 (0.063) 0.179 (0.051)
FAI_135 0.064 (0.062) 0.065 (0.064) 0.200 (0.059) 0.173 (0.055)
FAI_1 0.052 (0.064) 0.029 (0.052) 0.195 (0.058) 0.144 (0.063)
FAI_132 se FAI_85 se FAI_81 se FAI_83 se
FAI_49 0.305 (0.063) 0.139 (0.069) 0.254 (0.060) 0.223 (0.057)
FAI_106 0.272 (0.059) 0.042 (0.059) 0.354 (0.056) 0.381 (0.056)
FAI_60 0.135 (0.056) 0.111 (0.062) 0.324 (0.050) 0.430 (0.047)
FAI_124 0.307 (0.054) 0.118 (0.062) 0.381 (0.053) 0.387 (0.048)
FAI_86 0.064 (0.050) 0.117 (0.055) 0.321 (0.051) 0.308 (0.052)
FAI_47 0.297 (0.053) 0.346 (0.048) 0.133 (0.050) 0.192 (0.055)
FAI_121 0.227 (0.050) -0.026 (0.055) 0.185 (0.059) 0.164 (0.054)
FAI_167 0.219 (0.052) 0.257 (0.056) 0.197 (0.054) 0.172 (0.056)
FAI_99 0.195 (0.051) 0.098 (0.056) 0.047 (0.052) 0.042 (0.050)
FAI_63 0.395 (0.049) 0.421 (0.052) 0.175 (0.051) 0.130 (0.049)
FAI_168 0.287 (0.055) 0.285 (0.061) 0.244 (0.054) 0.186 (0.052)
FAI_5 0.211 (0.053) 0.069 (0.061) 0.413 (0.049) 0.409 (0.048)
FAI_132 0.327 (0.053) 0.110 (0.054) 0.079 (0.052)
FAI_85 0.327 (0.053) 0.157 (0.054) 0.024 (0.055)
FAI_81 0.110 (0.054) 0.157 (0.054) 0.551 (0.041)
FAI_83 0.079 (0.052) 0.024 (0.055) 0.551 (0.041)
FAI_57 0.209 (0.065) 0.237 (0.069) 0.219 (0.061) 0.143 (0.055)
FAI_91 0.150 (0.062) 0.189 (0.071) 0.184 (0.062) 0.140 (0.055)
FAI_135 0.236 (0.067) 0.182 (0.061) 0.153 (0.063) 0.164 (0.056)
FAI_1 -0.080 (0.054) 0.131 (0.059) 0.076 (0.061) 0.166 (0.061)
FAI_57 se FAI_91 se FAI_135 se FAI_1 se
FAI_49 0.101 (0.047) 0.089 (0.057) 0.165 (0.065) 0.109 (0.056)
FAI_106 0.186 (0.049) 0.270 (0.063) 0.201 (0.060) 0.099 (0.053)
FAI_60 0.260 (0.052) 0.206 (0.059) 0.110 (0.050) 0.213 (0.057)
FAI_124 0.256 (0.055) 0.237 (0.063) 0.241 (0.058) 0.137 (0.058)
FAI_86 0.320 (0.056) 0.225 (0.058) 0.053 (0.047) 0.175 (0.054)
FAI_47 0.300 (0.060) 0.139 (0.060) 0.124 (0.065) 0.238 (0.060)
FAI_121 0.395 (0.070) 0.183 (0.058) 0.147 (0.057) -0.032 (0.051)
FAI_167 0.140 (0.053) 0.215 (0.059) 0.113 (0.061) 0.122 (0.063)
FAI_99 0.074 (0.064) 0.006 (0.053) 0.064 (0.062) 0.052 (0.064)
FAI_63 0.509 (0.056) 0.207 (0.060) 0.065 (0.064) 0.029 (0.052)
FAI_168 0.104 (0.060) 0.278 (0.063) 0.200 (0.059) 0.195 (0.058)
FAI_5 0.119 (0.052) 0.179 (0.051) 0.173 (0.055) 0.144 (0.063)
FAI_132 0.209 (0.065) 0.150 (0.062) 0.236 (0.067) -0.080 (0.054)
FAI_85 0.237 (0.069) 0.189 (0.071) 0.182 (0.061) 0.131 (0.059)
FAI_81 0.219 (0.061) 0.184 (0.062) 0.153 (0.063) 0.076 (0.061)
FAI_83 0.143 (0.055) 0.140 (0.055) 0.164 (0.056) 0.166 (0.061)
FAI_57 0.330 (0.068) 0.047 (0.050) 0.006 (0.049)
FAI_91 0.330 (0.068) 0.225 (0.051) 0.057 (0.048)
FAI_135 0.047 (0.050) 0.225 (0.051) 0.084 (0.055)
FAI_1 0.006 (0.049) 0.057 (0.048) 0.084 (0.055)
$Hi
Item H se
FAI_49 0.248 (0.027)
FAI_106 0.296 (0.024)
FAI_60 0.301 (0.023)
FAI_124 0.320 (0.023)
FAI_86 0.161 (0.024)
FAI_47 0.227 (0.025)
FAI_121 0.185 (0.027)
FAI_167 0.185 (0.027)
FAI_99 0.125 (0.026)
FAI_63 0.225 (0.024)
FAI_168 0.228 (0.026)
FAI_5 0.229 (0.026)
FAI_132 0.211 (0.026)
FAI_85 0.175 (0.029)
FAI_81 0.244 (0.024)
FAI_83 0.238 (0.023)
FAI_57 0.208 (0.024)
FAI_91 0.184 (0.025)
FAI_135 0.147 (0.027)
FAI_1 0.105 (0.031)
$H
Scale H se
0.218 (0.014)
Item H se
FAI_49 0.248 (0.027)
FAI_106 0.296 (0.024)
FAI_60 0.301 (0.023)
FAI_124 0.320 (0.023)
FAI_86 0.161 (0.024)
FAI_47 0.227 (0.025)
FAI_121 0.185 (0.027)
FAI_167 0.185 (0.027)
FAI_99 0.125 (0.026)
FAI_63 0.225 (0.024)
FAI_168 0.228 (0.026)
FAI_5 0.229 (0.026)
FAI_132 0.211 (0.026)
FAI_85 0.175 (0.029)
FAI_81 0.244 (0.024)
FAI_83 0.238 (0.023)
FAI_57 0.208 (0.024)
FAI_91 0.184 (0.025)
FAI_135 0.147 (0.027)
FAI_1 0.105 (0.031)
Scale H se
0.218 (0.014)
Si noti che, per alcune coppie di item, il Coefficiente di Scalabilità tra Coppie di Item (Hij) è negativo. Inoltre, solo per due item il Coefficiente di Scalabilità dell’Item (Hj) è maggiore di 0.3. Infine, il Coefficiente di Scalabilità del Test (H), quando sono presenti tutti gli item, è debole. È dunque necessario procedere ad una selezione degli item. A questo fine, useremo una Automated Item Selection Procedure eseguita dalla funzione aisp(), la quale seleziona gli item che formano una scala coerente sulla base dello scalability coefficient (H). Utilizziamo una soglia minima di 0.4.
# Save a list with H coefficients for each item and for the whole scale
coefs.h.all <- list(coefs.h[[2]], coefs.h[[3]])
# remove items below aisp treshold of .4
aisp.lb <- aisp(subscale_data, lowerbound = .4)
good_items <- subscale_data[, aisp.lb == 1]
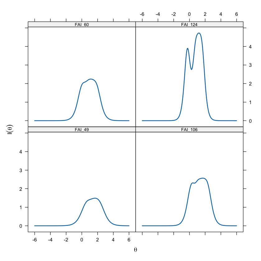
names(good_items)
coefH(good_items)
- 'FAI_49'
- 'FAI_106'
- 'FAI_60'
- 'FAI_124'
$Hij
FAI_49 se FAI_106 se FAI_60 se FAI_124 se
FAI_49 0.561 (0.057) 0.608 (0.054) 0.601 (0.048)
FAI_106 0.561 (0.057) 0.617 (0.042) 0.722 (0.039)
FAI_60 0.608 (0.054) 0.617 (0.042) 0.688 (0.037)
FAI_124 0.601 (0.048) 0.722 (0.039) 0.688 (0.037)
$Hi
Item H se
FAI_49 0.591 (0.045)
FAI_106 0.636 (0.036)
FAI_60 0.641 (0.033)
FAI_124 0.671 (0.030)
$H
Scale H se
0.636 (0.032)
Con questo metodo di selezione degli item, otteniamo che il Coefficiente di Scalabilità tra Coppie di Item (Hij) è sempre positivo, il Coefficiente di Scalabilità dell’Item (Hj) è circa uguale a 0.6 o maggiore, e il Coefficiente di Scalabilità del Test (H) è di intensità forte, ovvero 0.64.
Esaminiamo la monotonicità.
# Examine the monotonicity
mc <- check.monotonicity(good_items)
summary(mc)
plot(mc)
La monotonicità è un’assunzione chiave nella scala Mokken e indica che la probabilità di una risposta positiva (o di punteggio più alto) a un item dovrebbe aumentare all’aumentare del tratto misurato. I grafici forniscono una rappresentazione grafica della monotonicità degli item; le curve corrispondenti a ciascun item salgono costantemente, indicando una buona monotonicità.
La funzione check.iio() è usata per controllare l’invarianza dell’ordine degli item (Item Order Invariance, IIO) in una scala Mokken. La IIO è una proprietà che suggerisce che l’ordine degli item secondo la difficoltà o la gravità è lo stesso per tutti i soggetti, indipendentemente dal livello del tratto misurato (ad esempio, abilità o atteggiamento). Un valore H alto per un item indica un buon adattamento dell’item alla scala e una forte invarianza dell’ordine.
summary(check.iio(good_items))
- $method
- 'MIIO'
- $item.summary
A matrix: 4 x 10 of type dbl ItemH #ac #vi #vi/#ac maxvi sum sum/#ac tmax #tsig crit FAI_124 0.67 5 0 0 0 0 0 0 0 0 FAI_60 0.64 5 0 0 0 0 0 0 0 0 FAI_106 0.64 6 0 0 0 0 0 0 0 0 FAI_49 0.59 6 0 0 0 0 0 0 0 0 - $backward.selection
A matrix: 4 x 1 of type dbl step 1 FAI_124 0 FAI_60 0 FAI_106 0 FAI_49 0 - $HT
- 0.218900854066109
Il coefficiente di scalabilità H per ogni item si dimostra adeguato. #vi indica il numero di violazioni dell’invarianza dell’ordine degli item. Un valore di 0 indica nessuna violazione. Dai dati, sembra che non ci siano state violazioni dell’invarianza dell’ordine degli item per nessuno degli item testati (#vi è 0 per tutti).
L’indice $HT rappresenta l’indice di omogeneità di Hoeffding per la scala. L’indice di Hoeffding, denotato come H, è una misura che valuta quanto bene gli item di un test o di una scala si adattano al modello di scala Mokken. Il valore di 0.219 è l’indice di omogeneità di Hoeffding per la scala. Questo valore è considerato piuttosto basso, suggerendo che gli item nella scala potrebbero non essere fortemente scalabili. In genere, si cerca un valore di H superiore a 0.3 per una scala moderatamente forte.
In conclusione, mentre l’analisi IIO non ha rilevato problemi di invarianza dell’ordine, l’indice di omogeneità basso solleva questioni sulla forza complessiva della scala.
Verifichiamo ora l’indipendenza locale. L’indipendenza locale è un’importante proprietà nelle scale Mokken e implica che la relazione tra qualsiasi coppia di item nella scala è indipendente dal livello degli altri item. In altre parole, gli item dovrebbero essere indipendenti l’uno dall’altro, condizionatamente al tratto misurato dalla scala.
# Check local independence (conditional association)
ca <- check.ca(good_items, TRUE)
ca$InScale
ca$Index
ca$Flagged
-
- TRUE
- TRUE
- TRUE
- TRUE
- $W1
A matrix: 4 x 4 of type dbl FAI_49 FAI_106 FAI_60 FAI_124 FAI_49 NA 0.5757547 0.2865024 0.2792931 FAI_106 1.3893706 NA 0.6868141 1.5522234 FAI_60 0.9243564 0.5425479 NA 1.3992465 FAI_124 0.5795723 0.8785349 0.7368545 NA - $W2
A matrix: 1 x 4 of type dbl 3.821573 4.854055 4.194256 3.416568 - $W3
A matrix: 4 x 4 of type dbl FAI_49 FAI_106 FAI_60 FAI_124 FAI_49 NA 1.591594 0.8714913 1.358488 FAI_106 1.5915937 NA 2.2635736 0.998888 FAI_60 0.8714913 2.263574 NA 1.059192 FAI_124 1.3584881 0.998888 1.0591917 NA
- $F1
A matrix: 4 x 4 of type dbl FAI_49 FAI_106 FAI_60 FAI_124 FAI_49 0 0 0 0 FAI_106 0 0 0 0 FAI_60 0 0 0 0 FAI_124 0 0 0 0 - $F2
A matrix: 1 x 4 of type dbl 0 0 0 0 - $F3
A matrix: 4 x 4 of type dbl FAI_49 FAI_106 FAI_60 FAI_124 FAI_49 0 0 0 0 FAI_106 0 0 0 0 FAI_60 0 0 0 0 FAI_124 0 0 0 0
“Flagged” si riferisce agli item che mostrano segni di dipendenza locale o di associazione condizionale. Nell’output, “TRUE TRUE TRUE TRUE” suggerisce che tutti gli item esaminati sono stati segnalati come potenzialmente problematici in termini di indipendenza locale. Questo potrebbe indicare che questi item sono correlati tra loro in qualche modo che non è spiegato solo dal tratto misurato dalla scala. Tuttavia, usando un metodo di calcolo diverso, le matrici \(F1, \)F2, \(F3 indicano quali coppie di item superano una certa soglia di associazione condizionale, suggerendo una possibile violazione dell'indipendenza locale. In questo caso, tutte e tre le matrici \)F1, \(F2, e \)F3 mostrano solo zeri, il che significa che nessuna coppia di item ha superato la soglia di preoccupazione per l’associazione condizionale. Questo è in contrasto con il fatto che gli item sono stati segnalati in $Flagged.
Ora adattiamo ai dati il modello Generalized Partial Credit Model (GPCM) con una variante del modello IRT a due parametri (2PL) e calcoliamo gli indici di adattamento degli item (itemfit) utilizzando la funzione msq.itemfit nel pacchetto TAM di R.
# Fit 2PL IRT Generalized Partial Credit Model
subscale_2pl <- TAM::tam.mml.2pl(
good_items,
irtmodel = "GPCM",
control = list(
Msteps = 10, QMC = FALSE, snodes = 0,
convD = .0001, conv = .00001, convM = .00001
)
)
Show code cell output
....................................................
Processing Data 2023-12-20 11:04:47.861542
* Response Data: 453 Persons and 4 Items
* Numerical integration with 21 nodes
* Created Design Matrices ( 2023-12-20 11:04:47.865855 )
* Calculated Sufficient Statistics ( 2023-12-20 11:04:47.86842 )
....................................................
Iteration 1 2023-12-20 11:04:47.870576
E Step
M Step Intercepts |----------
M Step Slopes |----
Deviance = 3840.8656
Maximum item intercept parameter change: 0.699728
Maximum item slope parameter change: 0.47538
Maximum regression parameter change: 0
Maximum variance parameter change: 0
....................................................
Iteration 2 2023-12-20 11:04:47.889697
E Step
M Step Intercepts |----------
M Step Slopes |----
Deviance = 3705.3077 | Absolute change: 135.5579 | Relative change: 0.03658479
Maximum item intercept parameter change: 0.463226
Maximum item slope parameter change: 0.391066
Maximum regression parameter change: 0
Maximum variance parameter change: 0
....................................................
Iteration 3 2023-12-20 11:04:47.918742
E Step
M Step Intercepts |----------
M Step Slopes |----
Deviance = 3676.816 | Absolute change: 28.4916 | Relative change: 0.00774899
Maximum item intercept parameter change: 0.446325
Maximum item slope parameter change: 0.432615
Maximum regression parameter change: 0
Maximum variance parameter change: 0
....................................................
Iteration 4 2023-12-20 11:04:47.965228
E Step
M Step Intercepts |----------
M Step Slopes |----
Deviance = 3663.4238 | Absolute change: 13.3923 | Relative change: 0.00365567
Maximum item intercept parameter change: 0.143989
Maximum item slope parameter change: 0.381566
Maximum regression parameter change: 0
Maximum variance parameter change: 0
....................................................
Iteration 5 2023-12-20 11:04:48.003523
E Step
M Step Intercepts |----------
M Step Slopes |----
Deviance = 3654.7267 | Absolute change: 8.6971 | Relative change: 0.00237968
Maximum item intercept parameter change: 0.085006
Maximum item slope parameter change: 0.370382
Maximum regression parameter change: 0
Maximum variance parameter change: 0
....................................................
Iteration 6 2023-12-20 11:04:48.022632
E Step
M Step Intercepts |----------
M Step Slopes |---
Deviance = 3647.3651 | Absolute change: 7.3616 | Relative change: 0.00201833
Maximum item intercept parameter change: 0.093971
Maximum item slope parameter change: 0.359315
Maximum regression parameter change: 0
Maximum variance parameter change: 0
....................................................
Iteration 7 2023-12-20 11:04:48.034442
E Step
M Step Intercepts |----------
M Step Slopes |---
Deviance = 3641.2494 | Absolute change: 6.1157 | Relative change: 0.00167957
Maximum item intercept parameter change: 0.096754
Maximum item slope parameter change: 0.345049
Maximum regression parameter change: 0
Maximum variance parameter change: 0
....................................................
Iteration 8 2023-12-20 11:04:48.044253
E Step
M Step Intercepts |----------
M Step Slopes |---
Deviance = 3636.2014 | Absolute change: 5.048 | Relative change: 0.00138826
Maximum item intercept parameter change: 0.097013
Maximum item slope parameter change: 0.328835
Maximum regression parameter change: 0
Maximum variance parameter change: 0
....................................................
Iteration 9 2023-12-20 11:04:48.053913
E Step
M Step Intercepts |----------
M Step Slopes |---
Deviance = 3632.0052 | Absolute change: 4.1962 | Relative change: 0.00115533
Maximum item intercept parameter change: 0.097399
Maximum item slope parameter change: 0.312239
Maximum regression parameter change: 0
Maximum variance parameter change: 0
....................................................
Iteration 10 2023-12-20 11:04:48.064188
E Step
M Step Intercepts |----------
M Step Slopes |---
Deviance = 3628.5076 | Absolute change: 3.4976 | Relative change: 0.00096393
Maximum item intercept parameter change: 0.093073
Maximum item slope parameter change: 0.29381
Maximum regression parameter change: 0
Maximum variance parameter change: 0
....................................................
Iteration 11 2023-12-20 11:04:48.075319
E Step
M Step Intercepts |----------
M Step Slopes |---
Deviance = 3625.5677 | Absolute change: 2.9398 | Relative change: 0.00081086
Maximum item intercept parameter change: 0.092198
Maximum item slope parameter change: 0.275181
Maximum regression parameter change: 0
Maximum variance parameter change: 0
....................................................
Iteration 12 2023-12-20 11:04:48.091869
E Step
M Step Intercepts |----------
M Step Slopes |---
Deviance = 3623.1061 | Absolute change: 2.4617 | Relative change: 0.00067943
Maximum item intercept parameter change: 0.087329
Maximum item slope parameter change: 0.258226
Maximum regression parameter change: 0
Maximum variance parameter change: 0
....................................................
Iteration 13 2023-12-20 11:04:48.138406
E Step
M Step Intercepts |----------
M Step Slopes |---
Deviance = 3621.0289 | Absolute change: 2.0771 | Relative change: 0.00057363
Maximum item intercept parameter change: 0.085131
Maximum item slope parameter change: 0.240552
Maximum regression parameter change: 0
Maximum variance parameter change: 0
....................................................
Iteration 14 2023-12-20 11:04:48.161111
E Step
M Step Intercepts |----------
M Step Slopes |---
Deviance = 3619.2762 | Absolute change: 1.7527 | Relative change: 0.00048427
Maximum item intercept parameter change: 0.080783
Maximum item slope parameter change: 0.224988
Maximum regression parameter change: 0
Maximum variance parameter change: 0
....................................................
Iteration 15 2023-12-20 11:04:48.170522
E Step
M Step Intercepts |----------
M Step Slopes |---
Deviance = 3617.7797 | Absolute change: 1.4965 | Relative change: 0.00041365
Maximum item intercept parameter change: 0.077143
Maximum item slope parameter change: 0.210193
Maximum regression parameter change: 0
Maximum variance parameter change: 0
....................................................
Iteration 16 2023-12-20 11:04:48.179935
E Step
M Step Intercepts |----------
M Step Slopes |---
Deviance = 3616.4982 | Absolute change: 1.2816 | Relative change: 0.00035437
Maximum item intercept parameter change: 0.073462
Maximum item slope parameter change: 0.19651
Maximum regression parameter change: 0
Maximum variance parameter change: 0
....................................................
Iteration 17 2023-12-20 11:04:48.189227
E Step
M Step Intercepts |----------
M Step Slopes |---
Deviance = 3615.3951 | Absolute change: 1.1031 | Relative change: 0.00030511
Maximum item intercept parameter change: 0.069937
Maximum item slope parameter change: 0.184247
Maximum regression parameter change: 0
Maximum variance parameter change: 0
....................................................
Iteration 18 2023-12-20 11:04:48.199026
E Step
M Step Intercepts |----------
M Step Slopes |---
Deviance = 3614.4371 | Absolute change: 0.9579 | Relative change: 0.00026503
Maximum item intercept parameter change: 0.066656
Maximum item slope parameter change: 0.171905
Maximum regression parameter change: 0
Maximum variance parameter change: 0
....................................................
Iteration 19 2023-12-20 11:04:48.20837
E Step
M Step Intercepts |----------
M Step Slopes |---
Deviance = 3613.6035 | Absolute change: 0.8337 | Relative change: 0.00023071
Maximum item intercept parameter change: 0.06317
Maximum item slope parameter change: 0.162293
Maximum regression parameter change: 0
Maximum variance parameter change: 0
....................................................
Iteration 20 2023-12-20 11:04:48.217926
E Step
M Step Intercepts |----------
M Step Slopes |---
Deviance = 3612.8707 | Absolute change: 0.7328 | Relative change: 0.00020282
Maximum item intercept parameter change: 0.060359
Maximum item slope parameter change: 0.151557
Maximum regression parameter change: 0
Maximum variance parameter change: 0
....................................................
Iteration 21 2023-12-20 11:04:48.227679
E Step
M Step Intercepts |----------
M Step Slopes |---
Deviance = 3612.2315 | Absolute change: 0.6392 | Relative change: 0.00017694
Maximum item intercept parameter change: 0.057056
Maximum item slope parameter change: 0.143325
Maximum regression parameter change: 0
Maximum variance parameter change: 0
....................................................
Iteration 22 2023-12-20 11:04:48.237255
E Step
M Step Intercepts |----------
M Step Slopes |---
Deviance = 3611.6665 | Absolute change: 0.565 | Relative change: 0.00015645
Maximum item intercept parameter change: 0.054383
Maximum item slope parameter change: 0.135152
Maximum regression parameter change: 0
Maximum variance parameter change: 0
....................................................
Iteration 23 2023-12-20 11:04:48.24693
E Step
M Step Intercepts |----------
M Step Slopes |---
Deviance = 3611.1671 | Absolute change: 0.4994 | Relative change: 0.00013829
Maximum item intercept parameter change: 0.051683
Maximum item slope parameter change: 0.127897
Maximum regression parameter change: 0
Maximum variance parameter change: 0
....................................................
Iteration 24 2023-12-20 11:04:48.256806
E Step
M Step Intercepts |----------
M Step Slopes |---
Deviance = 3610.724 | Absolute change: 0.4431 | Relative change: 0.00012273
Maximum item intercept parameter change: 0.049196
Maximum item slope parameter change: 0.121176
Maximum regression parameter change: 0
Maximum variance parameter change: 0
....................................................
Iteration 25 2023-12-20 11:04:48.270189
E Step
M Step Intercepts |----------
M Step Slopes |---
Deviance = 3610.3301 | Absolute change: 0.3939 | Relative change: 0.00010911
Maximum item intercept parameter change: 0.046831
Maximum item slope parameter change: 0.11508
Maximum regression parameter change: 0
Maximum variance parameter change: 0
....................................................
Iteration 26 2023-12-20 11:04:48.27996
E Step
M Step Intercepts |----------
M Step Slopes |---
Deviance = 3609.9791 | Absolute change: 0.351 | Relative change: 9.722e-05
Maximum item intercept parameter change: 0.044624
Maximum item slope parameter change: 0.109425
Maximum regression parameter change: 0
Maximum variance parameter change: 0
....................................................
Iteration 27 2023-12-20 11:04:48.289444
E Step
M Step Intercepts |----------
M Step Slopes |---
Deviance = 3609.6657 | Absolute change: 0.3134 | Relative change: 8.681e-05
Maximum item intercept parameter change: 0.042582
Maximum item slope parameter change: 0.104206
Maximum regression parameter change: 0
Maximum variance parameter change: 0
....................................................
Iteration 28 2023-12-20 11:04:48.299318
E Step
M Step Intercepts |----------
M Step Slopes |---
Deviance = 3609.3854 | Absolute change: 0.2803 | Relative change: 7.767e-05
Maximum item intercept parameter change: 0.040583
Maximum item slope parameter change: 0.099391
Maximum regression parameter change: 0
Maximum variance parameter change: 0
....................................................
Iteration 29 2023-12-20 11:04:48.308748
E Step
M Step Intercepts |----------
M Step Slopes |---
Deviance = 3609.1342 | Absolute change: 0.2512 | Relative change: 6.959e-05
Maximum item intercept parameter change: 0.038716
Maximum item slope parameter change: 0.094944
Maximum regression parameter change: 0
Maximum variance parameter change: 0
....................................................
Iteration 30 2023-12-20 11:04:48.354985
E Step
M Step Intercepts |----------
M Step Slopes |---
Deviance = 3608.9087 | Absolute change: 0.2255 | Relative change: 6.248e-05
Maximum item intercept parameter change: 0.036969
Maximum item slope parameter change: 0.090858
Maximum regression parameter change: 0
Maximum variance parameter change: 0
....................................................
Iteration 31 2023-12-20 11:04:48.365776
E Step
M Step Intercepts |----------
M Step Slopes |---
Deviance = 3608.7059 | Absolute change: 0.2029 | Relative change: 5.622e-05
Maximum item intercept parameter change: 0.035339
Maximum item slope parameter change: 0.087026
Maximum regression parameter change: 0
Maximum variance parameter change: 0
....................................................
Iteration 32 2023-12-20 11:04:48.375439
E Step
M Step Intercepts |----------
M Step Slopes |---
Deviance = 3608.5229 | Absolute change: 0.1829 | Relative change: 5.07e-05
Maximum item intercept parameter change: 0.033794
Maximum item slope parameter change: 0.083501
Maximum regression parameter change: 0
Maximum variance parameter change: 0
....................................................
Iteration 33 2023-12-20 11:04:48.385157
E Step
M Step Intercepts |----------
M Step Slopes |---
Deviance = 3608.3576 | Absolute change: 0.1654 | Relative change: 4.583e-05
Maximum item intercept parameter change: 0.032354
Maximum item slope parameter change: 0.080166
Maximum regression parameter change: 0
Maximum variance parameter change: 0
....................................................
Iteration 34 2023-12-20 11:04:48.394851
E Step
M Step Intercepts |----------
M Step Slopes |---
Deviance = 3608.2077 | Absolute change: 0.1498 | Relative change: 4.153e-05
Maximum item intercept parameter change: 0.030994
Maximum item slope parameter change: 0.077072
Maximum regression parameter change: 0
Maximum variance parameter change: 0
....................................................
Iteration 35 2023-12-20 11:04:48.404599
E Step
M Step Intercepts |----------
M Step Slopes |---
Deviance = 3608.0716 | Absolute change: 0.1361 | Relative change: 3.773e-05
Maximum item intercept parameter change: 0.02971
Maximum item slope parameter change: 0.074152
Maximum regression parameter change: 0
Maximum variance parameter change: 0
....................................................
Iteration 36 2023-12-20 11:04:48.418903
E Step
M Step Intercepts |----------
M Step Slopes |---
Deviance = 3607.9476 | Absolute change: 0.124 | Relative change: 3.437e-05
Maximum item intercept parameter change: 0.02849
Maximum item slope parameter change: 0.071418
Maximum regression parameter change: 0
Maximum variance parameter change: 0
....................................................
Iteration 37 2023-12-20 11:04:48.428673
E Step
M Step Intercepts |----------
M Step Slopes |---
Deviance = 3607.8344 | Absolute change: 0.1132 | Relative change: 3.138e-05
Maximum item intercept parameter change: 0.027352
Maximum item slope parameter change: 0.068902
Maximum regression parameter change: 0
Maximum variance parameter change: 0
....................................................
Iteration 38 2023-12-20 11:04:48.438251
E Step
M Step Intercepts |----------
M Step Slopes |---
Deviance = 3607.7307 | Absolute change: 0.1037 | Relative change: 2.873e-05
Maximum item intercept parameter change: 0.026299
Maximum item slope parameter change: 0.066472
Maximum regression parameter change: 0
Maximum variance parameter change: 0
....................................................
Iteration 39 2023-12-20 11:04:48.448054
E Step
M Step Intercepts |----------
M Step Slopes |---
Deviance = 3607.6357 | Absolute change: 0.095 | Relative change: 2.634e-05
Maximum item intercept parameter change: 0.025292
Maximum item slope parameter change: 0.064178
Maximum regression parameter change: 0
Maximum variance parameter change: 0
....................................................
Iteration 40 2023-12-20 11:04:48.457408
E Step
M Step Intercepts |----------
M Step Slopes |---
Deviance = 3607.5484 | Absolute change: 0.0873 | Relative change: 2.42e-05
Maximum item intercept parameter change: 0.024341
Maximum item slope parameter change: 0.062006
Maximum regression parameter change: 0
Maximum variance parameter change: 0
....................................................
Iteration 41 2023-12-20 11:04:48.466939
E Step
M Step Intercepts |----------
M Step Slopes |---
Deviance = 3607.4679 | Absolute change: 0.0804 | Relative change: 2.23e-05
Maximum item intercept parameter change: 0.023442
Maximum item slope parameter change: 0.060093
Maximum regression parameter change: 0
Maximum variance parameter change: 0
....................................................
Iteration 42 2023-12-20 11:04:48.476387
E Step
M Step Intercepts |----------
M Step Slopes |---
Deviance = 3607.3936 | Absolute change: 0.0743 | Relative change: 2.06e-05
Maximum item intercept parameter change: 0.022632
Maximum item slope parameter change: 0.057983
Maximum regression parameter change: 0
Maximum variance parameter change: 0
....................................................
Iteration 43 2023-12-20 11:04:48.486257
E Step
M Step Intercepts |----------
M Step Slopes |---
Deviance = 3607.325 | Absolute change: 0.0686 | Relative change: 1.902e-05
Maximum item intercept parameter change: 0.021782
Maximum item slope parameter change: 0.056266
Maximum regression parameter change: 0
Maximum variance parameter change: 0
....................................................
Iteration 44 2023-12-20 11:04:48.496588
E Step
M Step Intercepts |----------
M Step Slopes |---
Deviance = 3607.2613 | Absolute change: 0.0636 | Relative change: 1.764e-05
Maximum item intercept parameter change: 0.021057
Maximum item slope parameter change: 0.054481
Maximum regression parameter change: 0
Maximum variance parameter change: 0
....................................................
Iteration 45 2023-12-20 11:04:48.506316
E Step
M Step Intercepts |----------
M Step Slopes |---
Deviance = 3607.2023 | Absolute change: 0.0591 | Relative change: 1.638e-05
Maximum item intercept parameter change: 0.02033
Maximum item slope parameter change: 0.052786
Maximum regression parameter change: 0
Maximum variance parameter change: 0
....................................................
Iteration 46 2023-12-20 11:04:48.531514
E Step
M Step Intercepts |----------
M Step Slopes |---
Deviance = 3607.1473 | Absolute change: 0.0549 | Relative change: 1.522e-05
Maximum item intercept parameter change: 0.019641
Maximum item slope parameter change: 0.051171
Maximum regression parameter change: 0
Maximum variance parameter change: 0
....................................................
Iteration 47 2023-12-20 11:04:48.561348
E Step
M Step Intercepts |----------
M Step Slopes |---
Deviance = 3607.0962 | Absolute change: 0.0511 | Relative change: 1.418e-05
Maximum item intercept parameter change: 0.01899
Maximum item slope parameter change: 0.049631
Maximum regression parameter change: 0
Maximum variance parameter change: 0
....................................................
Iteration 48 2023-12-20 11:04:48.570989
E Step
M Step Intercepts |----------
M Step Slopes |---
Deviance = 3607.0485 | Absolute change: 0.0477 | Relative change: 1.322e-05
Maximum item intercept parameter change: 0.018369
Maximum item slope parameter change: 0.04816
Maximum regression parameter change: 0
Maximum variance parameter change: 0
....................................................
Iteration 49 2023-12-20 11:04:48.580574
E Step
M Step Intercepts |----------
M Step Slopes |---
Deviance = 3607.004 | Absolute change: 0.0446 | Relative change: 1.235e-05
Maximum item intercept parameter change: 0.017781
Maximum item slope parameter change: 0.046752
Maximum regression parameter change: 0
Maximum variance parameter change: 0
....................................................
Iteration 50 2023-12-20 11:04:48.589865
E Step
M Step Intercepts |----------
M Step Slopes |---
Deviance = 3606.9623 | Absolute change: 0.0417 | Relative change: 1.155e-05
Maximum item intercept parameter change: 0.01722
Maximum item slope parameter change: 0.045403
Maximum regression parameter change: 0
Maximum variance parameter change: 0
....................................................
Iteration 51 2023-12-20 11:04:48.600147
E Step
M Step Intercepts |----------
M Step Slopes |---
Deviance = 3606.9233 | Absolute change: 0.039 | Relative change: 1.082e-05
Maximum item intercept parameter change: 0.016692
Maximum item slope parameter change: 0.044107
Maximum regression parameter change: 0
Maximum variance parameter change: 0
....................................................
Iteration 52 2023-12-20 11:04:48.60995
E Step
M Step Intercepts |----------
M Step Slopes |---
Deviance = 3606.8867 | Absolute change: 0.0366 | Relative change: 1.014e-05
Maximum item intercept parameter change: 0.016178
Maximum item slope parameter change: 0.042865
Maximum regression parameter change: 0
Maximum variance parameter change: 0
....................................................
Iteration 53 2023-12-20 11:04:48.619435
E Step
M Step Intercepts |----------
M Step Slopes |---
Deviance = 3606.8523 | Absolute change: 0.0343 | Relative change: 9.52e-06
Maximum item intercept parameter change: 0.015692
Maximum item slope parameter change: 0.041672
Maximum regression parameter change: 0
Maximum variance parameter change: 0
....................................................
Iteration 54 2023-12-20 11:04:48.629702
E Step
M Step Intercepts |----------
M Step Slopes |---
Deviance = 3606.8201 | Absolute change: 0.0323 | Relative change: 8.95e-06
Maximum item intercept parameter change: 0.015225
Maximum item slope parameter change: 0.040527
Maximum regression parameter change: 0
Maximum variance parameter change: 0
....................................................
Iteration 55 2023-12-20 11:04:48.639365
E Step
M Step Intercepts |----------
M Step Slopes |---
Deviance = 3606.7897 | Absolute change: 0.0303 | Relative change: 8.41e-06
Maximum item intercept parameter change: 0.014782
Maximum item slope parameter change: 0.039457
Maximum regression parameter change: 0
Maximum variance parameter change: 0
....................................................
Iteration 56 2023-12-20 11:04:48.652642
E Step
M Step Intercepts |----------
M Step Slopes |---
Deviance = 3606.7611 | Absolute change: 0.0286 | Relative change: 7.92e-06
Maximum item intercept parameter change: 0.014366
Maximum item slope parameter change: 0.038358
Maximum regression parameter change: 0
Maximum variance parameter change: 0
....................................................
Iteration 57 2023-12-20 11:04:48.662386
E Step
M Step Intercepts |----------
M Step Slopes |---
Deviance = 3606.7342 | Absolute change: 0.0269 | Relative change: 7.46e-06
Maximum item intercept parameter change: 0.013951
Maximum item slope parameter change: 0.037367
Maximum regression parameter change: 0
Maximum variance parameter change: 0
....................................................
Iteration 58 2023-12-20 11:04:48.682332
E Step
M Step Intercepts |----------
M Step Slopes |---
Deviance = 3606.7088 | Absolute change: 0.0254 | Relative change: 7.04e-06
Maximum item intercept parameter change: 0.013559
Maximum item slope parameter change: 0.036349
Maximum regression parameter change: 0
Maximum variance parameter change: 0
....................................................
Iteration 59 2023-12-20 11:04:48.692049
E Step
M Step Intercepts |----------
M Step Slopes |---
Deviance = 3606.6849 | Absolute change: 0.024 | Relative change: 6.64e-06
Maximum item intercept parameter change: 0.013182
Maximum item slope parameter change: 0.035428
Maximum regression parameter change: 0
Maximum variance parameter change: 0
....................................................
Iteration 60 2023-12-20 11:04:48.701704
E Step
M Step Intercepts |----------
M Step Slopes |---
Deviance = 3606.6623 | Absolute change: 0.0226 | Relative change: 6.27e-06
Maximum item intercept parameter change: 0.012821
Maximum item slope parameter change: 0.034508
Maximum regression parameter change: 0
Maximum variance parameter change: 0
....................................................
Iteration 61 2023-12-20 11:04:48.711655
E Step
M Step Intercepts |----------
M Step Slopes |---
Deviance = 3606.6409 | Absolute change: 0.0214 | Relative change: 5.93e-06
Maximum item intercept parameter change: 0.012482
Maximum item slope parameter change: 0.03362
Maximum regression parameter change: 0
Maximum variance parameter change: 0
....................................................
Iteration 62 2023-12-20 11:04:48.720998
E Step
M Step Intercepts |----------
M Step Slopes |---
Deviance = 3606.6206 | Absolute change: 0.0202 | Relative change: 5.61e-06
Maximum item intercept parameter change: 0.012142
Maximum item slope parameter change: 0.032763
Maximum regression parameter change: 0
Maximum variance parameter change: 0
....................................................
Iteration 63 2023-12-20 11:04:48.74477
E Step
M Step Intercepts |----------
M Step Slopes |---
Deviance = 3606.6015 | Absolute change: 0.0191 | Relative change: 5.31e-06
Maximum item intercept parameter change: 0.011823
Maximum item slope parameter change: 0.031934
Maximum regression parameter change: 0
Maximum variance parameter change: 0
....................................................
Iteration 64 2023-12-20 11:04:48.77108
E Step
M Step Intercepts |----------
M Step Slopes |---
Deviance = 3606.5834 | Absolute change: 0.0181 | Relative change: 5.03e-06
Maximum item intercept parameter change: 0.011512
Maximum item slope parameter change: 0.031134
Maximum regression parameter change: 0
Maximum variance parameter change: 0
....................................................
Iteration 65 2023-12-20 11:04:48.786878
E Step
M Step Intercepts |----------
M Step Slopes |---
Deviance = 3606.5662 | Absolute change: 0.0172 | Relative change: 4.76e-06
Maximum item intercept parameter change: 0.011213
Maximum item slope parameter change: 0.030359
Maximum regression parameter change: 0
Maximum variance parameter change: 0
....................................................
Iteration 66 2023-12-20 11:04:48.796886
E Step
M Step Intercepts |----------
M Step Slopes |---
Deviance = 3606.5499 | Absolute change: 0.0163 | Relative change: 4.52e-06
Maximum item intercept parameter change: 0.010926
Maximum item slope parameter change: 0.02961
Maximum regression parameter change: 0
Maximum variance parameter change: 0
....................................................
Iteration 67 2023-12-20 11:04:48.806549
E Step
M Step Intercepts |----------
M Step Slopes |---
Deviance = 3606.5345 | Absolute change: 0.0154 | Relative change: 4.28e-06
Maximum item intercept parameter change: 0.010648
Maximum item slope parameter change: 0.028884
Maximum regression parameter change: 0
Maximum variance parameter change: 0
....................................................
Iteration 68 2023-12-20 11:04:48.816499
E Step
M Step Intercepts |----------
M Step Slopes |---
Deviance = 3606.5198 | Absolute change: 0.0147 | Relative change: 4.07e-06
Maximum item intercept parameter change: 0.01038
Maximum item slope parameter change: 0.028182
Maximum regression parameter change: 0
Maximum variance parameter change: 0
....................................................
Iteration 69 2023-12-20 11:04:48.830625
E Step
M Step Intercepts |----------
M Step Slopes |---
Deviance = 3606.5059 | Absolute change: 0.0139 | Relative change: 3.86e-06
Maximum item intercept parameter change: 0.010121
Maximum item slope parameter change: 0.027501
Maximum regression parameter change: 0
Maximum variance parameter change: 0
....................................................
Iteration 70 2023-12-20 11:04:48.840483
E Step
M Step Intercepts |----------
M Step Slopes |---
Deviance = 3606.4927 | Absolute change: 0.0132 | Relative change: 3.67e-06
Maximum item intercept parameter change: 0.00987
Maximum item slope parameter change: 0.026841
Maximum regression parameter change: 0
Maximum variance parameter change: 0
....................................................
Iteration 71 2023-12-20 11:04:48.850317
E Step
M Step Intercepts |----------
M Step Slopes |---
Deviance = 3606.4801 | Absolute change: 0.0126 | Relative change: 3.48e-06
Maximum item intercept parameter change: 0.009627
Maximum item slope parameter change: 0.026201
Maximum regression parameter change: 0
Maximum variance parameter change: 0
....................................................
Iteration 72 2023-12-20 11:04:48.860266
E Step
M Step Intercepts |----------
M Step Slopes |---
Deviance = 3606.4681 | Absolute change: 0.0119 | Relative change: 3.31e-06
Maximum item intercept parameter change: 0.009392
Maximum item slope parameter change: 0.025581
Maximum regression parameter change: 0
Maximum variance parameter change: 0
....................................................
Iteration 73 2023-12-20 11:04:48.869672
E Step
M Step Intercepts |----------
M Step Slopes |---
Deviance = 3606.4568 | Absolute change: 0.0114 | Relative change: 3.15e-06
Maximum item intercept parameter change: 0.009165
Maximum item slope parameter change: 0.024979
Maximum regression parameter change: 0
Maximum variance parameter change: 0
....................................................
Iteration 74 2023-12-20 11:04:48.879544
E Step
M Step Intercepts |----------
M Step Slopes |---
Deviance = 3606.446 | Absolute change: 0.0108 | Relative change: 3e-06
Maximum item intercept parameter change: 0.008945
Maximum item slope parameter change: 0.024395
Maximum regression parameter change: 0
Maximum variance parameter change: 0
....................................................
Iteration 75 2023-12-20 11:04:48.8891
E Step
M Step Intercepts |----------
M Step Slopes |---
Deviance = 3606.4357 | Absolute change: 0.0103 | Relative change: 2.85e-06
Maximum item intercept parameter change: 0.008731
Maximum item slope parameter change: 0.023828
Maximum regression parameter change: 0
Maximum variance parameter change: 0
....................................................
Iteration 76 2023-12-20 11:04:48.899091
E Step
M Step Intercepts |----------
M Step Slopes |---
Deviance = 3606.4259 | Absolute change: 0.0098 | Relative change: 2.72e-06
Maximum item intercept parameter change: 0.008525
Maximum item slope parameter change: 0.023277
Maximum regression parameter change: 0
Maximum variance parameter change: 0
....................................................
Iteration 77 2023-12-20 11:04:48.919937
E Step
M Step Intercepts |----------
M Step Slopes |---
Deviance = 3606.4165 | Absolute change: 0.0093 | Relative change: 2.59e-06
Maximum item intercept parameter change: 0.008324
Maximum item slope parameter change: 0.022742
Maximum regression parameter change: 0
Maximum variance parameter change: 0
....................................................
Iteration 78 2023-12-20 11:04:48.944623
E Step
M Step Intercepts |----------
M Step Slopes |---
Deviance = 3606.4076 | Absolute change: 0.0089 | Relative change: 2.47e-06
Maximum item intercept parameter change: 0.008129
Maximum item slope parameter change: 0.022223
Maximum regression parameter change: 0
Maximum variance parameter change: 0
....................................................
Iteration 79 2023-12-20 11:04:48.963265
E Step
M Step Intercepts |----------
M Step Slopes |---
Deviance = 3606.3991 | Absolute change: 0.0085 | Relative change: 2.35e-06
Maximum item intercept parameter change: 0.00794
Maximum item slope parameter change: 0.021718
Maximum regression parameter change: 0
Maximum variance parameter change: 0
....................................................
Iteration 80 2023-12-20 11:04:48.977086
E Step
M Step Intercepts |----------
M Step Slopes |---
Deviance = 3606.391 | Absolute change: 0.0081 | Relative change: 2.24e-06
Maximum item intercept parameter change: 0.007756
Maximum item slope parameter change: 0.021226
Maximum regression parameter change: 0
Maximum variance parameter change: 0
....................................................
Iteration 81 2023-12-20 11:04:48.986783
E Step
M Step Intercepts |----------
M Step Slopes |---
Deviance = 3606.3833 | Absolute change: 0.0077 | Relative change: 2.14e-06
Maximum item intercept parameter change: 0.007578
Maximum item slope parameter change: 0.02075
Maximum regression parameter change: 0
Maximum variance parameter change: 0
....................................................
Iteration 82 2023-12-20 11:04:49.00049
E Step
M Step Intercepts |----------
M Step Slopes |---
Deviance = 3606.376 | Absolute change: 0.0074 | Relative change: 2.04e-06
Maximum item intercept parameter change: 0.007405
Maximum item slope parameter change: 0.020285
Maximum regression parameter change: 0
Maximum variance parameter change: 0
....................................................
Iteration 83 2023-12-20 11:04:49.010519
E Step
M Step Intercepts |----------
M Step Slopes |---
Deviance = 3606.3689 | Absolute change: 0.007 | Relative change: 1.95e-06
Maximum item intercept parameter change: 0.007238
Maximum item slope parameter change: 0.019834
Maximum regression parameter change: 0
Maximum variance parameter change: 0
....................................................
Iteration 84 2023-12-20 11:04:49.020066
E Step
M Step Intercepts |----------
M Step Slopes |---
Deviance = 3606.3622 | Absolute change: 0.0067 | Relative change: 1.86e-06
Maximum item intercept parameter change: 0.007074
Maximum item slope parameter change: 0.019395
Maximum regression parameter change: 0
Maximum variance parameter change: 0
....................................................
Iteration 85 2023-12-20 11:04:49.029793
E Step
M Step Intercepts |----------
M Step Slopes |---
Deviance = 3606.3558 | Absolute change: 0.0064 | Relative change: 1.78e-06
Maximum item intercept parameter change: 0.006916
Maximum item slope parameter change: 0.018968
Maximum regression parameter change: 0
Maximum variance parameter change: 0
....................................................
Iteration 86 2023-12-20 11:04:49.039639
E Step
M Step Intercepts |----------
M Step Slopes |---
Deviance = 3606.3497 | Absolute change: 0.0061 | Relative change: 1.7e-06
Maximum item intercept parameter change: 0.006761
Maximum item slope parameter change: 0.018551
Maximum regression parameter change: 0
Maximum variance parameter change: 0
....................................................
Iteration 87 2023-12-20 11:04:49.049591
E Step
M Step Intercepts |----------
M Step Slopes |---
Deviance = 3606.3439 | Absolute change: 0.0058 | Relative change: 1.62e-06
Maximum item intercept parameter change: 0.006611
Maximum item slope parameter change: 0.018147
Maximum regression parameter change: 0
Maximum variance parameter change: 0
....................................................
Iteration 88 2023-12-20 11:04:49.059349
E Step
M Step Intercepts |----------
M Step Slopes |---
Deviance = 3606.3383 | Absolute change: 0.0056 | Relative change: 1.55e-06
Maximum item intercept parameter change: 0.006465
Maximum item slope parameter change: 0.017752
Maximum regression parameter change: 0
Maximum variance parameter change: 0
....................................................
Iteration 89 2023-12-20 11:04:49.069241
E Step
M Step Intercepts |----------
M Step Slopes |---
Deviance = 3606.333 | Absolute change: 0.0053 | Relative change: 1.48e-06
Maximum item intercept parameter change: 0.006323
Maximum item slope parameter change: 0.017368
Maximum regression parameter change: 0
Maximum variance parameter change: 0
....................................................
Iteration 90 2023-12-20 11:04:49.09389
E Step
M Step Intercepts |----------
M Step Slopes |---
Deviance = 3606.3279 | Absolute change: 0.0051 | Relative change: 1.41e-06
Maximum item intercept parameter change: 0.006184
Maximum item slope parameter change: 0.016994
Maximum regression parameter change: 0
Maximum variance parameter change: 0
....................................................
Iteration 91 2023-12-20 11:04:49.122839
E Step
M Step Intercepts |----------
M Step Slopes |---
Deviance = 3606.323 | Absolute change: 0.0049 | Relative change: 1.35e-06
Maximum item intercept parameter change: 0.00605
Maximum item slope parameter change: 0.01663
Maximum regression parameter change: 0
Maximum variance parameter change: 0
....................................................
Iteration 92 2023-12-20 11:04:49.133142
E Step
M Step Intercepts |----------
M Step Slopes |---
Deviance = 3606.3183 | Absolute change: 0.0047 | Relative change: 1.29e-06
Maximum item intercept parameter change: 0.005919
Maximum item slope parameter change: 0.016274
Maximum regression parameter change: 0
Maximum variance parameter change: 0
....................................................
Iteration 93 2023-12-20 11:04:49.142935
E Step
M Step Intercepts |----------
M Step Slopes |---
Deviance = 3606.3138 | Absolute change: 0.0045 | Relative change: 1.24e-06
Maximum item intercept parameter change: 0.005791
Maximum item slope parameter change: 0.015928
Maximum regression parameter change: 0
Maximum variance parameter change: 0
....................................................
Iteration 94 2023-12-20 11:04:49.152864
E Step
M Step Intercepts |----------
M Step Slopes |--
Deviance = 3606.3096 | Absolute change: 0.0043 | Relative change: 1.18e-06
Maximum item intercept parameter change: 0.005666
Maximum item slope parameter change: 0.015591
Maximum regression parameter change: 0
Maximum variance parameter change: 0
....................................................
Iteration 95 2023-12-20 11:04:49.162312
E Step
M Step Intercepts |----------
M Step Slopes |--
Deviance = 3606.3055 | Absolute change: 0.0041 | Relative change: 1.13e-06
Maximum item intercept parameter change: 0.005545
Maximum item slope parameter change: 0.015262
Maximum regression parameter change: 0
Maximum variance parameter change: 0
....................................................
Iteration 96 2023-12-20 11:04:49.171479
E Step
M Step Intercepts |----------
M Step Slopes |--
Deviance = 3606.3016 | Absolute change: 0.0039 | Relative change: 1.09e-06
Maximum item intercept parameter change: 0.005427
Maximum item slope parameter change: 0.014941
Maximum regression parameter change: 0
Maximum variance parameter change: 0
....................................................
Iteration 97 2023-12-20 11:04:49.180899
E Step
M Step Intercepts |----------
M Step Slopes |--
Deviance = 3606.2978 | Absolute change: 0.0037 | Relative change: 1.04e-06
Maximum item intercept parameter change: 0.005312
Maximum item slope parameter change: 0.014628
Maximum regression parameter change: 0
Maximum variance parameter change: 0
....................................................
Iteration 98 2023-12-20 11:04:49.192507
E Step
M Step Intercepts |----------
M Step Slopes |--
Deviance = 3606.2942 | Absolute change: 0.0036 | Relative change: 1e-06
Maximum item intercept parameter change: 0.005199
Maximum item slope parameter change: 0.014323
Maximum regression parameter change: 0
Maximum variance parameter change: 0
....................................................
Iteration 99 2023-12-20 11:04:49.234718
E Step
M Step Intercepts |----------
M Step Slopes |--
Deviance = 3606.2908 | Absolute change: 0.0034 | Relative change: 9.5e-07
Maximum item intercept parameter change: 0.00509
Maximum item slope parameter change: 0.014025
Maximum regression parameter change: 0
Maximum variance parameter change: 0
....................................................
Iteration 100 2023-12-20 11:04:49.244957
E Step
M Step Intercepts |----------
M Step Slopes |--
Deviance = 3606.2875 | Absolute change: 0.0033 | Relative change: 9.1e-07
Maximum item intercept parameter change: 0.004983
Maximum item slope parameter change: 0.013734
Maximum regression parameter change: 0
Maximum variance parameter change: 0
....................................................
Iteration 101 2023-12-20 11:04:49.254124
E Step
M Step Intercepts |----------
M Step Slopes |--
Deviance = 3606.2843 | Absolute change: 0.0032 | Relative change: 8.8e-07
Maximum item intercept parameter change: 0.004879
Maximum item slope parameter change: 0.013451
Maximum regression parameter change: 0
Maximum variance parameter change: 0
....................................................
Iteration 102 2023-12-20 11:04:49.263549
E Step
M Step Intercepts |----------
M Step Slopes |--
Deviance = 3606.2813 | Absolute change: 0.003 | Relative change: 8.4e-07
Maximum item intercept parameter change: 0.004777
Maximum item slope parameter change: 0.013174
Maximum regression parameter change: 0
Maximum variance parameter change: 0
....................................................
Iteration 103 2023-12-20 11:04:49.277077
E Step
M Step Intercepts |----------
M Step Slopes |--
Deviance = 3606.2784 | Absolute change: 0.0029 | Relative change: 8e-07
Maximum item intercept parameter change: 0.004678
Maximum item slope parameter change: 0.012904
Maximum regression parameter change: 0
Maximum variance parameter change: 0
....................................................
Iteration 104 2023-12-20 11:04:49.286464
E Step
M Step Intercepts |----------
M Step Slopes |--
Deviance = 3606.2756 | Absolute change: 0.0028 | Relative change: 7.7e-07
Maximum item intercept parameter change: 0.004581
Maximum item slope parameter change: 0.01264
Maximum regression parameter change: 0
Maximum variance parameter change: 0
....................................................
Iteration 105 2023-12-20 11:04:49.295577
E Step
M Step Intercepts |----------
M Step Slopes |--
Deviance = 3606.273 | Absolute change: 0.0027 | Relative change: 7.4e-07
Maximum item intercept parameter change: 0.004487
Maximum item slope parameter change: 0.012382
Maximum regression parameter change: 0
Maximum variance parameter change: 0
....................................................
Iteration 106 2023-12-20 11:04:49.304777
E Step
M Step Intercepts |----------
M Step Slopes |--
Deviance = 3606.2704 | Absolute change: 0.0026 | Relative change: 7.1e-07
Maximum item intercept parameter change: 0.004395
Maximum item slope parameter change: 0.01213
Maximum regression parameter change: 0
Maximum variance parameter change: 0
....................................................
Iteration 107 2023-12-20 11:04:49.314163
E Step
M Step Intercepts |----------
M Step Slopes |--
Deviance = 3606.268 | Absolute change: 0.0024 | Relative change: 6.8e-07
Maximum item intercept parameter change: 0.004305
Maximum item slope parameter change: 0.011885
Maximum regression parameter change: 0
Maximum variance parameter change: 0
....................................................
Iteration 108 2023-12-20 11:04:49.323575
E Step
M Step Intercepts |----------
M Step Slopes |--
Deviance = 3606.2656 | Absolute change: 0.0023 | Relative change: 6.5e-07
Maximum item intercept parameter change: 0.004217
Maximum item slope parameter change: 0.011645
Maximum regression parameter change: 0
Maximum variance parameter change: 0
....................................................
Iteration 109 2023-12-20 11:04:49.369772
E Step
M Step Intercepts |----------
M Step Slopes |--
Deviance = 3606.2634 | Absolute change: 0.0023 | Relative change: 6.3e-07
Maximum item intercept parameter change: 0.004131
Maximum item slope parameter change: 0.01141
Maximum regression parameter change: 0
Maximum variance parameter change: 0
....................................................
Iteration 110 2023-12-20 11:04:49.387918
E Step
M Step Intercepts |----------
M Step Slopes |--
Deviance = 3606.2612 | Absolute change: 0.0022 | Relative change: 6e-07
Maximum item intercept parameter change: 0.004047
Maximum item slope parameter change: 0.011181
Maximum regression parameter change: 0
Maximum variance parameter change: 0
....................................................
Iteration 111 2023-12-20 11:04:49.397879
E Step
M Step Intercepts |----------
M Step Slopes |--
Deviance = 3606.2591 | Absolute change: 0.0021 | Relative change: 5.8e-07
Maximum item intercept parameter change: 0.003965
Maximum item slope parameter change: 0.010957
Maximum regression parameter change: 0
Maximum variance parameter change: 0
....................................................
Iteration 112 2023-12-20 11:04:49.407079
E Step
M Step Intercepts |----------
M Step Slopes |--
Deviance = 3606.2571 | Absolute change: 0.002 | Relative change: 5.5e-07
Maximum item intercept parameter change: 0.003886
Maximum item slope parameter change: 0.010738
Maximum regression parameter change: 0
Maximum variance parameter change: 0
....................................................
Iteration 113 2023-12-20 11:04:49.416518
E Step
M Step Intercepts |----------
M Step Slopes |--
Deviance = 3606.2552 | Absolute change: 0.0019 | Relative change: 5.3e-07
Maximum item intercept parameter change: 0.003807
Maximum item slope parameter change: 0.010525
Maximum regression parameter change: 0
Maximum variance parameter change: 0
....................................................
Iteration 114 2023-12-20 11:04:49.430192
E Step
M Step Intercepts |----------
M Step Slopes |--
Deviance = 3606.2534 | Absolute change: 0.0018 | Relative change: 5.1e-07
Maximum item intercept parameter change: 0.003731
Maximum item slope parameter change: 0.010315
Maximum regression parameter change: 0
Maximum variance parameter change: 0
....................................................
Iteration 115 2023-12-20 11:04:49.450034
E Step
M Step Intercepts |----------
M Step Slopes |--
Deviance = 3606.2516 | Absolute change: 0.0018 | Relative change: 4.9e-07
Maximum item intercept parameter change: 0.003657
Maximum item slope parameter change: 0.010111
Maximum regression parameter change: 0
Maximum variance parameter change: 0
....................................................
Iteration 116 2023-12-20 11:04:49.486372
E Step
M Step Intercepts |----------
M Step Slopes |--
Deviance = 3606.2499 | Absolute change: 0.0017 | Relative change: 4.7e-07
Maximum item intercept parameter change: 0.003584
Maximum item slope parameter change: 0.009911
Maximum regression parameter change: 0
Maximum variance parameter change: 0
....................................................
Iteration 117 2023-12-20 11:04:49.49623
E Step
M Step Intercepts |----------
M Step Slopes |--
Deviance = 3606.2483 | Absolute change: 0.0016 | Relative change: 4.5e-07
Maximum item intercept parameter change: 0.003512
Maximum item slope parameter change: 0.009716
Maximum regression parameter change: 0
Maximum variance parameter change: 0
....................................................
Iteration 118 2023-12-20 11:04:49.505315
E Step
M Step Intercepts |----------
M Step Slopes |--
Deviance = 3606.2468 | Absolute change: 0.0016 | Relative change: 4.3e-07
Maximum item intercept parameter change: 0.003443
Maximum item slope parameter change: 0.009525
Maximum regression parameter change: 0
Maximum variance parameter change: 0
....................................................
Iteration 119 2023-12-20 11:04:49.515067
E Step
M Step Intercepts |----------
M Step Slopes |--
Deviance = 3606.2453 | Absolute change: 0.0015 | Relative change: 4.2e-07
Maximum item intercept parameter change: 0.003374
Maximum item slope parameter change: 0.009338
Maximum regression parameter change: 0
Maximum variance parameter change: 0
....................................................
Iteration 120 2023-12-20 11:04:49.524677
E Step
M Step Intercepts |----------
M Step Slopes |--
Deviance = 3606.2438 | Absolute change: 0.0014 | Relative change: 4e-07
Maximum item intercept parameter change: 0.003308
Maximum item slope parameter change: 0.009155
Maximum regression parameter change: 0
Maximum variance parameter change: 0
....................................................
Iteration 121 2023-12-20 11:04:49.550099
E Step
M Step Intercepts |----------
M Step Slopes |--
Deviance = 3606.2424 | Absolute change: 0.0014 | Relative change: 3.8e-07
Maximum item intercept parameter change: 0.003243
Maximum item slope parameter change: 0.008976
Maximum regression parameter change: 0
Maximum variance parameter change: 0
....................................................
Iteration 122 2023-12-20 11:04:49.572015
E Step
M Step Intercepts |----------
M Step Slopes |--
Deviance = 3606.2411 | Absolute change: 0.0013 | Relative change: 3.7e-07
Maximum item intercept parameter change: 0.003179
Maximum item slope parameter change: 0.008801
Maximum regression parameter change: 0
Maximum variance parameter change: 0
....................................................
Iteration 123 2023-12-20 11:04:49.586802
E Step
M Step Intercepts |----------
M Step Slopes |--
Deviance = 3606.2398 | Absolute change: 0.0013 | Relative change: 3.5e-07
Maximum item intercept parameter change: 0.003117
Maximum item slope parameter change: 0.00863
Maximum regression parameter change: 0
Maximum variance parameter change: 0
....................................................
Iteration 124 2023-12-20 11:04:49.596844
E Step
M Step Intercepts |----------
M Step Slopes |--
Deviance = 3606.2386 | Absolute change: 0.0012 | Relative change: 3.4e-07
Maximum item intercept parameter change: 0.003056
Maximum item slope parameter change: 0.008463
Maximum regression parameter change: 0
Maximum variance parameter change: 0
....................................................
Iteration 125 2023-12-20 11:04:49.606227
E Step
M Step Intercepts |----------
M Step Slopes |--
Deviance = 3606.2374 | Absolute change: 0.0012 | Relative change: 3.3e-07
Maximum item intercept parameter change: 0.002996
Maximum item slope parameter change: 0.008299
Maximum regression parameter change: 0
Maximum variance parameter change: 0
....................................................
Iteration 126 2023-12-20 11:04:49.619693
E Step
M Step Intercepts |----------
M Step Slopes |--
Deviance = 3606.2363 | Absolute change: 0.0011 | Relative change: 3.1e-07
Maximum item intercept parameter change: 0.002938
Maximum item slope parameter change: 0.008139
Maximum regression parameter change: 0
Maximum variance parameter change: 0
....................................................
Iteration 127 2023-12-20 11:04:49.635245
E Step
M Step Intercepts |----------
M Step Slopes |--
Deviance = 3606.2352 | Absolute change: 0.0011 | Relative change: 3e-07
Maximum item intercept parameter change: 0.002881
Maximum item slope parameter change: 0.007982
Maximum regression parameter change: 0
Maximum variance parameter change: 0
....................................................
Iteration 128 2023-12-20 11:04:49.645215
E Step
M Step Intercepts |----------
M Step Slopes |--
Deviance = 3606.2342 | Absolute change: 0.001 | Relative change: 2.9e-07
Maximum item intercept parameter change: 0.002825
Maximum item slope parameter change: 0.007828
Maximum regression parameter change: 0
Maximum variance parameter change: 0
....................................................
Iteration 129 2023-12-20 11:04:49.667771
E Step
M Step Intercepts |----------
M Step Slopes |--
Deviance = 3606.2331 | Absolute change: 0.001 | Relative change: 2.8e-07
Maximum item intercept parameter change: 0.00277
Maximum item slope parameter change: 0.007678
Maximum regression parameter change: 0
Maximum variance parameter change: 0
....................................................
Iteration 130 2023-12-20 11:04:49.685512
E Step
M Step Intercepts |----------
M Step Slopes |--
Deviance = 3606.2322 | Absolute change: 0.001 | Relative change: 2.7e-07
Maximum item intercept parameter change: 0.002717
Maximum item slope parameter change: 0.007531
Maximum regression parameter change: 0
Maximum variance parameter change: 0
....................................................
Iteration 131 2023-12-20 11:04:49.702799
E Step
M Step Intercepts |----------
M Step Slopes |--
Deviance = 3606.2312 | Absolute change: 9e-04 | Relative change: 2.6e-07
Maximum item intercept parameter change: 0.002665
Maximum item slope parameter change: 0.007387
Maximum regression parameter change: 0
Maximum variance parameter change: 0
....................................................
Iteration 132 2023-12-20 11:04:49.712423
E Step
M Step Intercepts |----------
M Step Slopes |--
Deviance = 3606.2304 | Absolute change: 9e-04 | Relative change: 2.5e-07
Maximum item intercept parameter change: 0.002613
Maximum item slope parameter change: 0.007246
Maximum regression parameter change: 0
Maximum variance parameter change: 0
....................................................
Iteration 133 2023-12-20 11:04:49.721662
E Step
M Step Intercepts |----------
M Step Slopes |--
Deviance = 3606.2295 | Absolute change: 9e-04 | Relative change: 2.4e-07
Maximum item intercept parameter change: 0.002563
Maximum item slope parameter change: 0.007108
Maximum regression parameter change: 0
Maximum variance parameter change: 0
....................................................
Iteration 134 2023-12-20 11:04:49.731054
E Step
M Step Intercepts |----------
M Step Slopes |--
Deviance = 3606.2287 | Absolute change: 8e-04 | Relative change: 2.3e-07
Maximum item intercept parameter change: 0.002514
Maximum item slope parameter change: 0.006972
Maximum regression parameter change: 0
Maximum variance parameter change: 0
....................................................
Iteration 135 2023-12-20 11:04:49.740431
E Step
M Step Intercepts |----------
M Step Slopes |--
Deviance = 3606.2279 | Absolute change: 8e-04 | Relative change: 2.2e-07
Maximum item intercept parameter change: 0.002466
Maximum item slope parameter change: 0.00684
Maximum regression parameter change: 0
Maximum variance parameter change: 0
....................................................
Iteration 136 2023-12-20 11:04:49.750003
E Step
M Step Intercepts |----------
M Step Slopes |--
Deviance = 3606.2271 | Absolute change: 8e-04 | Relative change: 2.1e-07
Maximum item intercept parameter change: 0.002419
Maximum item slope parameter change: 0.00671
Maximum regression parameter change: 0
Maximum variance parameter change: 0
....................................................
Iteration 137 2023-12-20 11:04:49.764892
E Step
M Step Intercepts |----------
M Step Slopes |--
Deviance = 3606.2264 | Absolute change: 7e-04 | Relative change: 2e-07
Maximum item intercept parameter change: 0.002373
Maximum item slope parameter change: 0.006583
Maximum regression parameter change: 0
Maximum variance parameter change: 0
....................................................
Iteration 138 2023-12-20 11:04:49.795116
E Step
M Step Intercepts |----------
M Step Slopes |--
Deviance = 3606.2257 | Absolute change: 7e-04 | Relative change: 2e-07
Maximum item intercept parameter change: 0.002328
Maximum item slope parameter change: 0.006459
Maximum regression parameter change: 0
Maximum variance parameter change: 0
....................................................
Iteration 139 2023-12-20 11:04:49.81078
E Step
M Step Intercepts |----------
M Step Slopes |--
Deviance = 3606.225 | Absolute change: 7e-04 | Relative change: 1.9e-07
Maximum item intercept parameter change: 0.002284
Maximum item slope parameter change: 0.006337
Maximum regression parameter change: 0
Maximum variance parameter change: 0
....................................................
Iteration 140 2023-12-20 11:04:49.82038
E Step
M Step Intercepts |----------
M Step Slopes |--
Deviance = 3606.2243 | Absolute change: 7e-04 | Relative change: 1.8e-07
Maximum item intercept parameter change: 0.00224
Maximum item slope parameter change: 0.006218
Maximum regression parameter change: 0
Maximum variance parameter change: 0
....................................................
Iteration 141 2023-12-20 11:04:49.830527
E Step
M Step Intercepts |----------
M Step Slopes |--
Deviance = 3606.2237 | Absolute change: 6e-04 | Relative change: 1.8e-07
Maximum item intercept parameter change: 0.002198
Maximum item slope parameter change: 0.006101
Maximum regression parameter change: 0
Maximum variance parameter change: 0
....................................................
Iteration 142 2023-12-20 11:04:49.839739
E Step
M Step Intercepts |----------
M Step Slopes |--
Deviance = 3606.2231 | Absolute change: 6e-04 | Relative change: 1.7e-07
Maximum item intercept parameter change: 0.002157
Maximum item slope parameter change: 0.005986
Maximum regression parameter change: 0
Maximum variance parameter change: 0
....................................................
Iteration 143 2023-12-20 11:04:49.849367
E Step
M Step Intercepts |----------
M Step Slopes |--
Deviance = 3606.2225 | Absolute change: 6e-04 | Relative change: 1.6e-07
Maximum item intercept parameter change: 0.002116
Maximum item slope parameter change: 0.005874
Maximum regression parameter change: 0
Maximum variance parameter change: 0
....................................................
Iteration 144 2023-12-20 11:04:49.860224
E Step
M Step Intercepts |----------
M Step Slopes |--
Deviance = 3606.2219 | Absolute change: 6e-04 | Relative change: 1.6e-07
Maximum item intercept parameter change: 0.002076
Maximum item slope parameter change: 0.005764
Maximum regression parameter change: 0
Maximum variance parameter change: 0
....................................................
Iteration 145 2023-12-20 11:04:49.900844
E Step
M Step Intercepts |----------
M Step Slopes |--
Deviance = 3606.2214 | Absolute change: 5e-04 | Relative change: 1.5e-07
Maximum item intercept parameter change: 0.002037
Maximum item slope parameter change: 0.005656
Maximum regression parameter change: 0
Maximum variance parameter change: 0
....................................................
Iteration 146 2023-12-20 11:04:49.917902
E Step
M Step Intercepts |----------
M Step Slopes |--
Deviance = 3606.2209 | Absolute change: 5e-04 | Relative change: 1.4e-07
Maximum item intercept parameter change: 0.001999
Maximum item slope parameter change: 0.005551
Maximum regression parameter change: 0
Maximum variance parameter change: 0
....................................................
Iteration 147 2023-12-20 11:04:49.927786
E Step
M Step Intercepts |----------
M Step Slopes |--
Deviance = 3606.2204 | Absolute change: 5e-04 | Relative change: 1.4e-07
Maximum item intercept parameter change: 0.001961
Maximum item slope parameter change: 0.005447
Maximum regression parameter change: 0
Maximum variance parameter change: 0
....................................................
Iteration 148 2023-12-20 11:04:49.937226
E Step
M Step Intercepts |----------
M Step Slopes |--
Deviance = 3606.2199 | Absolute change: 5e-04 | Relative change: 1.3e-07
Maximum item intercept parameter change: 0.001925
Maximum item slope parameter change: 0.005346
Maximum regression parameter change: 0
Maximum variance parameter change: 0
....................................................
Iteration 149 2023-12-20 11:04:49.95203
E Step
M Step Intercepts |----------
M Step Slopes |--
Deviance = 3606.2194 | Absolute change: 5e-04 | Relative change: 1.3e-07
Maximum item intercept parameter change: 0.001889
Maximum item slope parameter change: 0.005246
Maximum regression parameter change: 0
Maximum variance parameter change: 0
....................................................
Iteration 150 2023-12-20 11:04:49.96152
E Step
M Step Intercepts |----------
M Step Slopes |--
Deviance = 3606.219 | Absolute change: 4e-04 | Relative change: 1.2e-07
Maximum item intercept parameter change: 0.001854
Maximum item slope parameter change: 0.005149
Maximum regression parameter change: 0
Maximum variance parameter change: 0
....................................................
Iteration 151 2023-12-20 11:04:49.986144
E Step
M Step Intercepts |----------
M Step Slopes |--
Deviance = 3606.2185 | Absolute change: 4e-04 | Relative change: 1.2e-07
Maximum item intercept parameter change: 0.001819
Maximum item slope parameter change: 0.005054
Maximum regression parameter change: 0
Maximum variance parameter change: 0
....................................................
Iteration 152 2023-12-20 11:04:50.006645
E Step
M Step Intercepts |----------
M Step Slopes |--
Deviance = 3606.2181 | Absolute change: 4e-04 | Relative change: 1.2e-07
Maximum item intercept parameter change: 0.001785
Maximum item slope parameter change: 0.00496
Maximum regression parameter change: 0
Maximum variance parameter change: 0
....................................................
Iteration 153 2023-12-20 11:04:50.023138
E Step
M Step Intercepts |----------
M Step Slopes |--
Deviance = 3606.2177 | Absolute change: 4e-04 | Relative change: 1.1e-07
Maximum item intercept parameter change: 0.001752
Maximum item slope parameter change: 0.004868
Maximum regression parameter change: 0
Maximum variance parameter change: 0
....................................................
Iteration 154 2023-12-20 11:04:50.032702
E Step
M Step Intercepts |----------
M Step Slopes |--
Deviance = 3606.2173 | Absolute change: 4e-04 | Relative change: 1.1e-07
Maximum item intercept parameter change: 0.001719
Maximum item slope parameter change: 0.004778
Maximum regression parameter change: 0
Maximum variance parameter change: 0
....................................................
Iteration 155 2023-12-20 11:04:50.042387
E Step
M Step Intercepts |----------
M Step Slopes |--
Deviance = 3606.217 | Absolute change: 4e-04 | Relative change: 1e-07
Maximum item intercept parameter change: 0.001688
Maximum item slope parameter change: 0.00469
Maximum regression parameter change: 0
Maximum variance parameter change: 0
....................................................
Iteration 156 2023-12-20 11:04:50.052699
E Step
M Step Intercepts |----------
M Step Slopes |--
Deviance = 3606.2166 | Absolute change: 4e-04 | Relative change: 1e-07
Maximum item intercept parameter change: 0.001656
Maximum item slope parameter change: 0.004604
Maximum regression parameter change: 0
Maximum variance parameter change: 0
....................................................
Iteration 157 2023-12-20 11:04:50.092397
E Step
M Step Intercepts |----------
M Step Slopes |--
Deviance = 3606.2163 | Absolute change: 3e-04 | Relative change: 1e-07
Maximum item intercept parameter change: 0.001626
Maximum item slope parameter change: 0.004519
Maximum regression parameter change: 0
Maximum variance parameter change: 0
....................................................
Iteration 158 2023-12-20 11:04:50.111821
E Step
M Step Intercepts |----------
M Step Slopes |--
Deviance = 3606.2159 | Absolute change: 3e-04 | Relative change: 9e-08
Maximum item intercept parameter change: 0.001596
Maximum item slope parameter change: 0.004436
Maximum regression parameter change: 0
Maximum variance parameter change: 0
....................................................
Iteration 159 2023-12-20 11:04:50.121289
E Step
M Step Intercepts |----------
M Step Slopes |--
Deviance = 3606.2156 | Absolute change: 3e-04 | Relative change: 9e-08
Maximum item intercept parameter change: 0.001566
Maximum item slope parameter change: 0.004354
Maximum regression parameter change: 0
Maximum variance parameter change: 0
....................................................
Iteration 160 2023-12-20 11:04:50.131083
E Step
M Step Intercepts |----------
M Step Slopes |--
Deviance = 3606.2153 | Absolute change: 3e-04 | Relative change: 9e-08
Maximum item intercept parameter change: 0.001537
Maximum item slope parameter change: 0.004275
Maximum regression parameter change: 0
Maximum variance parameter change: 0
....................................................
Iteration 161 2023-12-20 11:04:50.145341
E Step
M Step Intercepts |----------
M Step Slopes |--
Deviance = 3606.215 | Absolute change: 3e-04 | Relative change: 8e-08
Maximum item intercept parameter change: 0.001509
Maximum item slope parameter change: 0.004196
Maximum regression parameter change: 0
Maximum variance parameter change: 0
....................................................
Iteration 162 2023-12-20 11:04:50.208289
E Step
M Step Intercepts |----------
M Step Slopes |--
Deviance = 3606.2147 | Absolute change: 3e-04 | Relative change: 8e-08
Maximum item intercept parameter change: 0.001481
Maximum item slope parameter change: 0.004119
Maximum regression parameter change: 0
Maximum variance parameter change: 0
....................................................
Iteration 163 2023-12-20 11:04:50.219724
E Step
M Step Intercepts |----------
M Step Slopes |--
Deviance = 3606.2144 | Absolute change: 3e-04 | Relative change: 8e-08
Maximum item intercept parameter change: 0.001454
Maximum item slope parameter change: 0.004044
Maximum regression parameter change: 0
Maximum variance parameter change: 0
....................................................
Iteration 164 2023-12-20 11:04:50.235157
E Step
M Step Intercepts |----------
M Step Slopes |--
Deviance = 3606.2142 | Absolute change: 3e-04 | Relative change: 7e-08
Maximum item intercept parameter change: 0.001428
Maximum item slope parameter change: 0.00397
Maximum regression parameter change: 0
Maximum variance parameter change: 0
....................................................
Iteration 165 2023-12-20 11:04:50.244705
E Step
M Step Intercepts |----------
M Step Slopes |--
Deviance = 3606.2139 | Absolute change: 3e-04 | Relative change: 7e-08
Maximum item intercept parameter change: 0.001401
Maximum item slope parameter change: 0.003898
Maximum regression parameter change: 0
Maximum variance parameter change: 0
....................................................
Iteration 166 2023-12-20 11:04:50.267876
E Step
M Step Intercepts |----------
M Step Slopes |--
Deviance = 3606.2137 | Absolute change: 2e-04 | Relative change: 7e-08
Maximum item intercept parameter change: 0.001376
Maximum item slope parameter change: 0.003827
Maximum regression parameter change: 0
Maximum variance parameter change: 0
....................................................
Iteration 167 2023-12-20 11:04:50.292335
E Step
M Step Intercepts |----------
M Step Slopes |--
Deviance = 3606.2134 | Absolute change: 2e-04 | Relative change: 7e-08
Maximum item intercept parameter change: 0.001351
Maximum item slope parameter change: 0.003757
Maximum regression parameter change: 0
Maximum variance parameter change: 0
....................................................
Iteration 168 2023-12-20 11:04:50.307935
E Step
M Step Intercepts |----------
M Step Slopes |--
Deviance = 3606.2132 | Absolute change: 2e-04 | Relative change: 6e-08
Maximum item intercept parameter change: 0.001326
Maximum item slope parameter change: 0.003689
Maximum regression parameter change: 0
Maximum variance parameter change: 0
....................................................
Iteration 169 2023-12-20 11:04:50.317367
E Step
M Step Intercepts |----------
M Step Slopes |--
Deviance = 3606.213 | Absolute change: 2e-04 | Relative change: 6e-08
Maximum item intercept parameter change: 0.001302
Maximum item slope parameter change: 0.003621
Maximum regression parameter change: 0
Maximum variance parameter change: 0
....................................................
Iteration 170 2023-12-20 11:04:50.327333
E Step
M Step Intercepts |----------
M Step Slopes |--
Deviance = 3606.2128 | Absolute change: 2e-04 | Relative change: 6e-08
Maximum item intercept parameter change: 0.001278
Maximum item slope parameter change: 0.003556
Maximum regression parameter change: 0
Maximum variance parameter change: 0
....................................................
Iteration 171 2023-12-20 11:04:50.339814
E Step
M Step Intercepts |----------
M Step Slopes |--
Deviance = 3606.2126 | Absolute change: 2e-04 | Relative change: 6e-08
Maximum item intercept parameter change: 0.001255
Maximum item slope parameter change: 0.003491
Maximum regression parameter change: 0
Maximum variance parameter change: 0
....................................................
Iteration 172 2023-12-20 11:04:50.35074
E Step
M Step Intercepts |----------
M Step Slopes |--
Deviance = 3606.2124 | Absolute change: 2e-04 | Relative change: 5e-08
Maximum item intercept parameter change: 0.001232
Maximum item slope parameter change: 0.003428
Maximum regression parameter change: 0
Maximum variance parameter change: 0
....................................................
Iteration 173 2023-12-20 11:04:50.385005
E Step
M Step Intercepts |----------
M Step Slopes |--
Deviance = 3606.2122 | Absolute change: 2e-04 | Relative change: 5e-08
Maximum item intercept parameter change: 0.00121
Maximum item slope parameter change: 0.003366
Maximum regression parameter change: 0
Maximum variance parameter change: 0
....................................................
Iteration 174 2023-12-20 11:04:50.410924
E Step
M Step Intercepts |----------
M Step Slopes |--
Deviance = 3606.212 | Absolute change: 2e-04 | Relative change: 5e-08
Maximum item intercept parameter change: 0.001188
Maximum item slope parameter change: 0.003305
Maximum regression parameter change: 0
Maximum variance parameter change: 0
....................................................
Iteration 175 2023-12-20 11:04:50.422646
E Step
M Step Intercepts |----------
M Step Slopes |--
Deviance = 3606.2118 | Absolute change: 2e-04 | Relative change: 5e-08
Maximum item intercept parameter change: 0.001166
Maximum item slope parameter change: 0.003245
Maximum regression parameter change: 0
Maximum variance parameter change: 0
....................................................
Iteration 176 2023-12-20 11:04:50.432826
E Step
M Step Intercepts |----------
M Step Slopes |--
Deviance = 3606.2116 | Absolute change: 2e-04 | Relative change: 5e-08
Maximum item intercept parameter change: 0.001145
Maximum item slope parameter change: 0.003186
Maximum regression parameter change: 0
Maximum variance parameter change: 0
....................................................
Iteration 177 2023-12-20 11:04:50.443875
E Step
M Step Intercepts |----------
M Step Slopes |--
Deviance = 3606.2115 | Absolute change: 2e-04 | Relative change: 5e-08
Maximum item intercept parameter change: 0.001124
Maximum item slope parameter change: 0.003129
Maximum regression parameter change: 0
Maximum variance parameter change: 0
....................................................
Iteration 178 2023-12-20 11:04:50.487302
E Step
M Step Intercepts |----------
M Step Slopes |--
Deviance = 3606.2113 | Absolute change: 2e-04 | Relative change: 4e-08
Maximum item intercept parameter change: 0.001104
Maximum item slope parameter change: 0.003072
Maximum regression parameter change: 0
Maximum variance parameter change: 0
....................................................
Iteration 179 2023-12-20 11:04:50.505439
E Step
M Step Intercepts |----------
M Step Slopes |--
Deviance = 3606.2112 | Absolute change: 2e-04 | Relative change: 4e-08
Maximum item intercept parameter change: 0.001084
Maximum item slope parameter change: 0.003017
Maximum regression parameter change: 0
Maximum variance parameter change: 0
....................................................
Iteration 180 2023-12-20 11:04:50.515617
E Step
M Step Intercepts |----------
M Step Slopes |--
Deviance = 3606.211 | Absolute change: 1e-04 | Relative change: 4e-08
Maximum item intercept parameter change: 0.001064
Maximum item slope parameter change: 0.002963
Maximum regression parameter change: 0
Maximum variance parameter change: 0
....................................................
Iteration 181 2023-12-20 11:04:50.525416
E Step
M Step Intercepts |----------
M Step Slopes |--
Deviance = 3606.2109 | Absolute change: 1e-04 | Relative change: 4e-08
Maximum item intercept parameter change: 0.001045
Maximum item slope parameter change: 0.002909
Maximum regression parameter change: 0
Maximum variance parameter change: 0
....................................................
Iteration 182 2023-12-20 11:04:50.5353
E Step
M Step Intercepts |----------
M Step Slopes |--
Deviance = 3606.2107 | Absolute change: 1e-04 | Relative change: 4e-08
Maximum item intercept parameter change: 0.001026
Maximum item slope parameter change: 0.002857
Maximum regression parameter change: 0
Maximum variance parameter change: 0
....................................................
Iteration 183 2023-12-20 11:04:50.545668
E Step
M Step Intercepts |----------
M Step Slopes |--
Deviance = 3606.2106 | Absolute change: 1e-04 | Relative change: 4e-08
Maximum item intercept parameter change: 0.001008
Maximum item slope parameter change: 0.002806
Maximum regression parameter change: 0
Maximum variance parameter change: 0
....................................................
Iteration 184 2023-12-20 11:04:50.559497
E Step
M Step Intercepts |----------
M Step Slopes |--
Deviance = 3606.2105 | Absolute change: 1e-04 | Relative change: 4e-08
Maximum item intercept parameter change: 0.00099
Maximum item slope parameter change: 0.002755
Maximum regression parameter change: 0
Maximum variance parameter change: 0
....................................................
Iteration 185 2023-12-20 11:04:50.602853
E Step
M Step Intercepts |----------
M Step Slopes |--
Deviance = 3606.2104 | Absolute change: 1e-04 | Relative change: 3e-08
Maximum item intercept parameter change: 0.000972
Maximum item slope parameter change: 0.002706
Maximum regression parameter change: 0
Maximum variance parameter change: 0
....................................................
Iteration 186 2023-12-20 11:04:50.619288
E Step
M Step Intercepts |----------
M Step Slopes |--
Deviance = 3606.2102 | Absolute change: 1e-04 | Relative change: 3e-08
Maximum item intercept parameter change: 0.000954
Maximum item slope parameter change: 0.002657
Maximum regression parameter change: 0
Maximum variance parameter change: 0
....................................................
Iteration 187 2023-12-20 11:04:50.628928
E Step
M Step Intercepts |----------
M Step Slopes |--
Deviance = 3606.2101 | Absolute change: 1e-04 | Relative change: 3e-08
Maximum item intercept parameter change: 0.000937
Maximum item slope parameter change: 0.00261
Maximum regression parameter change: 0
Maximum variance parameter change: 0
....................................................
Iteration 188 2023-12-20 11:04:50.638456
E Step
M Step Intercepts |----------
M Step Slopes |--
Deviance = 3606.21 | Absolute change: 1e-04 | Relative change: 3e-08
Maximum item intercept parameter change: 0.00092
Maximum item slope parameter change: 0.002563
Maximum regression parameter change: 0
Maximum variance parameter change: 0
....................................................
Iteration 189 2023-12-20 11:04:50.648532
E Step
M Step Intercepts |----------
M Step Slopes |--
Deviance = 3606.2099 | Absolute change: 1e-04 | Relative change: 3e-08
Maximum item intercept parameter change: 0.000904
Maximum item slope parameter change: 0.002517
Maximum regression parameter change: 0
Maximum variance parameter change: 0
....................................................
Iteration 190 2023-12-20 11:04:50.685257
E Step
M Step Intercepts |----------
M Step Slopes |--
Deviance = 3606.2098 | Absolute change: 1e-04 | Relative change: 3e-08
Maximum item intercept parameter change: 0.000888
Maximum item slope parameter change: 0.002472
Maximum regression parameter change: 0
Maximum variance parameter change: 0
....................................................
Iteration 191 2023-12-20 11:04:50.703704
E Step
M Step Intercepts |----------
M Step Slopes |--
Deviance = 3606.2097 | Absolute change: 1e-04 | Relative change: 3e-08
Maximum item intercept parameter change: 0.000872
Maximum item slope parameter change: 0.002428
Maximum regression parameter change: 0
Maximum variance parameter change: 0
....................................................
Iteration 192 2023-12-20 11:04:50.713696
E Step
M Step Intercepts |---------
M Step Slopes |--
Deviance = 3606.2096 | Absolute change: 1e-04 | Relative change: 3e-08
Maximum item intercept parameter change: 0.000861
Maximum item slope parameter change: 0.002399
Maximum regression parameter change: 0
Maximum variance parameter change: 0
....................................................
Iteration 193 2023-12-20 11:04:50.722632
E Step
M Step Intercepts |---------
M Step Slopes |--
Deviance = 3606.2095 | Absolute change: 1e-04 | Relative change: 3e-08
Maximum item intercept parameter change: 0.000846
Maximum item slope parameter change: 0.002356
Maximum regression parameter change: 0
Maximum variance parameter change: 0
....................................................
Iteration 194 2023-12-20 11:04:50.73282
E Step
M Step Intercepts |---------
M Step Slopes |--
Deviance = 3606.2094 | Absolute change: 1e-04 | Relative change: 2e-08
Maximum item intercept parameter change: 0.000831
Maximum item slope parameter change: 0.002314
Maximum regression parameter change: 0
Maximum variance parameter change: 0
....................................................
Iteration 195 2023-12-20 11:04:50.786053
E Step
M Step Intercepts |---------
M Step Slopes |--
Deviance = 3606.2094 | Absolute change: 1e-04 | Relative change: 2e-08
Maximum item intercept parameter change: 0.000816
Maximum item slope parameter change: 0.002272
Maximum regression parameter change: 0
Maximum variance parameter change: 0
....................................................
Iteration 196 2023-12-20 11:04:50.795552
E Step
M Step Intercepts |---------
M Step Slopes |--
Deviance = 3606.2093 | Absolute change: 1e-04 | Relative change: 2e-08
Maximum item intercept parameter change: 0.000801
Maximum item slope parameter change: 0.002232
Maximum regression parameter change: 0
Maximum variance parameter change: 0
....................................................
Iteration 197 2023-12-20 11:04:50.804473
E Step
M Step Intercepts |---------
M Step Slopes |--
Deviance = 3606.2092 | Absolute change: 1e-04 | Relative change: 2e-08
Maximum item intercept parameter change: 0.000787
Maximum item slope parameter change: 0.002192
Maximum regression parameter change: 0
Maximum variance parameter change: 0
....................................................
Iteration 198 2023-12-20 11:04:50.813581
E Step
M Step Intercepts |---------
M Step Slopes |--
Deviance = 3606.2091 | Absolute change: 1e-04 | Relative change: 2e-08
Maximum item intercept parameter change: 0.000773
Maximum item slope parameter change: 0.002152
Maximum regression parameter change: 0
Maximum variance parameter change: 0
....................................................
Iteration 199 2023-12-20 11:04:50.822822
E Step
M Step Intercepts |---------
M Step Slopes |--
Deviance = 3606.209 | Absolute change: 1e-04 | Relative change: 2e-08
Maximum item intercept parameter change: 0.000759
Maximum item slope parameter change: 0.002114
Maximum regression parameter change: 0
Maximum variance parameter change: 0
....................................................
Iteration 200 2023-12-20 11:04:50.859903
E Step
M Step Intercepts |---------
M Step Slopes |--
Deviance = 3606.209 | Absolute change: 1e-04 | Relative change: 2e-08
Maximum item intercept parameter change: 0.000745
Maximum item slope parameter change: 0.002076
Maximum regression parameter change: 0
Maximum variance parameter change: 0
....................................................
Iteration 201 2023-12-20 11:04:50.875275
E Step
M Step Intercepts |---------
M Step Slopes |--
Deviance = 3606.2089 | Absolute change: 1e-04 | Relative change: 2e-08
Maximum item intercept parameter change: 0.000732
Maximum item slope parameter change: 0.002039
Maximum regression parameter change: 0
Maximum variance parameter change: 0
....................................................
Iteration 202 2023-12-20 11:04:50.884606
E Step
M Step Intercepts |---------
M Step Slopes |--
Deviance = 3606.2088 | Absolute change: 1e-04 | Relative change: 2e-08
Maximum item intercept parameter change: 0.000719
Maximum item slope parameter change: 0.002002
Maximum regression parameter change: 0
Maximum variance parameter change: 0
....................................................
Iteration 203 2023-12-20 11:04:50.893944
E Step
M Step Intercepts |---------
M Step Slopes |--
Deviance = 3606.2088 | Absolute change: 1e-04 | Relative change: 2e-08
Maximum item intercept parameter change: 0.000706
Maximum item slope parameter change: 0.001967
Maximum regression parameter change: 0
Maximum variance parameter change: 0
....................................................
Iteration 204 2023-12-20 11:04:50.903093
E Step
M Step Intercepts |---------
M Step Slopes |--
Deviance = 3606.2087 | Absolute change: 1e-04 | Relative change: 2e-08
Maximum item intercept parameter change: 0.000693
Maximum item slope parameter change: 0.001931
Maximum regression parameter change: 0
Maximum variance parameter change: 0
....................................................
Iteration 205 2023-12-20 11:04:50.912227
E Step
M Step Intercepts |---------
M Step Slopes |--
Deviance = 3606.2086 | Absolute change: 1e-04 | Relative change: 2e-08
Maximum item intercept parameter change: 0.000681
Maximum item slope parameter change: 0.001897
Maximum regression parameter change: 0
Maximum variance parameter change: 0
....................................................
Iteration 206 2023-12-20 11:04:50.930495
E Step
M Step Intercepts |---------
M Step Slopes |--
Deviance = 3606.2086 | Absolute change: 1e-04 | Relative change: 2e-08
Maximum item intercept parameter change: 0.000669
Maximum item slope parameter change: 0.001863
Maximum regression parameter change: 0
Maximum variance parameter change: 0
....................................................
Iteration 207 2023-12-20 11:04:50.966644
E Step
M Step Intercepts |---------
M Step Slopes |--
Deviance = 3606.2085 | Absolute change: 1e-04 | Relative change: 2e-08
Maximum item intercept parameter change: 0.000657
Maximum item slope parameter change: 0.00183
Maximum regression parameter change: 0
Maximum variance parameter change: 0
....................................................
Iteration 208 2023-12-20 11:04:50.983683
E Step
M Step Intercepts |---------
M Step Slopes |--
Deviance = 3606.2085 | Absolute change: 1e-04 | Relative change: 1e-08
Maximum item intercept parameter change: 0.000645
Maximum item slope parameter change: 0.001797
Maximum regression parameter change: 0
Maximum variance parameter change: 0
....................................................
Iteration 209 2023-12-20 11:04:50.992782
E Step
M Step Intercepts |---------
M Step Slopes |--
Deviance = 3606.2084 | Absolute change: 1e-04 | Relative change: 1e-08
Maximum item intercept parameter change: 0.000633
Maximum item slope parameter change: 0.001765
Maximum regression parameter change: 0
Maximum variance parameter change: 0
....................................................
Iteration 210 2023-12-20 11:04:51.002135
E Step
M Step Intercepts |---------
M Step Slopes |--
Deviance = 3606.2084 | Absolute change: 0 | Relative change: 1e-08
Maximum item intercept parameter change: 0.000622
Maximum item slope parameter change: 0.001734
Maximum regression parameter change: 0
Maximum variance parameter change: 0
....................................................
Iteration 211 2023-12-20 11:04:51.011367
E Step
M Step Intercepts |---------
M Step Slopes |--
Deviance = 3606.2083 | Absolute change: 0 | Relative change: 1e-08
Maximum item intercept parameter change: 0.000611
Maximum item slope parameter change: 0.001703
Maximum regression parameter change: 0
Maximum variance parameter change: 0
....................................................
Iteration 212 2023-12-20 11:04:51.020293
E Step
M Step Intercepts |---------
M Step Slopes |--
Deviance = 3606.2083 | Absolute change: 0 | Relative change: 1e-08
Maximum item intercept parameter change: 6e-04
Maximum item slope parameter change: 0.001672
Maximum regression parameter change: 0
Maximum variance parameter change: 0
....................................................
Iteration 213 2023-12-20 11:04:51.029982
E Step
M Step Intercepts |---------
M Step Slopes |--
Deviance = 3606.2082 | Absolute change: 0 | Relative change: 1e-08
Maximum item intercept parameter change: 0.000589
Maximum item slope parameter change: 0.001643
Maximum regression parameter change: 0
Maximum variance parameter change: 0
....................................................
Iteration 214 2023-12-20 11:04:51.039044
E Step
M Step Intercepts |---------
M Step Slopes |--
Deviance = 3606.2082 | Absolute change: 0 | Relative change: 1e-08
Maximum item intercept parameter change: 0.000579
Maximum item slope parameter change: 0.001613
Maximum regression parameter change: 0
Maximum variance parameter change: 0
....................................................
Iteration 215 2023-12-20 11:04:51.079619
E Step
M Step Intercepts |---------
M Step Slopes |--
Deviance = 3606.2082 | Absolute change: 0 | Relative change: 1e-08
Maximum item intercept parameter change: 0.000569
Maximum item slope parameter change: 0.001585
Maximum regression parameter change: 0
Maximum variance parameter change: 0
....................................................
Iteration 216 2023-12-20 11:04:51.101158
E Step
M Step Intercepts |---------
M Step Slopes |--
Deviance = 3606.2081 | Absolute change: 0 | Relative change: 1e-08
Maximum item intercept parameter change: 0.000558
Maximum item slope parameter change: 0.001557
Maximum regression parameter change: 0
Maximum variance parameter change: 0
....................................................
Iteration 217 2023-12-20 11:04:51.111309
E Step
M Step Intercepts |---------
M Step Slopes |--
Deviance = 3606.2081 | Absolute change: 0 | Relative change: 1e-08
Maximum item intercept parameter change: 0.000548
Maximum item slope parameter change: 0.001529
Maximum regression parameter change: 0
Maximum variance parameter change: 0
....................................................
Iteration 218 2023-12-20 11:04:51.120274
E Step
M Step Intercepts |---------
M Step Slopes |--
Deviance = 3606.208 | Absolute change: 0 | Relative change: 1e-08
Maximum item intercept parameter change: 0.000539
Maximum item slope parameter change: 0.001502
Maximum regression parameter change: 0
Maximum variance parameter change: 0
....................................................
Iteration 219 2023-12-20 11:04:51.12957
E Step
M Step Intercepts |---------
M Step Slopes |--
Deviance = 3606.208 | Absolute change: 0 | Relative change: 1e-08
Maximum item intercept parameter change: 0.000529
Maximum item slope parameter change: 0.001475
Maximum regression parameter change: 0
Maximum variance parameter change: 0
....................................................
Iteration 220 2023-12-20 11:04:51.138596
E Step
M Step Intercepts |---------
M Step Slopes |--
Deviance = 3606.208 | Absolute change: 0 | Relative change: 1e-08
Maximum item intercept parameter change: 0.00052
Maximum item slope parameter change: 0.001449
Maximum regression parameter change: 0
Maximum variance parameter change: 0
....................................................
Iteration 221 2023-12-20 11:04:51.1479
E Step
M Step Intercepts |---------
M Step Slopes |--
Deviance = 3606.2079 | Absolute change: 0 | Relative change: 1e-08
Maximum item intercept parameter change: 0.00051
Maximum item slope parameter change: 0.001423
Maximum regression parameter change: 0
Maximum variance parameter change: 0
....................................................
Iteration 222 2023-12-20 11:04:51.156743
E Step
M Step Intercepts |---------
M Step Slopes |--
Deviance = 3606.2079 | Absolute change: 0 | Relative change: 1e-08
Maximum item intercept parameter change: 0.000501
Maximum item slope parameter change: 0.001398
Maximum regression parameter change: 0
Maximum variance parameter change: 0
....................................................
Iteration 223 2023-12-20 11:04:51.194414
E Step
M Step Intercepts |---------
M Step Slopes |--
Deviance = 3606.2079 | Absolute change: 0 | Relative change: 1e-08
Maximum item intercept parameter change: 0.000493
Maximum item slope parameter change: 0.001373
Maximum regression parameter change: 0
Maximum variance parameter change: 0
....................................................
Iteration 224 2023-12-20 11:04:51.211405
E Step
M Step Intercepts |--------
M Step Slopes |--
Deviance = 3606.2078 | Absolute change: 0 | Relative change: 1e-08
Maximum item intercept parameter change: 0.000478
Maximum item slope parameter change: 0.001334
Maximum regression parameter change: 0
Maximum variance parameter change: 0
....................................................
Iteration 225 2023-12-20 11:04:51.220154
E Step
M Step Intercepts |--------
M Step Slopes |--
Deviance = 3606.2078 | Absolute change: 0 | Relative change: 1e-08
Maximum item intercept parameter change: 0.00047
Maximum item slope parameter change: 0.00131
Maximum regression parameter change: 0
Maximum variance parameter change: 0
....................................................
Iteration 226 2023-12-20 11:04:51.228575
E Step
M Step Intercepts |--------
M Step Slopes |--
Deviance = 3606.2078 | Absolute change: 0 | Relative change: 1e-08
Maximum item intercept parameter change: 0.000462
Maximum item slope parameter change: 0.001287
Maximum regression parameter change: 0
Maximum variance parameter change: 0
....................................................
Iteration 227 2023-12-20 11:04:51.241124
E Step
M Step Intercepts |--------
M Step Slopes |--
Deviance = 3606.2078 | Absolute change: 0 | Relative change: 1e-08
Maximum item intercept parameter change: 0.000454
Maximum item slope parameter change: 0.001265
Maximum regression parameter change: 0
Maximum variance parameter change: 0
....................................................
Iteration 228 2023-12-20 11:04:51.268073
E Step
M Step Intercepts |--------
M Step Slopes |--
Deviance = 3606.2077 | Absolute change: 0 | Relative change: 1e-08
Maximum item intercept parameter change: 0.000446
Maximum item slope parameter change: 0.001242
Maximum regression parameter change: 0
Maximum variance parameter change: 0
....................................................
Iteration 229 2023-12-20 11:04:51.300689
E Step
M Step Intercepts |--------
M Step Slopes |--
Deviance = 3606.2077 | Absolute change: 0 | Relative change: 1e-08
Maximum item intercept parameter change: 0.000438
Maximum item slope parameter change: 0.001221
Maximum regression parameter change: 0
Maximum variance parameter change: 0
....................................................
Iteration 230 2023-12-20 11:04:51.309269
E Step
M Step Intercepts |--------
M Step Slopes |--
Deviance = 3606.2077 | Absolute change: 0 | Relative change: 1e-08
Maximum item intercept parameter change: 0.00043
Maximum item slope parameter change: 0.001199
Maximum regression parameter change: 0
Maximum variance parameter change: 0
....................................................
Iteration 231 2023-12-20 11:04:51.317466
E Step
M Step Intercepts |--------
M Step Slopes |--
Deviance = 3606.2077 | Absolute change: 0 | Relative change: 1e-08
Maximum item intercept parameter change: 0.000423
Maximum item slope parameter change: 0.001178
Maximum regression parameter change: 0
Maximum variance parameter change: 0
....................................................
Iteration 232 2023-12-20 11:04:51.325959
E Step
M Step Intercepts |--------
M Step Slopes |--
Deviance = 3606.2076 | Absolute change: 0 | Relative change: 1e-08
Maximum item intercept parameter change: 0.000415
Maximum item slope parameter change: 0.001158
Maximum regression parameter change: 0
Maximum variance parameter change: 0
....................................................
Iteration 233 2023-12-20 11:04:51.334304
E Step
M Step Intercepts |--------
M Step Slopes |--
Deviance = 3606.2076 | Absolute change: 0 | Relative change: 1e-08
Maximum item intercept parameter change: 0.000408
Maximum item slope parameter change: 0.001137
Maximum regression parameter change: 0
Maximum variance parameter change: 0
....................................................
Iteration 234 2023-12-20 11:04:51.370782
E Step
M Step Intercepts |--------
M Step Slopes |--
Deviance = 3606.2076 | Absolute change: 0 | Relative change: 1e-08
Maximum item intercept parameter change: 0.000401
Maximum item slope parameter change: 0.001118
Maximum regression parameter change: 0
Maximum variance parameter change: 0
....................................................
Iteration 235 2023-12-20 11:04:51.387027
E Step
M Step Intercepts |--------
M Step Slopes |--
Deviance = 3606.2076 | Absolute change: 0 | Relative change: 1e-08
Maximum item intercept parameter change: 0.000394
Maximum item slope parameter change: 0.001098
Maximum regression parameter change: 0
Maximum variance parameter change: 0
....................................................
Iteration 236 2023-12-20 11:04:51.396374
E Step
M Step Intercepts |--------
M Step Slopes |--
Deviance = 3606.2076 | Absolute change: 0 | Relative change: 1e-08
Maximum item intercept parameter change: 0.000387
Maximum item slope parameter change: 0.001079
Maximum regression parameter change: 0
Maximum variance parameter change: 0
....................................................
Iteration 237 2023-12-20 11:04:51.410225
E Step
M Step Intercepts |--------
M Step Slopes |--
Deviance = 3606.2075 | Absolute change: 0 | Relative change: 1e-08
Maximum item intercept parameter change: 0.00038
Maximum item slope parameter change: 0.00106
Maximum regression parameter change: 0
Maximum variance parameter change: 0
....................................................
Iteration 238 2023-12-20 11:04:51.418986
E Step
M Step Intercepts |--------
M Step Slopes |--
Deviance = 3606.2075 | Absolute change: 0 | Relative change: 1e-08
Maximum item intercept parameter change: 0.000373
Maximum item slope parameter change: 0.001042
Maximum regression parameter change: 0
Maximum variance parameter change: 0
....................................................
Iteration 239 2023-12-20 11:04:51.427351
E Step
M Step Intercepts |--------
M Step Slopes |--
Deviance = 3606.2075 | Absolute change: 0 | Relative change: 0
Maximum item intercept parameter change: 0.000367
Maximum item slope parameter change: 0.001023
Maximum regression parameter change: 0
Maximum variance parameter change: 0
....................................................
Iteration 240 2023-12-20 11:04:51.47025
E Step
M Step Intercepts |--------
M Step Slopes |--
Deviance = 3606.2075 | Absolute change: 0 | Relative change: 0
Maximum item intercept parameter change: 0.000361
Maximum item slope parameter change: 0.001006
Maximum regression parameter change: 0
Maximum variance parameter change: 0
....................................................
Iteration 241 2023-12-20 11:04:51.489214
E Step
M Step Intercepts |--------
M Step Slopes |--
Deviance = 3606.2075 | Absolute change: 0 | Relative change: 0
Maximum item intercept parameter change: 0.000354
Maximum item slope parameter change: 0.000988
Maximum regression parameter change: 0
Maximum variance parameter change: 0
....................................................
Iteration 242 2023-12-20 11:04:51.498169
E Step
M Step Intercepts |--------
M Step Slopes |--
Deviance = 3606.2075 | Absolute change: 0 | Relative change: 0
Maximum item intercept parameter change: 0.000348
Maximum item slope parameter change: 0.000971
Maximum regression parameter change: 0
Maximum variance parameter change: 0
....................................................
Iteration 243 2023-12-20 11:04:51.506723
E Step
M Step Intercepts |--------
M Step Slopes |--
Deviance = 3606.2074 | Absolute change: 0 | Relative change: 0
Maximum item intercept parameter change: 0.000342
Maximum item slope parameter change: 0.000954
Maximum regression parameter change: 0
Maximum variance parameter change: 0
....................................................
Iteration 244 2023-12-20 11:04:51.515453
E Step
M Step Intercepts |--------
M Step Slopes |--
Deviance = 3606.2074 | Absolute change: 0 | Relative change: 0
Maximum item intercept parameter change: 0.000336
Maximum item slope parameter change: 0.000937
Maximum regression parameter change: 0
Maximum variance parameter change: 0
....................................................
Iteration 245 2023-12-20 11:04:51.524619
E Step
M Step Intercepts |--------
M Step Slopes |--
Deviance = 3606.2074 | Absolute change: 0 | Relative change: 0
Maximum item intercept parameter change: 0.00033
Maximum item slope parameter change: 0.000921
Maximum regression parameter change: 0
Maximum variance parameter change: 0
....................................................
Iteration 246 2023-12-20 11:04:51.547417
E Step
M Step Intercepts |--------
M Step Slopes |--
Deviance = 3606.2074 | Absolute change: 0 | Relative change: 0
Maximum item intercept parameter change: 0.000324
Maximum item slope parameter change: 0.000905
Maximum regression parameter change: 0
Maximum variance parameter change: 0
....................................................
Iteration 247 2023-12-20 11:04:51.560963
E Step
M Step Intercepts |--------
M Step Slopes |--
Deviance = 3606.2074 | Absolute change: 0 | Relative change: 0
Maximum item intercept parameter change: 0.000319
Maximum item slope parameter change: 0.000889
Maximum regression parameter change: 0
Maximum variance parameter change: 0
....................................................
Iteration 248 2023-12-20 11:04:51.576726
E Step
M Step Intercepts |--------
M Step Slopes |--
Deviance = 3606.2074 | Absolute change: 0 | Relative change: 0
Maximum item intercept parameter change: 0.000313
Maximum item slope parameter change: 0.000874
Maximum regression parameter change: 0
Maximum variance parameter change: 0
....................................................
Iteration 249 2023-12-20 11:04:51.586043
E Step
M Step Intercepts |--------
M Step Slopes |--
Deviance = 3606.2074 | Absolute change: 0 | Relative change: 0
Maximum item intercept parameter change: 0.000308
Maximum item slope parameter change: 0.000858
Maximum regression parameter change: 0
Maximum variance parameter change: 0
....................................................
Iteration 250 2023-12-20 11:04:51.598105
E Step
M Step Intercepts |--------
M Step Slopes |--
Deviance = 3606.2073 | Absolute change: 0 | Relative change: 0
Maximum item intercept parameter change: 0.000302
Maximum item slope parameter change: 0.000844
Maximum regression parameter change: 0
Maximum variance parameter change: 0
....................................................
Iteration 251 2023-12-20 11:04:51.631591
E Step
M Step Intercepts |--------
M Step Slopes |--
Deviance = 3606.2073 | Absolute change: 0 | Relative change: 0
Maximum item intercept parameter change: 0.000297
Maximum item slope parameter change: 0.000829
Maximum regression parameter change: 0
Maximum variance parameter change: 0
....................................................
Iteration 252 2023-12-20 11:04:51.649764
E Step
M Step Intercepts |--------
M Step Slopes |--
Deviance = 3606.2073 | Absolute change: 0 | Relative change: 0
Maximum item intercept parameter change: 0.000292
Maximum item slope parameter change: 0.000814
Maximum regression parameter change: 0
Maximum variance parameter change: 0
....................................................
Iteration 253 2023-12-20 11:04:51.674826
E Step
M Step Intercepts |--------
M Step Slopes |--
Deviance = 3606.2073 | Absolute change: 0 | Relative change: 0
Maximum item intercept parameter change: 0.000287
Maximum item slope parameter change: 8e-04
Maximum regression parameter change: 0
Maximum variance parameter change: 0
....................................................
Iteration 254 2023-12-20 11:04:51.683672
E Step
M Step Intercepts |--------
M Step Slopes |--
Deviance = 3606.2073 | Absolute change: 0 | Relative change: 0
Maximum item intercept parameter change: 0.000282
Maximum item slope parameter change: 0.000786
Maximum regression parameter change: 0
Maximum variance parameter change: 0
....................................................
Iteration 255 2023-12-20 11:04:51.697345
E Step
M Step Intercepts |--------
M Step Slopes |--
Deviance = 3606.2073 | Absolute change: 0 | Relative change: 0
Maximum item intercept parameter change: 0.000277
Maximum item slope parameter change: 0.000773
Maximum regression parameter change: 0
Maximum variance parameter change: 0
....................................................
Iteration 256 2023-12-20 11:04:51.706161
E Step
M Step Intercepts |--------
M Step Slopes |--
Deviance = 3606.2073 | Absolute change: 0 | Relative change: 0
Maximum item intercept parameter change: 0.000272
Maximum item slope parameter change: 0.000759
Maximum regression parameter change: 0
Maximum variance parameter change: 0
....................................................
Iteration 257 2023-12-20 11:04:51.715424
E Step
M Step Intercepts |--------
M Step Slopes |--
Deviance = 3606.2073 | Absolute change: 0 | Relative change: 0
Maximum item intercept parameter change: 0.000267
Maximum item slope parameter change: 0.000746
Maximum regression parameter change: 0
Maximum variance parameter change: 0
....................................................
Iteration 258 2023-12-20 11:04:51.728581
E Step
M Step Intercepts |-------
M Step Slopes |--
Deviance = 3606.2073 | Absolute change: 0 | Relative change: 0
Maximum item intercept parameter change: 0.000268
Maximum item slope parameter change: 0.000748
Maximum regression parameter change: 0
Maximum variance parameter change: 0
....................................................
Iteration 259 2023-12-20 11:04:51.736788
E Step
M Step Intercepts |-------
M Step Slopes |--
Deviance = 3606.2073 | Absolute change: 0 | Relative change: 0
Maximum item intercept parameter change: 0.000263
Maximum item slope parameter change: 0.000735
Maximum regression parameter change: 0
Maximum variance parameter change: 0
....................................................
Iteration 260 2023-12-20 11:04:51.745026
E Step
M Step Intercepts |-------
M Step Slopes |--
Deviance = 3606.2072 | Absolute change: 0 | Relative change: 0
Maximum item intercept parameter change: 0.000259
Maximum item slope parameter change: 0.000722
Maximum regression parameter change: 0
Maximum variance parameter change: 0
....................................................
Iteration 261 2023-12-20 11:04:51.752992
E Step
M Step Intercepts |-------
M Step Slopes |--
Deviance = 3606.2072 | Absolute change: 0 | Relative change: 0
Maximum item intercept parameter change: 0.000254
Maximum item slope parameter change: 0.000709
Maximum regression parameter change: 0
Maximum variance parameter change: 0
....................................................
Iteration 262 2023-12-20 11:04:51.761092
E Step
M Step Intercepts |-------
M Step Slopes |--
Deviance = 3606.2072 | Absolute change: 0 | Relative change: 0
Maximum item intercept parameter change: 0.00025
Maximum item slope parameter change: 0.000697
Maximum regression parameter change: 0
Maximum variance parameter change: 0
....................................................
Iteration 263 2023-12-20 11:04:51.769206
E Step
M Step Intercepts |-------
M Step Slopes |--
Deviance = 3606.2072 | Absolute change: 0 | Relative change: 0
Maximum item intercept parameter change: 0.000245
Maximum item slope parameter change: 0.000684
Maximum regression parameter change: 0
Maximum variance parameter change: 0
....................................................
Iteration 264 2023-12-20 11:04:51.785707
E Step
M Step Intercepts |-------
M Step Slopes |--
Deviance = 3606.2072 | Absolute change: 0 | Relative change: 0
Maximum item intercept parameter change: 0.000241
Maximum item slope parameter change: 0.000672
Maximum regression parameter change: 0
Maximum variance parameter change: 0
....................................................
Iteration 265 2023-12-20 11:04:51.817521
E Step
M Step Intercepts |-------
M Step Slopes |--
Deviance = 3606.2072 | Absolute change: 0 | Relative change: 0
Maximum item intercept parameter change: 0.000237
Maximum item slope parameter change: 0.00066
Maximum regression parameter change: 0
Maximum variance parameter change: 0
....................................................
Iteration 266 2023-12-20 11:04:51.836019
E Step
M Step Intercepts |-------
M Step Slopes |--
Deviance = 3606.2072 | Absolute change: 0 | Relative change: 0
Maximum item intercept parameter change: 0.000233
Maximum item slope parameter change: 0.000649
Maximum regression parameter change: 0
Maximum variance parameter change: 0
....................................................
Iteration 267 2023-12-20 11:04:51.84626
E Step
M Step Intercepts |-------
M Step Slopes |--
Deviance = 3606.2072 | Absolute change: 0 | Relative change: 0
Maximum item intercept parameter change: 0.000228
Maximum item slope parameter change: 0.000637
Maximum regression parameter change: 0
Maximum variance parameter change: 0
....................................................
Iteration 268 2023-12-20 11:04:51.854169
E Step
M Step Intercepts |-------
M Step Slopes |--
Deviance = 3606.2072 | Absolute change: 0 | Relative change: 0
Maximum item intercept parameter change: 0.000224
Maximum item slope parameter change: 0.000626
Maximum regression parameter change: 0
Maximum variance parameter change: 0
....................................................
Iteration 269 2023-12-20 11:04:51.86215
E Step
M Step Intercepts |-------
M Step Slopes |--
Deviance = 3606.2072 | Absolute change: 0 | Relative change: 0
Maximum item intercept parameter change: 0.00022
Maximum item slope parameter change: 0.000615
Maximum regression parameter change: 0
Maximum variance parameter change: 0
....................................................
Iteration 270 2023-12-20 11:04:51.870294
E Step
M Step Intercepts |-------
M Step Slopes |--
Deviance = 3606.2072 | Absolute change: 0 | Relative change: 0
Maximum item intercept parameter change: 0.000216
Maximum item slope parameter change: 0.000604
Maximum regression parameter change: 0
Maximum variance parameter change: 0
....................................................
Iteration 271 2023-12-20 11:04:51.900156
E Step
M Step Intercepts |-------
M Step Slopes |--
Deviance = 3606.2072 | Absolute change: 0 | Relative change: 0
Maximum item intercept parameter change: 0.000213
Maximum item slope parameter change: 0.000593
Maximum regression parameter change: 0
Maximum variance parameter change: 0
....................................................
Iteration 272 2023-12-20 11:04:51.912644
E Step
M Step Intercepts |-------
M Step Slopes |--
Deviance = 3606.2072 | Absolute change: 0 | Relative change: 0
Maximum item intercept parameter change: 0.000209
Maximum item slope parameter change: 0.000583
Maximum regression parameter change: 0
Maximum variance parameter change: 0
....................................................
Iteration 273 2023-12-20 11:04:51.933305
E Step
M Step Intercepts |-------
M Step Slopes |--
Deviance = 3606.2072 | Absolute change: 0 | Relative change: 0
Maximum item intercept parameter change: 0.000205
Maximum item slope parameter change: 0.000572
Maximum regression parameter change: 0
Maximum variance parameter change: 0
....................................................
Iteration 274 2023-12-20 11:04:51.941817
E Step
M Step Intercepts |-------
M Step Slopes |--
Deviance = 3606.2072 | Absolute change: 0 | Relative change: 0
Maximum item intercept parameter change: 0.000202
Maximum item slope parameter change: 0.000562
Maximum regression parameter change: 0
Maximum variance parameter change: 0
....................................................
Iteration 275 2023-12-20 11:04:51.949941
E Step
M Step Intercepts |-------
M Step Slopes |--
Deviance = 3606.2071 | Absolute change: 0 | Relative change: 0
Maximum item intercept parameter change: 0.000198
Maximum item slope parameter change: 0.000552
Maximum regression parameter change: 0
Maximum variance parameter change: 0
....................................................
Iteration 276 2023-12-20 11:04:51.95822
E Step
M Step Intercepts |-------
M Step Slopes |--
Deviance = 3606.2071 | Absolute change: 0 | Relative change: 0
Maximum item intercept parameter change: 0.000194
Maximum item slope parameter change: 0.000543
Maximum regression parameter change: 0
Maximum variance parameter change: 0
....................................................
Iteration 277 2023-12-20 11:04:51.973193
E Step
M Step Intercepts |-------
M Step Slopes |--
Deviance = 3606.2071 | Absolute change: 0 | Relative change: 0
Maximum item intercept parameter change: 0.000191
Maximum item slope parameter change: 0.000533
Maximum regression parameter change: 0
Maximum variance parameter change: 0
....................................................
Iteration 278 2023-12-20 11:04:52.003377
E Step
M Step Intercepts |-------
M Step Slopes |--
Deviance = 3606.2071 | Absolute change: 0 | Relative change: 0
Maximum item intercept parameter change: 0.000188
Maximum item slope parameter change: 0.000524
Maximum regression parameter change: 0
Maximum variance parameter change: 0
....................................................
Iteration 279 2023-12-20 11:04:52.019257
E Step
M Step Intercepts |-------
M Step Slopes |--
Deviance = 3606.2071 | Absolute change: 0 | Relative change: 0
Maximum item intercept parameter change: 0.000184
Maximum item slope parameter change: 0.000514
Maximum regression parameter change: 0
Maximum variance parameter change: 0
....................................................
Iteration 280 2023-12-20 11:04:52.029907
E Step
M Step Intercepts |-------
M Step Slopes |--
Deviance = 3606.2071 | Absolute change: 0 | Relative change: 0
Maximum item intercept parameter change: 0.000181
Maximum item slope parameter change: 0.000505
Maximum regression parameter change: 0
Maximum variance parameter change: 0
....................................................
Iteration 281 2023-12-20 11:04:52.052515
E Step
M Step Intercepts |-------
M Step Slopes |--
Deviance = 3606.2071 | Absolute change: 0 | Relative change: 0
Maximum item intercept parameter change: 0.000178
Maximum item slope parameter change: 0.000496
Maximum regression parameter change: 0
Maximum variance parameter change: 0
....................................................
Iteration 282 2023-12-20 11:04:52.061935
E Step
M Step Intercepts |-------
M Step Slopes |--
Deviance = 3606.2071 | Absolute change: 0 | Relative change: 0
Maximum item intercept parameter change: 0.000175
Maximum item slope parameter change: 0.000488
Maximum regression parameter change: 0
Maximum variance parameter change: 0
....................................................
Iteration 283 2023-12-20 11:04:52.069834
E Step
M Step Intercepts |-------
M Step Slopes |--
Deviance = 3606.2071 | Absolute change: 0 | Relative change: 0
Maximum item intercept parameter change: 0.000172
Maximum item slope parameter change: 0.000479
Maximum regression parameter change: 0
Maximum variance parameter change: 0
....................................................
Iteration 284 2023-12-20 11:04:52.107004
E Step
M Step Intercepts |-------
M Step Slopes |--
Deviance = 3606.2071 | Absolute change: 0 | Relative change: 0
Maximum item intercept parameter change: 0.000169
Maximum item slope parameter change: 0.00047
Maximum regression parameter change: 0
Maximum variance parameter change: 0
....................................................
Iteration 285 2023-12-20 11:04:52.123801
E Step
M Step Intercepts |-------
M Step Slopes |--
Deviance = 3606.2071 | Absolute change: 0 | Relative change: 0
Maximum item intercept parameter change: 0.000166
Maximum item slope parameter change: 0.000462
Maximum regression parameter change: 0
Maximum variance parameter change: 0
....................................................
Iteration 286 2023-12-20 11:04:52.132439
E Step
M Step Intercepts |-------
M Step Slopes |--
Deviance = 3606.2071 | Absolute change: 0 | Relative change: 0
Maximum item intercept parameter change: 0.000163
Maximum item slope parameter change: 0.000454
Maximum regression parameter change: 0
Maximum variance parameter change: 0
....................................................
Iteration 287 2023-12-20 11:04:52.14638
E Step
M Step Intercepts |-------
M Step Slopes |--
Deviance = 3606.2071 | Absolute change: 0 | Relative change: 0
Maximum item intercept parameter change: 0.00016
Maximum item slope parameter change: 0.000446
Maximum regression parameter change: 0
Maximum variance parameter change: 0
....................................................
Iteration 288 2023-12-20 11:04:52.154718
E Step
M Step Intercepts |-------
M Step Slopes |--
Deviance = 3606.2071 | Absolute change: 0 | Relative change: 0
Maximum item intercept parameter change: 0.000157
Maximum item slope parameter change: 0.000438
Maximum regression parameter change: 0
Maximum variance parameter change: 0
....................................................
Iteration 289 2023-12-20 11:04:52.179765
E Step
M Step Intercepts |-------
M Step Slopes |--
Deviance = 3606.2071 | Absolute change: 0 | Relative change: 0
Maximum item intercept parameter change: 0.000154
Maximum item slope parameter change: 0.00043
Maximum regression parameter change: 0
Maximum variance parameter change: 0
....................................................
Iteration 290 2023-12-20 11:04:52.19805
E Step
M Step Intercepts |-------
M Step Slopes |--
Deviance = 3606.2071 | Absolute change: 0 | Relative change: 0
Maximum item intercept parameter change: 0.000152
Maximum item slope parameter change: 0.000423
Maximum regression parameter change: 0
Maximum variance parameter change: 0
....................................................
Iteration 291 2023-12-20 11:04:52.214017
E Step
M Step Intercepts |-------
M Step Slopes |--
Deviance = 3606.2071 | Absolute change: 0 | Relative change: 0
Maximum item intercept parameter change: 0.000149
Maximum item slope parameter change: 0.000415
Maximum regression parameter change: 0
Maximum variance parameter change: 0
....................................................
Iteration 292 2023-12-20 11:04:52.222233
E Step
M Step Intercepts |------
M Step Slopes |--
Deviance = 3606.2071 | Absolute change: 0 | Relative change: 0
Maximum item intercept parameter change: 0.000141
Maximum item slope parameter change: 0.000393
Maximum regression parameter change: 0
Maximum variance parameter change: 0
....................................................
Iteration 293 2023-12-20 11:04:52.235908
E Step
M Step Intercepts |------
M Step Slopes |--
Deviance = 3606.2071 | Absolute change: 0 | Relative change: 0
Maximum item intercept parameter change: 0.000139
Maximum item slope parameter change: 0.000386
Maximum regression parameter change: 0
Maximum variance parameter change: 0
....................................................
Iteration 294 2023-12-20 11:04:52.243548
E Step
M Step Intercepts |------
M Step Slopes |--
Deviance = 3606.2071 | Absolute change: 0 | Relative change: 0
Maximum item intercept parameter change: 0.000136
Maximum item slope parameter change: 0.00038
Maximum regression parameter change: 0
Maximum variance parameter change: 0
....................................................
Iteration 295 2023-12-20 11:04:52.254877
E Step
M Step Intercepts |------
M Step Slopes |--
Deviance = 3606.2071 | Absolute change: 0 | Relative change: 0
Maximum item intercept parameter change: 0.000134
Maximum item slope parameter change: 0.000373
Maximum regression parameter change: 0
Maximum variance parameter change: 0
....................................................
Iteration 296 2023-12-20 11:04:52.292303
E Step
M Step Intercepts |------
M Step Slopes |--
Deviance = 3606.2071 | Absolute change: 0 | Relative change: 0
Maximum item intercept parameter change: 0.000131
Maximum item slope parameter change: 0.000367
Maximum regression parameter change: 0
Maximum variance parameter change: 0
....................................................
Iteration 297 2023-12-20 11:04:52.306126
E Step
M Step Intercepts |------
M Step Slopes |--
Deviance = 3606.2071 | Absolute change: 0 | Relative change: 0
Maximum item intercept parameter change: 0.000129
Maximum item slope parameter change: 0.000361
Maximum regression parameter change: 0
Maximum variance parameter change: 0
....................................................
Iteration 298 2023-12-20 11:04:52.314145
E Step
M Step Intercepts |------
M Step Slopes |--
Deviance = 3606.2071 | Absolute change: 0 | Relative change: 0
Maximum item intercept parameter change: 0.000127
Maximum item slope parameter change: 0.000354
Maximum regression parameter change: 0
Maximum variance parameter change: 0
....................................................
Iteration 299 2023-12-20 11:04:52.321738
E Step
M Step Intercepts |------
M Step Slopes |--
Deviance = 3606.2071 | Absolute change: 0 | Relative change: 0
Maximum item intercept parameter change: 0.000125
Maximum item slope parameter change: 0.000348
Maximum regression parameter change: 0
Maximum variance parameter change: 0
....................................................
Iteration 300 2023-12-20 11:04:52.330454
E Step
M Step Intercepts |------
M Step Slopes |--
Deviance = 3606.2071 | Absolute change: 0 | Relative change: 0
Maximum item intercept parameter change: 0.000123
Maximum item slope parameter change: 0.000342
Maximum regression parameter change: 0
Maximum variance parameter change: 0
....................................................
Iteration 301 2023-12-20 11:04:52.338095
E Step
M Step Intercepts |------
M Step Slopes |--
Deviance = 3606.2071 | Absolute change: 0 | Relative change: 0
Maximum item intercept parameter change: 0.000121
Maximum item slope parameter change: 0.000337
Maximum regression parameter change: 0
Maximum variance parameter change: 0
....................................................
Iteration 302 2023-12-20 11:04:52.346062
E Step
M Step Intercepts |------
M Step Slopes |--
Deviance = 3606.2071 | Absolute change: 0 | Relative change: 0
Maximum item intercept parameter change: 0.000119
Maximum item slope parameter change: 0.000331
Maximum regression parameter change: 0
Maximum variance parameter change: 0
....................................................
Iteration 303 2023-12-20 11:04:52.371958
E Step
M Step Intercepts |------
M Step Slopes |--
Deviance = 3606.2071 | Absolute change: 0 | Relative change: 0
Maximum item intercept parameter change: 0.000117
Maximum item slope parameter change: 0.000325
Maximum regression parameter change: 0
Maximum variance parameter change: 0
....................................................
Iteration 304 2023-12-20 11:04:52.39962
E Step
M Step Intercepts |------
M Step Slopes |--
Deviance = 3606.2071 | Absolute change: 0 | Relative change: 0
Maximum item intercept parameter change: 0.000115
Maximum item slope parameter change: 0.00032
Maximum regression parameter change: 0
Maximum variance parameter change: 0
....................................................
Iteration 305 2023-12-20 11:04:52.407573
E Step
M Step Intercepts |------
M Step Slopes |--
Deviance = 3606.2071 | Absolute change: 0 | Relative change: 0
Maximum item intercept parameter change: 0.000113
Maximum item slope parameter change: 0.000314
Maximum regression parameter change: 0
Maximum variance parameter change: 0
....................................................
Iteration 306 2023-12-20 11:04:52.415193
E Step
M Step Intercepts |------
M Step Slopes |--
Deviance = 3606.2071 | Absolute change: 0 | Relative change: 0
Maximum item intercept parameter change: 0.000111
Maximum item slope parameter change: 0.000309
Maximum regression parameter change: 0
Maximum variance parameter change: 0
....................................................
Iteration 307 2023-12-20 11:04:52.422511
E Step
M Step Intercepts |------
M Step Slopes |--
Deviance = 3606.2071 | Absolute change: 0 | Relative change: 0
Maximum item intercept parameter change: 0.000109
Maximum item slope parameter change: 0.000304
Maximum regression parameter change: 0
Maximum variance parameter change: 0
....................................................
Iteration 308 2023-12-20 11:04:52.430134
E Step
M Step Intercepts |------
M Step Slopes |--
Deviance = 3606.2071 | Absolute change: 0 | Relative change: 0
Maximum item intercept parameter change: 0.000107
Maximum item slope parameter change: 0.000299
Maximum regression parameter change: 0
Maximum variance parameter change: 0
....................................................
Iteration 309 2023-12-20 11:04:52.437293
E Step
M Step Intercepts |------
M Step Slopes |--
Deviance = 3606.2071 | Absolute change: 0 | Relative change: 0
Maximum item intercept parameter change: 0.000105
Maximum item slope parameter change: 0.000294
Maximum regression parameter change: 0
Maximum variance parameter change: 0
....................................................
Iteration 310 2023-12-20 11:04:52.483907
E Step
M Step Intercepts |------
M Step Slopes |--
Deviance = 3606.207 | Absolute change: 0 | Relative change: 0
Maximum item intercept parameter change: 0.000103
Maximum item slope parameter change: 0.000289
Maximum regression parameter change: 0
Maximum variance parameter change: 0
....................................................
Iteration 311 2023-12-20 11:04:52.498007
E Step
M Step Intercepts |------
M Step Slopes |--
Deviance = 3606.207 | Absolute change: 0 | Relative change: 0
Maximum item intercept parameter change: 0.000102
Maximum item slope parameter change: 0.000284
Maximum regression parameter change: 0
Maximum variance parameter change: 0
....................................................
Iteration 312 2023-12-20 11:04:52.505585
E Step
M Step Intercepts |------
M Step Slopes |--
Deviance = 3606.207 | Absolute change: 0 | Relative change: 0
Maximum item intercept parameter change: 1e-04
Maximum item slope parameter change: 0.000279
Maximum regression parameter change: 0
Maximum variance parameter change: 0
....................................................
Iteration 313 2023-12-20 11:04:52.513492
E Step
M Step Intercepts |------
M Step Slopes |--
Deviance = 3606.207 | Absolute change: 0 | Relative change: 0
Maximum item intercept parameter change: 9.8e-05
Maximum item slope parameter change: 0.000274
Maximum regression parameter change: 0
Maximum variance parameter change: 0
....................................................
Iteration 314 2023-12-20 11:04:52.526394
E Step
M Step Intercepts |------
M Step Slopes |--
Deviance = 3606.207 | Absolute change: 0 | Relative change: 0
Maximum item intercept parameter change: 9.7e-05
Maximum item slope parameter change: 0.000269
Maximum regression parameter change: 0
Maximum variance parameter change: 0
....................................................
Iteration 315 2023-12-20 11:04:52.558081
E Step
M Step Intercepts |------
M Step Slopes |--
Deviance = 3606.207 | Absolute change: 0 | Relative change: 0
Maximum item intercept parameter change: 9.5e-05
Maximum item slope parameter change: 0.000265
Maximum regression parameter change: 0
Maximum variance parameter change: 0
....................................................
Iteration 316 2023-12-20 11:04:52.575236
E Step
M Step Intercepts |------
M Step Slopes |--
Deviance = 3606.207 | Absolute change: 0 | Relative change: 0
Maximum item intercept parameter change: 9.3e-05
Maximum item slope parameter change: 0.00026
Maximum regression parameter change: 0
Maximum variance parameter change: 0
....................................................
Iteration 317 2023-12-20 11:04:52.587191
E Step
M Step Intercepts |------
M Step Slopes |--
Deviance = 3606.207 | Absolute change: 0 | Relative change: 0
Maximum item intercept parameter change: 9.2e-05
Maximum item slope parameter change: 0.000256
Maximum regression parameter change: 0
Maximum variance parameter change: 0
....................................................
Iteration 318 2023-12-20 11:04:52.595121
E Step
M Step Intercepts |------
M Step Slopes |--
Deviance = 3606.207 | Absolute change: 0 | Relative change: 0
Maximum item intercept parameter change: 9e-05
Maximum item slope parameter change: 0.000252
Maximum regression parameter change: 0
Maximum variance parameter change: 0
....................................................
Iteration 319 2023-12-20 11:04:52.60729
E Step
M Step Intercepts |------
M Step Slopes |--
Deviance = 3606.207 | Absolute change: 0 | Relative change: 0
Maximum item intercept parameter change: 8.9e-05
Maximum item slope parameter change: 0.000247
Maximum regression parameter change: 0
Maximum variance parameter change: 0
....................................................
Iteration 320 2023-12-20 11:04:52.615238
E Step
M Step Intercepts |------
M Step Slopes |--
Deviance = 3606.207 | Absolute change: 0 | Relative change: 0
Maximum item intercept parameter change: 8.7e-05
Maximum item slope parameter change: 0.000243
Maximum regression parameter change: 0
Maximum variance parameter change: 0
....................................................
Iteration 321 2023-12-20 11:04:52.622604
E Step
M Step Intercepts |------
M Step Slopes |--
Deviance = 3606.207 | Absolute change: 0 | Relative change: 0
Maximum item intercept parameter change: 8.6e-05
Maximum item slope parameter change: 0.000239
Maximum regression parameter change: 0
Maximum variance parameter change: 0
....................................................
Iteration 322 2023-12-20 11:04:52.673709
E Step
M Step Intercepts |------
M Step Slopes |--
Deviance = 3606.207 | Absolute change: 0 | Relative change: 0
Maximum item intercept parameter change: 8.4e-05
Maximum item slope parameter change: 0.000235
Maximum regression parameter change: 0
Maximum variance parameter change: 0
....................................................
Iteration 323 2023-12-20 11:04:52.685759
E Step
M Step Intercepts |------
M Step Slopes |--
Deviance = 3606.207 | Absolute change: 0 | Relative change: 0
Maximum item intercept parameter change: 8.3e-05
Maximum item slope parameter change: 0.000231
Maximum regression parameter change: 0
Maximum variance parameter change: 0
....................................................
Iteration 324 2023-12-20 11:04:52.693696
E Step
M Step Intercepts |------
M Step Slopes |--
Deviance = 3606.207 | Absolute change: 0 | Relative change: 0
Maximum item intercept parameter change: 8.1e-05
Maximum item slope parameter change: 0.000227
Maximum regression parameter change: 0
Maximum variance parameter change: 0
....................................................
Iteration 325 2023-12-20 11:04:52.701778
E Step
M Step Intercepts |------
M Step Slopes |--
Deviance = 3606.207 | Absolute change: 0 | Relative change: 0
Maximum item intercept parameter change: 8e-05
Maximum item slope parameter change: 0.000223
Maximum regression parameter change: 0
Maximum variance parameter change: 0
....................................................
Iteration 326 2023-12-20 11:04:52.716091
E Step
M Step Intercepts |------
M Step Slopes |--
Deviance = 3606.207 | Absolute change: 0 | Relative change: 0
Maximum item intercept parameter change: 7.9e-05
Maximum item slope parameter change: 0.000219
Maximum regression parameter change: 0
Maximum variance parameter change: 0
....................................................
Iteration 327 2023-12-20 11:04:52.723347
E Step
M Step Intercepts |------
M Step Slopes |--
Deviance = 3606.207 | Absolute change: 0 | Relative change: 0
Maximum item intercept parameter change: 7.7e-05
Maximum item slope parameter change: 0.000216
Maximum regression parameter change: 0
Maximum variance parameter change: 0
....................................................
Iteration 328 2023-12-20 11:04:52.74994
E Step
M Step Intercepts |-----
M Step Slopes |--
Deviance = 3606.207 | Absolute change: 0 | Relative change: 0
Maximum item intercept parameter change: 8.1e-05
Maximum item slope parameter change: 0.000227
Maximum regression parameter change: 0
Maximum variance parameter change: 0
....................................................
Iteration 329 2023-12-20 11:04:52.769095
E Step
M Step Intercepts |-----
M Step Slopes |--
Deviance = 3606.207 | Absolute change: 0 | Relative change: 0
Maximum item intercept parameter change: 8e-05
Maximum item slope parameter change: 0.000223
Maximum regression parameter change: 0
Maximum variance parameter change: 0
....................................................
Iteration 330 2023-12-20 11:04:52.783981
E Step
M Step Intercepts |-----
M Step Slopes |--
Deviance = 3606.207 | Absolute change: 0 | Relative change: 0
Maximum item intercept parameter change: 7.8e-05
Maximum item slope parameter change: 0.000219
Maximum regression parameter change: 0
Maximum variance parameter change: 0
....................................................
Iteration 331 2023-12-20 11:04:52.791434
E Step
M Step Intercepts |-----
M Step Slopes |--
Deviance = 3606.207 | Absolute change: 0 | Relative change: 0
Maximum item intercept parameter change: 7.7e-05
Maximum item slope parameter change: 0.000215
Maximum regression parameter change: 0
Maximum variance parameter change: 0
....................................................
Iteration 332 2023-12-20 11:04:52.798552
E Step
M Step Intercepts |-----
M Step Slopes |--
Deviance = 3606.207 | Absolute change: 0 | Relative change: 0
Maximum item intercept parameter change: 7.6e-05
Maximum item slope parameter change: 0.000211
Maximum regression parameter change: 0
Maximum variance parameter change: 0
....................................................
Iteration 333 2023-12-20 11:04:52.805208
E Step
M Step Intercepts |-----
M Step Slopes |--
Deviance = 3606.207 | Absolute change: 0 | Relative change: 0
Maximum item intercept parameter change: 7.4e-05
Maximum item slope parameter change: 0.000207
Maximum regression parameter change: 0
Maximum variance parameter change: 0
....................................................
Iteration 334 2023-12-20 11:04:52.812485
E Step
M Step Intercepts |-----
M Step Slopes |--
Deviance = 3606.207 | Absolute change: 0 | Relative change: 0
Maximum item intercept parameter change: 7.3e-05
Maximum item slope parameter change: 0.000204
Maximum regression parameter change: 0
Maximum variance parameter change: 0
....................................................
Iteration 335 2023-12-20 11:04:52.821924
E Step
M Step Intercepts |-----
M Step Slopes |--
Deviance = 3606.207 | Absolute change: 0 | Relative change: 0
Maximum item intercept parameter change: 7.2e-05
Maximum item slope parameter change: 2e-04
Maximum regression parameter change: 0
Maximum variance parameter change: 0
....................................................
Iteration 336 2023-12-20 11:04:52.8708
E Step
M Step Intercepts |-----
M Step Slopes |--
Deviance = 3606.207 | Absolute change: 0 | Relative change: 0
Maximum item intercept parameter change: 7e-05
Maximum item slope parameter change: 0.000196
Maximum regression parameter change: 0
Maximum variance parameter change: 0
....................................................
Iteration 337 2023-12-20 11:04:52.87966
E Step
M Step Intercepts |-----
M Step Slopes |--
Deviance = 3606.207 | Absolute change: 0 | Relative change: 0
Maximum item intercept parameter change: 6.9e-05
Maximum item slope parameter change: 0.000193
Maximum regression parameter change: 0
Maximum variance parameter change: 0
....................................................
Iteration 338 2023-12-20 11:04:52.886694
E Step
M Step Intercepts |-----
M Step Slopes |--
Deviance = 3606.207 | Absolute change: 0 | Relative change: 0
Maximum item intercept parameter change: 6.8e-05
Maximum item slope parameter change: 0.000189
Maximum regression parameter change: 0
Maximum variance parameter change: 0
....................................................
Iteration 339 2023-12-20 11:04:52.893796
E Step
M Step Intercepts |-----
M Step Slopes |--
Deviance = 3606.207 | Absolute change: 0 | Relative change: 0
Maximum item intercept parameter change: 6.7e-05
Maximum item slope parameter change: 0.000186
Maximum regression parameter change: 0
Maximum variance parameter change: 0
....................................................
Iteration 340 2023-12-20 11:04:52.900637
E Step
M Step Intercepts |-----
M Step Slopes |--
Deviance = 3606.207 | Absolute change: 0 | Relative change: 0
Maximum item intercept parameter change: 6.5e-05
Maximum item slope parameter change: 0.000182
Maximum regression parameter change: 0
Maximum variance parameter change: 0
....................................................
Iteration 341 2023-12-20 11:04:52.914506
E Step
M Step Intercepts |-----
M Step Slopes |--
Deviance = 3606.207 | Absolute change: 0 | Relative change: 0
Maximum item intercept parameter change: 6.4e-05
Maximum item slope parameter change: 0.000179
Maximum regression parameter change: 0
Maximum variance parameter change: 0
....................................................
Iteration 342 2023-12-20 11:04:52.921808
E Step
M Step Intercepts |-----
M Step Slopes |--
Deviance = 3606.207 | Absolute change: 0 | Relative change: 0
Maximum item intercept parameter change: 6.3e-05
Maximum item slope parameter change: 0.000176
Maximum regression parameter change: 0
Maximum variance parameter change: 0
....................................................
Iteration 343 2023-12-20 11:04:52.960081
E Step
M Step Intercepts |-----
M Step Slopes |--
Deviance = 3606.207 | Absolute change: 0 | Relative change: 0
Maximum item intercept parameter change: 6.2e-05
Maximum item slope parameter change: 0.000173
Maximum regression parameter change: 0
Maximum variance parameter change: 0
....................................................
Iteration 344 2023-12-20 11:04:52.976884
E Step
M Step Intercepts |-----
M Step Slopes |--
Deviance = 3606.207 | Absolute change: 0 | Relative change: 0
Maximum item intercept parameter change: 6.1e-05
Maximum item slope parameter change: 0.000169
Maximum regression parameter change: 0
Maximum variance parameter change: 0
....................................................
Iteration 345 2023-12-20 11:04:52.984077
E Step
M Step Intercepts |-----
M Step Slopes |--
Deviance = 3606.207 | Absolute change: 0 | Relative change: 0
Maximum item intercept parameter change: 6e-05
Maximum item slope parameter change: 0.000166
Maximum regression parameter change: 0
Maximum variance parameter change: 0
....................................................
Iteration 346 2023-12-20 11:04:52.9914
E Step
M Step Intercepts |-----
M Step Slopes |--
Deviance = 3606.207 | Absolute change: 0 | Relative change: 0
Maximum item intercept parameter change: 5.9e-05
Maximum item slope parameter change: 0.000163
Maximum regression parameter change: 0
Maximum variance parameter change: 0
....................................................
Iteration 347 2023-12-20 11:04:53.005551
E Step
M Step Intercepts |-----
M Step Slopes |--
Deviance = 3606.207 | Absolute change: 0 | Relative change: 0
Maximum item intercept parameter change: 5.7e-05
Maximum item slope parameter change: 0.00016
Maximum regression parameter change: 0
Maximum variance parameter change: 0
....................................................
Iteration 348 2023-12-20 11:04:53.016415
E Step
M Step Intercepts |-----
M Step Slopes |--
Deviance = 3606.207 | Absolute change: 0 | Relative change: 0
Maximum item intercept parameter change: 5.6e-05
Maximum item slope parameter change: 0.000158
Maximum regression parameter change: 0
Maximum variance parameter change: 0
....................................................
Iteration 349 2023-12-20 11:04:53.079402
E Step
M Step Intercepts |-----
M Step Slopes |--
Deviance = 3606.207 | Absolute change: 0 | Relative change: 0
Maximum item intercept parameter change: 5.5e-05
Maximum item slope parameter change: 0.000155
Maximum regression parameter change: 0
Maximum variance parameter change: 0
....................................................
Iteration 350 2023-12-20 11:04:53.092377
E Step
M Step Intercepts |-----
M Step Slopes |--
Deviance = 3606.207 | Absolute change: 0 | Relative change: 0
Maximum item intercept parameter change: 5.4e-05
Maximum item slope parameter change: 0.000152
Maximum regression parameter change: 0
Maximum variance parameter change: 0
....................................................
Iteration 351 2023-12-20 11:04:53.101054
E Step
M Step Intercepts |-----
M Step Slopes |--
Deviance = 3606.207 | Absolute change: 0 | Relative change: 0
Maximum item intercept parameter change: 5.3e-05
Maximum item slope parameter change: 0.000149
Maximum regression parameter change: 0
Maximum variance parameter change: 0
....................................................
Iteration 352 2023-12-20 11:04:53.108063
E Step
M Step Intercepts |-----
M Step Slopes |--
Deviance = 3606.207 | Absolute change: 0 | Relative change: 0
Maximum item intercept parameter change: 5.2e-05
Maximum item slope parameter change: 0.000146
Maximum regression parameter change: 0
Maximum variance parameter change: 0
....................................................
Iteration 353 2023-12-20 11:04:53.115041
E Step
M Step Intercepts |-----
M Step Slopes |--
Deviance = 3606.207 | Absolute change: 0 | Relative change: 0
Maximum item intercept parameter change: 5.2e-05
Maximum item slope parameter change: 0.000144
Maximum regression parameter change: 0
Maximum variance parameter change: 0
....................................................
Iteration 354 2023-12-20 11:04:53.121823
E Step
M Step Intercepts |-----
M Step Slopes |--
Deviance = 3606.207 | Absolute change: 0 | Relative change: 0
Maximum item intercept parameter change: 5.1e-05
Maximum item slope parameter change: 0.000141
Maximum regression parameter change: 0
Maximum variance parameter change: 0
....................................................
Iteration 355 2023-12-20 11:04:53.156132
E Step
M Step Intercepts |-----
M Step Slopes |--
Deviance = 3606.207 | Absolute change: 0 | Relative change: 0
Maximum item intercept parameter change: 5e-05
Maximum item slope parameter change: 0.000139
Maximum regression parameter change: 0
Maximum variance parameter change: 0
....................................................
Iteration 356 2023-12-20 11:04:53.173757
E Step
M Step Intercepts |-----
M Step Slopes |--
Deviance = 3606.207 | Absolute change: 0 | Relative change: 0
Maximum item intercept parameter change: 4.9e-05
Maximum item slope parameter change: 0.000136
Maximum regression parameter change: 0
Maximum variance parameter change: 0
....................................................
Iteration 357 2023-12-20 11:04:53.194082
E Step
M Step Intercepts |-----
M Step Slopes |--
Deviance = 3606.207 | Absolute change: 0 | Relative change: 0
Maximum item intercept parameter change: 4.8e-05
Maximum item slope parameter change: 0.000134
Maximum regression parameter change: 0
Maximum variance parameter change: 0
....................................................
Iteration 358 2023-12-20 11:04:53.200964
E Step
M Step Intercepts |-----
M Step Slopes |--
Deviance = 3606.207 | Absolute change: 0 | Relative change: 0
Maximum item intercept parameter change: 4.7e-05
Maximum item slope parameter change: 0.000131
Maximum regression parameter change: 0
Maximum variance parameter change: 0
....................................................
Iteration 359 2023-12-20 11:04:53.207788
E Step
M Step Intercepts |-----
M Step Slopes |--
Deviance = 3606.207 | Absolute change: 0 | Relative change: 0
Maximum item intercept parameter change: 4.6e-05
Maximum item slope parameter change: 0.000129
Maximum regression parameter change: 0
Maximum variance parameter change: 0
....................................................
Iteration 360 2023-12-20 11:04:53.215958
E Step
M Step Intercepts |----
M Step Slopes |--
Deviance = 3606.207 | Absolute change: 0 | Relative change: 0
Maximum item intercept parameter change: 4e-05
Maximum item slope parameter change: 0.000111
Maximum regression parameter change: 0
Maximum variance parameter change: 0
....................................................
Iteration 361 2023-12-20 11:04:53.222235
E Step
M Step Intercepts |----
M Step Slopes |--
Deviance = 3606.207 | Absolute change: 0 | Relative change: 0
Maximum item intercept parameter change: 3.9e-05
Maximum item slope parameter change: 0.000109
Maximum regression parameter change: 0
Maximum variance parameter change: 0
....................................................
Iteration 362 2023-12-20 11:04:53.229021
E Step
M Step Intercepts |----
M Step Slopes |--
Deviance = 3606.207 | Absolute change: 0 | Relative change: 0
Maximum item intercept parameter change: 3.9e-05
Maximum item slope parameter change: 0.000108
Maximum regression parameter change: 0
Maximum variance parameter change: 0
....................................................
Iteration 363 2023-12-20 11:04:53.235461
E Step
M Step Intercepts |----
M Step Slopes |--
Deviance = 3606.207 | Absolute change: 0 | Relative change: 0
Maximum item intercept parameter change: 3.8e-05
Maximum item slope parameter change: 0.000106
Maximum regression parameter change: 0
Maximum variance parameter change: 0
....................................................
Iteration 364 2023-12-20 11:04:53.241838
E Step
M Step Intercepts |----
M Step Slopes |--
Deviance = 3606.207 | Absolute change: 0 | Relative change: 0
Maximum item intercept parameter change: 3.7e-05
Maximum item slope parameter change: 0.000104
Maximum regression parameter change: 0
Maximum variance parameter change: 0
....................................................
Iteration 365 2023-12-20 11:04:53.280169
E Step
M Step Intercepts |----
M Step Slopes |--
Deviance = 3606.207 | Absolute change: 0 | Relative change: 0
Maximum item intercept parameter change: 3.7e-05
Maximum item slope parameter change: 0.000103
Maximum regression parameter change: 0
Maximum variance parameter change: 0
....................................................
Iteration 366 2023-12-20 11:04:53.29421
E Step
M Step Intercepts |----
M Step Slopes |--
Deviance = 3606.207 | Absolute change: 0 | Relative change: 0
Maximum item intercept parameter change: 3.6e-05
Maximum item slope parameter change: 0.000101
Maximum regression parameter change: 0
Maximum variance parameter change: 0
....................................................
Iteration 367 2023-12-20 11:04:53.306941
E Step
M Step Intercepts |----
M Step Slopes |--
Deviance = 3606.207 | Absolute change: 0 | Relative change: 0
Maximum item intercept parameter change: 3.6e-05
Maximum item slope parameter change: 9.9e-05
Maximum regression parameter change: 0
Maximum variance parameter change: 0
....................................................
Iteration 368 2023-12-20 11:04:53.313829
E Step
M Step Intercepts |----
M Step Slopes |--
Deviance = 3606.207 | Absolute change: 0 | Relative change: 0
Maximum item intercept parameter change: 3.5e-05
Maximum item slope parameter change: 9.8e-05
Maximum regression parameter change: 0
Maximum variance parameter change: 0
....................................................
Iteration 369 2023-12-20 11:04:53.320182
E Step
M Step Intercepts |----
M Step Slopes |--
Deviance = 3606.207 | Absolute change: 0 | Relative change: 0
Maximum item intercept parameter change: 3.4e-05
Maximum item slope parameter change: 9.6e-05
Maximum regression parameter change: 0
Maximum variance parameter change: 0
....................................................
Iteration 370 2023-12-20 11:04:53.326613
E Step
M Step Intercepts |----
M Step Slopes |--
Deviance = 3606.207 | Absolute change: 0 | Relative change: 0
Maximum item intercept parameter change: 3.4e-05
Maximum item slope parameter change: 9.5e-05
Maximum regression parameter change: 0
Maximum variance parameter change: 0
....................................................
Iteration 371 2023-12-20 11:04:53.333209
E Step
M Step Intercepts |----
M Step Slopes |--
Deviance = 3606.207 | Absolute change: 0 | Relative change: 0
Maximum item intercept parameter change: 3.3e-05
Maximum item slope parameter change: 9.3e-05
Maximum regression parameter change: 0
Maximum variance parameter change: 0
....................................................
Iteration 372 2023-12-20 11:04:53.339647
E Step
M Step Intercepts |----
M Step Slopes |--
Deviance = 3606.207 | Absolute change: 0 | Relative change: 0
Maximum item intercept parameter change: 3.3e-05
Maximum item slope parameter change: 9.2e-05
Maximum regression parameter change: 0
Maximum variance parameter change: 0
....................................................
Iteration 373 2023-12-20 11:04:53.351859
E Step
M Step Intercepts |----
M Step Slopes |--
Deviance = 3606.207 | Absolute change: 0 | Relative change: 0
Maximum item intercept parameter change: 3.2e-05
Maximum item slope parameter change: 9e-05
Maximum regression parameter change: 0
Maximum variance parameter change: 0
....................................................
Iteration 374 2023-12-20 11:04:53.360047
E Step
M Step Intercepts |----
M Step Slopes |--
Deviance = 3606.207 | Absolute change: 0 | Relative change: 0
Maximum item intercept parameter change: 3.2e-05
Maximum item slope parameter change: 8.9e-05
Maximum regression parameter change: 0
Maximum variance parameter change: 0
....................................................
Iteration 375 2023-12-20 11:04:53.367388
E Step
M Step Intercepts |----
M Step Slopes |--
Deviance = 3606.207 | Absolute change: 0 | Relative change: 0
Maximum item intercept parameter change: 3.1e-05
Maximum item slope parameter change: 8.7e-05
Maximum regression parameter change: 0
Maximum variance parameter change: 0
....................................................
Iteration 376 2023-12-20 11:04:53.373898
E Step
M Step Intercepts |----
M Step Slopes |--
Deviance = 3606.207 | Absolute change: 0 | Relative change: 0
Maximum item intercept parameter change: 3.1e-05
Maximum item slope parameter change: 8.6e-05
Maximum regression parameter change: 0
Maximum variance parameter change: 0
....................................................
Iteration 377 2023-12-20 11:04:53.385508
E Step
M Step Intercepts |----
M Step Slopes |--
Deviance = 3606.207 | Absolute change: 0 | Relative change: 0
Maximum item intercept parameter change: 3e-05
Maximum item slope parameter change: 8.5e-05
Maximum regression parameter change: 0
Maximum variance parameter change: 0
....................................................
Iteration 378 2023-12-20 11:04:53.392482
E Step
M Step Intercepts |----
M Step Slopes |--
Deviance = 3606.207 | Absolute change: 0 | Relative change: 0
Maximum item intercept parameter change: 3e-05
Maximum item slope parameter change: 8.3e-05
Maximum regression parameter change: 0
Maximum variance parameter change: 0
....................................................
Iteration 379 2023-12-20 11:04:53.398786
E Step
M Step Intercepts |----
M Step Slopes |--
Deviance = 3606.207 | Absolute change: 0 | Relative change: 0
Maximum item intercept parameter change: 2.9e-05
Maximum item slope parameter change: 8.2e-05
Maximum regression parameter change: 0
Maximum variance parameter change: 0
....................................................
Iteration 380 2023-12-20 11:04:53.404946
E Step
M Step Intercepts |----
M Step Slopes |--
Deviance = 3606.207 | Absolute change: 0 | Relative change: 0
Maximum item intercept parameter change: 2.9e-05
Maximum item slope parameter change: 8.1e-05
Maximum regression parameter change: 0
Maximum variance parameter change: 0
....................................................
Iteration 381 2023-12-20 11:04:53.412495
E Step
M Step Intercepts |----
M Step Slopes |--
Deviance = 3606.207 | Absolute change: 0 | Relative change: 0
Maximum item intercept parameter change: 2.8e-05
Maximum item slope parameter change: 7.9e-05
Maximum regression parameter change: 0
Maximum variance parameter change: 0
....................................................
Iteration 382 2023-12-20 11:04:53.446098
E Step
M Step Intercepts |----
M Step Slopes |--
Deviance = 3606.207 | Absolute change: 0 | Relative change: 0
Maximum item intercept parameter change: 2.8e-05
Maximum item slope parameter change: 7.8e-05
Maximum regression parameter change: 0
Maximum variance parameter change: 0
....................................................
Iteration 383 2023-12-20 11:04:53.461962
E Step
M Step Intercepts |----
M Step Slopes |--
Deviance = 3606.207 | Absolute change: 0 | Relative change: 0
Maximum item intercept parameter change: 2.8e-05
Maximum item slope parameter change: 7.7e-05
Maximum regression parameter change: 0
Maximum variance parameter change: 0
....................................................
Iteration 384 2023-12-20 11:04:53.469396
E Step
M Step Intercepts |----
M Step Slopes |--
Deviance = 3606.207 | Absolute change: 0 | Relative change: 0
Maximum item intercept parameter change: 2.7e-05
Maximum item slope parameter change: 7.6e-05
Maximum regression parameter change: 0
Maximum variance parameter change: 0
....................................................
Iteration 385 2023-12-20 11:04:53.476218
E Step
M Step Intercepts |----
M Step Slopes |--
Deviance = 3606.207 | Absolute change: 0 | Relative change: 0
Maximum item intercept parameter change: 2.7e-05
Maximum item slope parameter change: 7.4e-05
Maximum regression parameter change: 0
Maximum variance parameter change: 0
....................................................
Iteration 386 2023-12-20 11:04:53.48262
E Step
M Step Intercepts |----
M Step Slopes |--
Deviance = 3606.207 | Absolute change: 0 | Relative change: 0
Maximum item intercept parameter change: 2.6e-05
Maximum item slope parameter change: 7.3e-05
Maximum regression parameter change: 0
Maximum variance parameter change: 0
....................................................
Iteration 387 2023-12-20 11:04:53.494609
E Step
M Step Intercepts |----
M Step Slopes |--
Deviance = 3606.207 | Absolute change: 0 | Relative change: 0
Maximum item intercept parameter change: 2.6e-05
Maximum item slope parameter change: 7.2e-05
Maximum regression parameter change: 0
Maximum variance parameter change: 0
....................................................
Iteration 388 2023-12-20 11:04:53.50116
E Step
M Step Intercepts |----
M Step Slopes |--
Deviance = 3606.207 | Absolute change: 0 | Relative change: 0
Maximum item intercept parameter change: 2.5e-05
Maximum item slope parameter change: 7.1e-05
Maximum regression parameter change: 0
Maximum variance parameter change: 0
....................................................
Iteration 389 2023-12-20 11:04:53.507504
E Step
M Step Intercepts |----
M Step Slopes |--
Deviance = 3606.207 | Absolute change: 0 | Relative change: 0
Maximum item intercept parameter change: 2.5e-05
Maximum item slope parameter change: 7e-05
Maximum regression parameter change: 0
Maximum variance parameter change: 0
....................................................
Iteration 390 2023-12-20 11:04:53.516434
E Step
M Step Intercepts |----
M Step Slopes |--
Deviance = 3606.207 | Absolute change: 0 | Relative change: 0
Maximum item intercept parameter change: 2.5e-05
Maximum item slope parameter change: 6.9e-05
Maximum regression parameter change: 0
Maximum variance parameter change: 0
....................................................
Iteration 391 2023-12-20 11:04:53.552208
E Step
M Step Intercepts |----
M Step Slopes |--
Deviance = 3606.207 | Absolute change: 0 | Relative change: 0
Maximum item intercept parameter change: 2.4e-05
Maximum item slope parameter change: 6.8e-05
Maximum regression parameter change: 0
Maximum variance parameter change: 0
....................................................
Iteration 392 2023-12-20 11:04:53.56439
E Step
M Step Intercepts |----
M Step Slopes |--
Deviance = 3606.207 | Absolute change: 0 | Relative change: 0
Maximum item intercept parameter change: 2.4e-05
Maximum item slope parameter change: 6.7e-05
Maximum regression parameter change: 0
Maximum variance parameter change: 0
....................................................
Iteration 393 2023-12-20 11:04:53.577599
E Step
M Step Intercepts |----
M Step Slopes |--
Deviance = 3606.207 | Absolute change: 0 | Relative change: 0
Maximum item intercept parameter change: 2.3e-05
Maximum item slope parameter change: 6.5e-05
Maximum regression parameter change: 0
Maximum variance parameter change: 0
....................................................
Iteration 394 2023-12-20 11:04:53.584527
E Step
M Step Intercepts |----
M Step Slopes |--
Deviance = 3606.207 | Absolute change: 0 | Relative change: 0
Maximum item intercept parameter change: 2.3e-05
Maximum item slope parameter change: 6.4e-05
Maximum regression parameter change: 0
Maximum variance parameter change: 0
....................................................
Iteration 395 2023-12-20 11:04:53.591093
E Step
M Step Intercepts |----
M Step Slopes |--
Deviance = 3606.207 | Absolute change: 0 | Relative change: 0
Maximum item intercept parameter change: 2.3e-05
Maximum item slope parameter change: 6.3e-05
Maximum regression parameter change: 0
Maximum variance parameter change: 0
....................................................
Iteration 396 2023-12-20 11:04:53.603389
E Step
M Step Intercepts |----
M Step Slopes |--
Deviance = 3606.207 | Absolute change: 0 | Relative change: 0
Maximum item intercept parameter change: 2.2e-05
Maximum item slope parameter change: 6.2e-05
Maximum regression parameter change: 0
Maximum variance parameter change: 0
....................................................
Iteration 397 2023-12-20 11:04:53.609966
E Step
M Step Intercepts |----
M Step Slopes |--
Deviance = 3606.207 | Absolute change: 0 | Relative change: 0
Maximum item intercept parameter change: 2.2e-05
Maximum item slope parameter change: 6.1e-05
Maximum regression parameter change: 0
Maximum variance parameter change: 0
....................................................
Iteration 398 2023-12-20 11:04:53.61633
E Step
M Step Intercepts |----
M Step Slopes |--
Deviance = 3606.207 | Absolute change: 0 | Relative change: 0
Maximum item intercept parameter change: 2.2e-05
Maximum item slope parameter change: 6e-05
Maximum regression parameter change: 0
Maximum variance parameter change: 0
....................................................
Iteration 399 2023-12-20 11:04:53.630284
E Step
M Step Intercepts |----
M Step Slopes |--
Deviance = 3606.207 | Absolute change: 0 | Relative change: 0
Maximum item intercept parameter change: 2.1e-05
Maximum item slope parameter change: 5.9e-05
Maximum regression parameter change: 0
Maximum variance parameter change: 0
....................................................
Iteration 400 2023-12-20 11:04:53.662919
E Step
M Step Intercepts |---
M Step Slopes |--
Deviance = 3606.207 | Absolute change: 0 | Relative change: 0
Maximum item intercept parameter change: 2.6e-05
Maximum item slope parameter change: 7.3e-05
Maximum regression parameter change: 0
Maximum variance parameter change: 0
....................................................
Iteration 401 2023-12-20 11:04:53.680598
E Step
M Step Intercepts |---
M Step Slopes |--
Deviance = 3606.207 | Absolute change: 0 | Relative change: 0
Maximum item intercept parameter change: 2.6e-05
Maximum item slope parameter change: 7.2e-05
Maximum regression parameter change: 0
Maximum variance parameter change: 0
....................................................
Iteration 402 2023-12-20 11:04:53.687274
E Step
M Step Intercepts |---
M Step Slopes |--
Deviance = 3606.207 | Absolute change: 0 | Relative change: 0
Maximum item intercept parameter change: 2.5e-05
Maximum item slope parameter change: 7e-05
Maximum regression parameter change: 0
Maximum variance parameter change: 0
....................................................
Iteration 403 2023-12-20 11:04:53.693325
E Step
M Step Intercepts |---
M Step Slopes |--
Deviance = 3606.207 | Absolute change: 0 | Relative change: 0
Maximum item intercept parameter change: 2.5e-05
Maximum item slope parameter change: 6.9e-05
Maximum regression parameter change: 0
Maximum variance parameter change: 0
....................................................
Iteration 404 2023-12-20 11:04:53.6993
E Step
M Step Intercepts |---
M Step Slopes |--
Deviance = 3606.207 | Absolute change: 0 | Relative change: 0
Maximum item intercept parameter change: 2.4e-05
Maximum item slope parameter change: 6.8e-05
Maximum regression parameter change: 0
Maximum variance parameter change: 0
....................................................
Iteration 405 2023-12-20 11:04:53.712319
E Step
M Step Intercepts |---
M Step Slopes |--
Deviance = 3606.207 | Absolute change: 0 | Relative change: 0
Maximum item intercept parameter change: 2.4e-05
Maximum item slope parameter change: 6.6e-05
Maximum regression parameter change: 0
Maximum variance parameter change: 0
....................................................
Iteration 406 2023-12-20 11:04:53.718408
E Step
M Step Intercepts |---
M Step Slopes |--
Deviance = 3606.207 | Absolute change: 0 | Relative change: 0
Maximum item intercept parameter change: 2.3e-05
Maximum item slope parameter change: 6.5e-05
Maximum regression parameter change: 0
Maximum variance parameter change: 0
....................................................
Iteration 407 2023-12-20 11:04:53.724491
E Step
M Step Intercepts |---
M Step Slopes |--
Deviance = 3606.207 | Absolute change: 0 | Relative change: 0
Maximum item intercept parameter change: 2.3e-05
Maximum item slope parameter change: 6.4e-05
Maximum regression parameter change: 0
Maximum variance parameter change: 0
....................................................
Iteration 408 2023-12-20 11:04:53.739863
E Step
M Step Intercepts |---
M Step Slopes |--
Deviance = 3606.207 | Absolute change: 0 | Relative change: 0
Maximum item intercept parameter change: 2.2e-05
Maximum item slope parameter change: 6.2e-05
Maximum regression parameter change: 0
Maximum variance parameter change: 0
....................................................
Iteration 409 2023-12-20 11:04:53.771845
E Step
M Step Intercepts |---
M Step Slopes |--
Deviance = 3606.207 | Absolute change: 0 | Relative change: 0
Maximum item intercept parameter change: 2.2e-05
Maximum item slope parameter change: 6.1e-05
Maximum regression parameter change: 0
Maximum variance parameter change: 0
....................................................
Iteration 410 2023-12-20 11:04:53.78707
E Step
M Step Intercepts |---
M Step Slopes |--
Deviance = 3606.207 | Absolute change: 0 | Relative change: 0
Maximum item intercept parameter change: 2.1e-05
Maximum item slope parameter change: 6e-05
Maximum regression parameter change: 0
Maximum variance parameter change: 0
....................................................
Iteration 411 2023-12-20 11:04:53.798501
E Step
M Step Intercepts |---
M Step Slopes |--
Deviance = 3606.207 | Absolute change: 0 | Relative change: 0
Maximum item intercept parameter change: 2.1e-05
Maximum item slope parameter change: 5.9e-05
Maximum regression parameter change: 0
Maximum variance parameter change: 0
....................................................
Iteration 412 2023-12-20 11:04:53.806198
E Step
M Step Intercepts |---
M Step Slopes |--
Deviance = 3606.207 | Absolute change: 0 | Relative change: 0
Maximum item intercept parameter change: 2.1e-05
Maximum item slope parameter change: 5.8e-05
Maximum regression parameter change: 0
Maximum variance parameter change: 0
....................................................
Iteration 413 2023-12-20 11:04:53.812483
E Step
M Step Intercepts |---
M Step Slopes |--
Deviance = 3606.207 | Absolute change: 0 | Relative change: 0
Maximum item intercept parameter change: 2e-05
Maximum item slope parameter change: 5.6e-05
Maximum regression parameter change: 0
Maximum variance parameter change: 0
....................................................
Iteration 414 2023-12-20 11:04:53.818767
E Step
M Step Intercepts |---
M Step Slopes |--
Deviance = 3606.207 | Absolute change: 0 | Relative change: 0
Maximum item intercept parameter change: 2e-05
Maximum item slope parameter change: 5.5e-05
Maximum regression parameter change: 0
Maximum variance parameter change: 0
....................................................
Iteration 415 2023-12-20 11:04:53.830619
E Step
M Step Intercepts |---
M Step Slopes |--
Deviance = 3606.207 | Absolute change: 0 | Relative change: 0
Maximum item intercept parameter change: 1.9e-05
Maximum item slope parameter change: 5.4e-05
Maximum regression parameter change: 0
Maximum variance parameter change: 0
....................................................
Iteration 416 2023-12-20 11:04:53.870289
E Step
M Step Intercepts |---
M Step Slopes |--
Deviance = 3606.207 | Absolute change: 0 | Relative change: 0
Maximum item intercept parameter change: 1.9e-05
Maximum item slope parameter change: 5.3e-05
Maximum regression parameter change: 0
Maximum variance parameter change: 0
....................................................
Iteration 417 2023-12-20 11:04:53.881472
E Step
M Step Intercepts |---
M Step Slopes |--
Deviance = 3606.207 | Absolute change: 0 | Relative change: 0
Maximum item intercept parameter change: 1.9e-05
Maximum item slope parameter change: 5.2e-05
Maximum regression parameter change: 0
Maximum variance parameter change: 0
....................................................
Iteration 418 2023-12-20 11:04:53.891762
E Step
M Step Intercepts |---
M Step Slopes |--
Deviance = 3606.207 | Absolute change: 0 | Relative change: 0
Maximum item intercept parameter change: 1.8e-05
Maximum item slope parameter change: 5.1e-05
Maximum regression parameter change: 0
Maximum variance parameter change: 0
....................................................
Iteration 419 2023-12-20 11:04:53.897919
E Step
M Step Intercepts |---
M Step Slopes |--
Deviance = 3606.207 | Absolute change: 0 | Relative change: 0
Maximum item intercept parameter change: 1.8e-05
Maximum item slope parameter change: 5e-05
Maximum regression parameter change: 0
Maximum variance parameter change: 0
....................................................
Iteration 420 2023-12-20 11:04:53.903709
E Step
M Step Intercepts |---
M Step Slopes |--
Deviance = 3606.207 | Absolute change: 0 | Relative change: 0
Maximum item intercept parameter change: 1.8e-05
Maximum item slope parameter change: 4.9e-05
Maximum regression parameter change: 0
Maximum variance parameter change: 0
....................................................
Iteration 421 2023-12-20 11:04:53.909631
E Step
M Step Intercepts |---
M Step Slopes |--
Deviance = 3606.207 | Absolute change: 0 | Relative change: 0
Maximum item intercept parameter change: 1.7e-05
Maximum item slope parameter change: 4.8e-05
Maximum regression parameter change: 0
Maximum variance parameter change: 0
....................................................
Iteration 422 2023-12-20 11:04:53.915563
E Step
M Step Intercepts |---
M Step Slopes |--
Deviance = 3606.207 | Absolute change: 0 | Relative change: 0
Maximum item intercept parameter change: 1.7e-05
Maximum item slope parameter change: 4.7e-05
Maximum regression parameter change: 0
Maximum variance parameter change: 0
....................................................
Iteration 423 2023-12-20 11:04:53.92135
E Step
M Step Intercepts |---
M Step Slopes |--
Deviance = 3606.207 | Absolute change: 0 | Relative change: 0
Maximum item intercept parameter change: 1.7e-05
Maximum item slope parameter change: 4.6e-05
Maximum regression parameter change: 0
Maximum variance parameter change: 0
....................................................
Iteration 424 2023-12-20 11:04:53.933421
E Step
M Step Intercepts |---
M Step Slopes |--
Deviance = 3606.207 | Absolute change: 0 | Relative change: 0
Maximum item intercept parameter change: 1.6e-05
Maximum item slope parameter change: 4.5e-05
Maximum regression parameter change: 0
Maximum variance parameter change: 0
....................................................
Iteration 425 2023-12-20 11:04:53.972269
E Step
M Step Intercepts |---
M Step Slopes |--
Deviance = 3606.207 | Absolute change: 0 | Relative change: 0
Maximum item intercept parameter change: 1.6e-05
Maximum item slope parameter change: 4.4e-05
Maximum regression parameter change: 0
Maximum variance parameter change: 0
....................................................
Iteration 426 2023-12-20 11:04:53.985704
E Step
M Step Intercepts |---
M Step Slopes |--
Deviance = 3606.207 | Absolute change: 0 | Relative change: 0
Maximum item intercept parameter change: 1.6e-05
Maximum item slope parameter change: 4.3e-05
Maximum regression parameter change: 0
Maximum variance parameter change: 0
....................................................
Iteration 427 2023-12-20 11:04:53.997271
E Step
M Step Intercepts |---
M Step Slopes |--
Deviance = 3606.207 | Absolute change: 0 | Relative change: 0
Maximum item intercept parameter change: 1.5e-05
Maximum item slope parameter change: 4.3e-05
Maximum regression parameter change: 0
Maximum variance parameter change: 0
....................................................
Iteration 428 2023-12-20 11:04:54.003753
E Step
M Step Intercepts |---
M Step Slopes |--
Deviance = 3606.207 | Absolute change: 0 | Relative change: 0
Maximum item intercept parameter change: 1.5e-05
Maximum item slope parameter change: 4.2e-05
Maximum regression parameter change: 0
Maximum variance parameter change: 0
....................................................
Iteration 429 2023-12-20 11:04:54.011567
E Step
M Step Intercepts |--
M Step Slopes |--
Deviance = 3606.207 | Absolute change: 0 | Relative change: 0
Maximum item intercept parameter change: 9e-06
Maximum item slope parameter change: 2.6e-05
Maximum regression parameter change: 0
Maximum variance parameter change: 0
....................................................
Iteration 430 2023-12-20 11:04:54.016726
E Step
M Step Intercepts |--
M Step Slopes |--
Deviance = 3606.207 | Absolute change: 0 | Relative change: 0
Maximum item intercept parameter change: 9e-06
Maximum item slope parameter change: 2.5e-05
Maximum regression parameter change: 0
Maximum variance parameter change: 0
....................................................
Iteration 431 2023-12-20 11:04:54.022094
E Step
M Step Intercepts |--
M Step Slopes |--
Deviance = 3606.207 | Absolute change: 0 | Relative change: 0
Maximum item intercept parameter change: 9e-06
Maximum item slope parameter change: 2.5e-05
Maximum regression parameter change: 0
Maximum variance parameter change: 0
....................................................
Iteration 432 2023-12-20 11:04:54.027648
E Step
M Step Intercepts |--
M Step Slopes |--
Deviance = 3606.207 | Absolute change: 0 | Relative change: 0
Maximum item intercept parameter change: 9e-06
Maximum item slope parameter change: 2.5e-05
Maximum regression parameter change: 0
Maximum variance parameter change: 0
....................................................
Iteration 433 2023-12-20 11:04:54.03837
E Step
M Step Intercepts |--
M Step Slopes |--
Deviance = 3606.207 | Absolute change: 0 | Relative change: 0
Maximum item intercept parameter change: 9e-06
Maximum item slope parameter change: 2.4e-05
Maximum regression parameter change: 0
Maximum variance parameter change: 0
....................................................
Iteration 434 2023-12-20 11:04:54.04407
E Step
M Step Intercepts |--
M Step Slopes |--
Deviance = 3606.207 | Absolute change: 0 | Relative change: 0
Maximum item intercept parameter change: 9e-06
Maximum item slope parameter change: 2.4e-05
Maximum regression parameter change: 0
Maximum variance parameter change: 0
....................................................
Iteration 435 2023-12-20 11:04:54.059047
E Step
M Step Intercepts |--
M Step Slopes |--
Deviance = 3606.207 | Absolute change: 0 | Relative change: 0
Maximum item intercept parameter change: 8e-06
Maximum item slope parameter change: 2.4e-05
Maximum regression parameter change: 0
Maximum variance parameter change: 0
....................................................
Iteration 436 2023-12-20 11:04:54.084267
E Step
M Step Intercepts |--
M Step Slopes |--
Deviance = 3606.207 | Absolute change: 0 | Relative change: 0
Maximum item intercept parameter change: 8e-06
Maximum item slope parameter change: 2.3e-05
Maximum regression parameter change: 0
Maximum variance parameter change: 0
....................................................
Iteration 437 2023-12-20 11:04:54.092398
E Step
M Step Intercepts |--
M Step Slopes |--
Deviance = 3606.207 | Absolute change: 0 | Relative change: 0
Maximum item intercept parameter change: 8e-06
Maximum item slope parameter change: 2.3e-05
Maximum regression parameter change: 0
Maximum variance parameter change: 0
....................................................
Iteration 438 2023-12-20 11:04:54.104565
E Step
M Step Intercepts |--
M Step Slopes |--
Deviance = 3606.207 | Absolute change: 0 | Relative change: 0
Maximum item intercept parameter change: 8e-06
Maximum item slope parameter change: 2.3e-05
Maximum regression parameter change: 0
Maximum variance parameter change: 0
....................................................
Iteration 439 2023-12-20 11:04:54.110605
E Step
M Step Intercepts |--
M Step Slopes |--
Deviance = 3606.207 | Absolute change: 0 | Relative change: 0
Maximum item intercept parameter change: 8e-06
Maximum item slope parameter change: 2.2e-05
Maximum regression parameter change: 0
Maximum variance parameter change: 0
....................................................
Iteration 440 2023-12-20 11:04:54.116777
E Step
M Step Intercepts |--
M Step Slopes |--
Deviance = 3606.207 | Absolute change: 0 | Relative change: 0
Maximum item intercept parameter change: 8e-06
Maximum item slope parameter change: 2.2e-05
Maximum regression parameter change: 0
Maximum variance parameter change: 0
....................................................
Iteration 441 2023-12-20 11:04:54.122154
E Step
M Step Intercepts |--
M Step Slopes |--
Deviance = 3606.207 | Absolute change: 0 | Relative change: 0
Maximum item intercept parameter change: 8e-06
Maximum item slope parameter change: 2.2e-05
Maximum regression parameter change: 0
Maximum variance parameter change: 0
....................................................
Iteration 442 2023-12-20 11:04:54.134129
E Step
M Step Intercepts |--
M Step Slopes |--
Deviance = 3606.207 | Absolute change: 0 | Relative change: 0
Maximum item intercept parameter change: 8e-06
Maximum item slope parameter change: 2.2e-05
Maximum regression parameter change: 0
Maximum variance parameter change: 0
....................................................
Iteration 443 2023-12-20 11:04:54.146141
E Step
M Step Intercepts |--
M Step Slopes |--
Deviance = 3606.207 | Absolute change: 0 | Relative change: 0
Maximum item intercept parameter change: 8e-06
Maximum item slope parameter change: 2.1e-05
Maximum regression parameter change: 0
Maximum variance parameter change: 0
....................................................
Iteration 444 2023-12-20 11:04:54.153055
E Step
M Step Intercepts |--
M Step Slopes |--
Deviance = 3606.207 | Absolute change: 0 | Relative change: 0
Maximum item intercept parameter change: 8e-06
Maximum item slope parameter change: 2.1e-05
Maximum regression parameter change: 0
Maximum variance parameter change: 0
....................................................
Iteration 445 2023-12-20 11:04:54.182158
E Step
M Step Intercepts |--
M Step Slopes |--
Deviance = 3606.207 | Absolute change: 0 | Relative change: 0
Maximum item intercept parameter change: 7e-06
Maximum item slope parameter change: 2.1e-05
Maximum regression parameter change: 0
Maximum variance parameter change: 0
....................................................
Iteration 446 2023-12-20 11:04:54.199461
E Step
M Step Intercepts |--
M Step Slopes |--
Deviance = 3606.207 | Absolute change: 0 | Relative change: 0
Maximum item intercept parameter change: 7e-06
Maximum item slope parameter change: 2.1e-05
Maximum regression parameter change: 0
Maximum variance parameter change: 0
....................................................
Iteration 447 2023-12-20 11:04:54.214767
E Step
M Step Intercepts |--
M Step Slopes |--
Deviance = 3606.207 | Absolute change: 0 | Relative change: 0
Maximum item intercept parameter change: 7e-06
Maximum item slope parameter change: 2e-05
Maximum regression parameter change: 0
Maximum variance parameter change: 0
....................................................
Iteration 448 2023-12-20 11:04:54.227149
E Step
M Step Intercepts |--
M Step Slopes |--
Deviance = 3606.207 | Absolute change: 0 | Relative change: 0
Maximum item intercept parameter change: 7e-06
Maximum item slope parameter change: 2e-05
Maximum regression parameter change: 0
Maximum variance parameter change: 0
....................................................
Iteration 449 2023-12-20 11:04:54.232696
E Step
M Step Intercepts |--
M Step Slopes |--
Deviance = 3606.207 | Absolute change: 0 | Relative change: 0
Maximum item intercept parameter change: 7e-06
Maximum item slope parameter change: 2e-05
Maximum regression parameter change: 0
Maximum variance parameter change: 0
....................................................
Iteration 450 2023-12-20 11:04:54.239487
E Step
M Step Intercepts |--
M Step Slopes |--
Deviance = 3606.207 | Absolute change: 0 | Relative change: 0
Maximum item intercept parameter change: 7e-06
Maximum item slope parameter change: 2e-05
Maximum regression parameter change: 0
Maximum variance parameter change: 0
....................................................
Iteration 451 2023-12-20 11:04:54.251665
E Step
M Step Intercepts |--
M Step Slopes |--
Deviance = 3606.207 | Absolute change: 0 | Relative change: 0
Maximum item intercept parameter change: 7e-06
Maximum item slope parameter change: 1.9e-05
Maximum regression parameter change: 0
Maximum variance parameter change: 0
....................................................
Iteration 452 2023-12-20 11:04:54.257324
E Step
M Step Intercepts |--
M Step Slopes |--
Deviance = 3606.207 | Absolute change: 0 | Relative change: 0
Maximum item intercept parameter change: 7e-06
Maximum item slope parameter change: 1.9e-05
Maximum regression parameter change: 0
Maximum variance parameter change: 0
....................................................
Iteration 453 2023-12-20 11:04:54.262902
E Step
M Step Intercepts |--
M Step Slopes |--
Deviance = 3606.207 | Absolute change: 0 | Relative change: 0
Maximum item intercept parameter change: 7e-06
Maximum item slope parameter change: 1.9e-05
Maximum regression parameter change: 0
Maximum variance parameter change: 0
....................................................
Iteration 454 2023-12-20 11:04:54.268082
E Step
M Step Intercepts |--
M Step Slopes |--
Deviance = 3606.207 | Absolute change: 0 | Relative change: 0
Maximum item intercept parameter change: 7e-06
Maximum item slope parameter change: 1.9e-05
Maximum regression parameter change: 0
Maximum variance parameter change: 0
....................................................
Iteration 455 2023-12-20 11:04:54.274995
E Step
M Step Intercepts |--
M Step Slopes |--
Deviance = 3606.207 | Absolute change: 0 | Relative change: 0
Maximum item intercept parameter change: 7e-06
Maximum item slope parameter change: 1.8e-05
Maximum regression parameter change: 0
Maximum variance parameter change: 0
....................................................
Iteration 456 2023-12-20 11:04:54.316928
E Step
M Step Intercepts |--
M Step Slopes |--
Deviance = 3606.207 | Absolute change: 0 | Relative change: 0
Maximum item intercept parameter change: 7e-06
Maximum item slope parameter change: 1.8e-05
Maximum regression parameter change: 0
Maximum variance parameter change: 0
....................................................
Iteration 457 2023-12-20 11:04:54.33401
E Step
M Step Intercepts |--
M Step Slopes |--
Deviance = 3606.207 | Absolute change: 0 | Relative change: 0
Maximum item intercept parameter change: 6e-06
Maximum item slope parameter change: 1.8e-05
Maximum regression parameter change: 0
Maximum variance parameter change: 0
....................................................
Iteration 458 2023-12-20 11:04:54.339523
E Step
M Step Intercepts |--
M Step Slopes |--
Deviance = 3606.207 | Absolute change: 0 | Relative change: 0
Maximum item intercept parameter change: 6e-06
Maximum item slope parameter change: 1.8e-05
Maximum regression parameter change: 0
Maximum variance parameter change: 0
....................................................
Iteration 459 2023-12-20 11:04:54.350219
E Step
M Step Intercepts |--
M Step Slopes |--
Deviance = 3606.207 | Absolute change: 0 | Relative change: 0
Maximum item intercept parameter change: 6e-06
Maximum item slope parameter change: 1.7e-05
Maximum regression parameter change: 0
Maximum variance parameter change: 0
....................................................
Iteration 460 2023-12-20 11:04:54.355852
E Step
M Step Intercepts |--
M Step Slopes |--
Deviance = 3606.207 | Absolute change: 0 | Relative change: 0
Maximum item intercept parameter change: 6e-06
Maximum item slope parameter change: 1.7e-05
Maximum regression parameter change: 0
Maximum variance parameter change: 0
....................................................
Iteration 461 2023-12-20 11:04:54.361412
E Step
M Step Intercepts |--
M Step Slopes |--
Deviance = 3606.207 | Absolute change: 0 | Relative change: 0
Maximum item intercept parameter change: 6e-06
Maximum item slope parameter change: 1.7e-05
Maximum regression parameter change: 0
Maximum variance parameter change: 0
....................................................
Iteration 462 2023-12-20 11:04:54.366759
E Step
M Step Intercepts |--
M Step Slopes |--
Deviance = 3606.207 | Absolute change: 0 | Relative change: 0
Maximum item intercept parameter change: 6e-06
Maximum item slope parameter change: 1.7e-05
Maximum regression parameter change: 0
Maximum variance parameter change: 0
....................................................
Iteration 463 2023-12-20 11:04:54.371977
E Step
M Step Intercepts |--
M Step Slopes |--
Deviance = 3606.207 | Absolute change: 0 | Relative change: 0
Maximum item intercept parameter change: 6e-06
Maximum item slope parameter change: 1.7e-05
Maximum regression parameter change: 0
Maximum variance parameter change: 0
....................................................
Iteration 464 2023-12-20 11:04:54.377508
E Step
M Step Intercepts |--
M Step Slopes |--
Deviance = 3606.207 | Absolute change: 0 | Relative change: 0
Maximum item intercept parameter change: 6e-06
Maximum item slope parameter change: 1.7e-05
Maximum regression parameter change: 0
Maximum variance parameter change: 0
....................................................
Iteration 465 2023-12-20 11:04:54.383129
E Step
M Step Intercepts |--
M Step Slopes |--
Deviance = 3606.207 | Absolute change: 0 | Relative change: 0
Maximum item intercept parameter change: 6e-06
Maximum item slope parameter change: 1.6e-05
Maximum regression parameter change: 0
Maximum variance parameter change: 0
....................................................
Iteration 466 2023-12-20 11:04:54.412323
E Step
M Step Intercepts |--
M Step Slopes |--
Deviance = 3606.207 | Absolute change: 0 | Relative change: 0
Maximum item intercept parameter change: 6e-06
Maximum item slope parameter change: 1.6e-05
Maximum regression parameter change: 0
Maximum variance parameter change: 0
....................................................
Iteration 467 2023-12-20 11:04:54.436331
E Step
M Step Intercepts |--
M Step Slopes |--
Deviance = 3606.207 | Absolute change: 0 | Relative change: 0
Maximum item intercept parameter change: 6e-06
Maximum item slope parameter change: 1.6e-05
Maximum regression parameter change: 0
Maximum variance parameter change: 0
....................................................
Iteration 468 2023-12-20 11:04:54.446067
E Step
M Step Intercepts |--
M Step Slopes |--
Deviance = 3606.207 | Absolute change: 0 | Relative change: 0
Maximum item intercept parameter change: 6e-06
Maximum item slope parameter change: 1.6e-05
Maximum regression parameter change: 0
Maximum variance parameter change: 0
....................................................
Iteration 469 2023-12-20 11:04:54.457114
E Step
M Step Intercepts |--
M Step Slopes |--
Deviance = 3606.207 | Absolute change: 0 | Relative change: 0
Maximum item intercept parameter change: 6e-06
Maximum item slope parameter change: 1.5e-05
Maximum regression parameter change: 0
Maximum variance parameter change: 0
....................................................
Iteration 470 2023-12-20 11:04:54.464813
E Step
M Step Intercepts |--
M Step Slopes |--
Deviance = 3606.207 | Absolute change: 0 | Relative change: 0
Maximum item intercept parameter change: 5e-06
Maximum item slope parameter change: 1.5e-05
Maximum regression parameter change: 0
Maximum variance parameter change: 0
....................................................
Iteration 471 2023-12-20 11:04:54.470348
E Step
M Step Intercepts |--
M Step Slopes |--
Deviance = 3606.207 | Absolute change: 0 | Relative change: 0
Maximum item intercept parameter change: 5e-06
Maximum item slope parameter change: 1.5e-05
Maximum regression parameter change: 0
Maximum variance parameter change: 0
....................................................
Iteration 472 2023-12-20 11:04:54.475752
E Step
M Step Intercepts |--
M Step Slopes |--
Deviance = 3606.207 | Absolute change: 0 | Relative change: 0
Maximum item intercept parameter change: 5e-06
Maximum item slope parameter change: 1.5e-05
Maximum regression parameter change: 0
Maximum variance parameter change: 0
....................................................
Iteration 473 2023-12-20 11:04:54.480912
E Step
M Step Intercepts |--
M Step Slopes |--
Deviance = 3606.207 | Absolute change: 0 | Relative change: 0
Maximum item intercept parameter change: 5e-06
Maximum item slope parameter change: 1.5e-05
Maximum regression parameter change: 0
Maximum variance parameter change: 0
....................................................
Iteration 474 2023-12-20 11:04:54.486467
E Step
M Step Intercepts |--
M Step Slopes |--
Deviance = 3606.207 | Absolute change: 0 | Relative change: 0
Maximum item intercept parameter change: 5e-06
Maximum item slope parameter change: 1.5e-05
Maximum regression parameter change: 0
Maximum variance parameter change: 0
....................................................
Iteration 475 2023-12-20 11:04:54.511865
E Step
M Step Intercepts |--
M Step Slopes |--
Deviance = 3606.207 | Absolute change: 0 | Relative change: 0
Maximum item intercept parameter change: 5e-06
Maximum item slope parameter change: 1.4e-05
Maximum regression parameter change: 0
Maximum variance parameter change: 0
....................................................
Iteration 476 2023-12-20 11:04:54.538326
E Step
M Step Intercepts |--
M Step Slopes |--
Deviance = 3606.207 | Absolute change: 0 | Relative change: 0
Maximum item intercept parameter change: 5e-06
Maximum item slope parameter change: 1.4e-05
Maximum regression parameter change: 0
Maximum variance parameter change: 0
....................................................
Iteration 477 2023-12-20 11:04:54.552869
E Step
M Step Intercepts |--
M Step Slopes |--
Deviance = 3606.207 | Absolute change: 0 | Relative change: 0
Maximum item intercept parameter change: 5e-06
Maximum item slope parameter change: 1.4e-05
Maximum regression parameter change: 0
Maximum variance parameter change: 0
....................................................
Iteration 478 2023-12-20 11:04:54.55922
E Step
M Step Intercepts |--
M Step Slopes |--
Deviance = 3606.207 | Absolute change: 0 | Relative change: 0
Maximum item intercept parameter change: 5e-06
Maximum item slope parameter change: 1.4e-05
Maximum regression parameter change: 0
Maximum variance parameter change: 0
....................................................
Iteration 479 2023-12-20 11:04:54.56451
E Step
M Step Intercepts |--
M Step Slopes |--
Deviance = 3606.207 | Absolute change: 0 | Relative change: 0
Maximum item intercept parameter change: 5e-06
Maximum item slope parameter change: 1.4e-05
Maximum regression parameter change: 0
Maximum variance parameter change: 0
....................................................
Iteration 480 2023-12-20 11:04:54.569754
E Step
M Step Intercepts |--
M Step Slopes |--
Deviance = 3606.207 | Absolute change: 0 | Relative change: 0
Maximum item intercept parameter change: 5e-06
Maximum item slope parameter change: 1.4e-05
Maximum regression parameter change: 0
Maximum variance parameter change: 0
....................................................
Iteration 481 2023-12-20 11:04:54.575013
E Step
M Step Intercepts |--
M Step Slopes |--
Deviance = 3606.207 | Absolute change: 0 | Relative change: 0
Maximum item intercept parameter change: 5e-06
Maximum item slope parameter change: 1.3e-05
Maximum regression parameter change: 0
Maximum variance parameter change: 0
....................................................
Iteration 482 2023-12-20 11:04:54.580416
E Step
M Step Intercepts |-
M Step Slopes |--
Deviance = 3606.207 | Absolute change: 0 | Relative change: 0
Maximum item intercept parameter change: 1e-05
Maximum item slope parameter change: 2.8e-05
Maximum regression parameter change: 0
Maximum variance parameter change: 0
....................................................
Iteration 483 2023-12-20 11:04:54.606675
E Step
M Step Intercepts |-
M Step Slopes |--
Deviance = 3606.207 | Absolute change: 0 | Relative change: 0
Maximum item intercept parameter change: 9e-06
Maximum item slope parameter change: 2.7e-05
Maximum regression parameter change: 0
Maximum variance parameter change: 0
....................................................
Iteration 484 2023-12-20 11:04:54.626397
E Step
M Step Intercepts |-
M Step Slopes |--
Deviance = 3606.207 | Absolute change: 0 | Relative change: 0
Maximum item intercept parameter change: 9e-06
Maximum item slope parameter change: 2.6e-05
Maximum regression parameter change: 0
Maximum variance parameter change: 0
....................................................
Iteration 485 2023-12-20 11:04:54.637867
E Step
M Step Intercepts |-
M Step Slopes |--
Deviance = 3606.207 | Absolute change: 0 | Relative change: 0
Maximum item intercept parameter change: 9e-06
Maximum item slope parameter change: 2.5e-05
Maximum regression parameter change: 0
Maximum variance parameter change: 0
....................................................
Iteration 486 2023-12-20 11:04:54.643669
E Step
M Step Intercepts |-
M Step Slopes |--
Deviance = 3606.207 | Absolute change: 0 | Relative change: 0
Maximum item intercept parameter change: 9e-06
Maximum item slope parameter change: 2.5e-05
Maximum regression parameter change: 0
Maximum variance parameter change: 0
....................................................
Iteration 487 2023-12-20 11:04:54.64882
E Step
M Step Intercepts |-
M Step Slopes |--
Deviance = 3606.207 | Absolute change: 0 | Relative change: 0
Maximum item intercept parameter change: 9e-06
Maximum item slope parameter change: 2.4e-05
Maximum regression parameter change: 0
Maximum variance parameter change: 0
....................................................
Iteration 488 2023-12-20 11:04:54.653655
E Step
M Step Intercepts |-
M Step Slopes |--
Deviance = 3606.207 | Absolute change: 0 | Relative change: 0
Maximum item intercept parameter change: 8e-06
Maximum item slope parameter change: 2.3e-05
Maximum regression parameter change: 0
Maximum variance parameter change: 0
....................................................
Iteration 489 2023-12-20 11:04:54.658583
E Step
M Step Intercepts |-
M Step Slopes |--
Deviance = 3606.207 | Absolute change: 0 | Relative change: 0
Maximum item intercept parameter change: 8e-06
Maximum item slope parameter change: 2.3e-05
Maximum regression parameter change: 0
Maximum variance parameter change: 0
....................................................
Iteration 490 2023-12-20 11:04:54.668755
E Step
M Step Intercepts |-
M Step Slopes |--
Deviance = 3606.207 | Absolute change: 0 | Relative change: 0
Maximum item intercept parameter change: 8e-06
Maximum item slope parameter change: 2.2e-05
Maximum regression parameter change: 0
Maximum variance parameter change: 0
....................................................
Iteration 491 2023-12-20 11:04:54.673946
E Step
M Step Intercepts |-
M Step Slopes |--
Deviance = 3606.207 | Absolute change: 0 | Relative change: 0
Maximum item intercept parameter change: 8e-06
Maximum item slope parameter change: 2.2e-05
Maximum regression parameter change: 0
Maximum variance parameter change: 0
....................................................
Iteration 492 2023-12-20 11:04:54.695462
E Step
M Step Intercepts |-
M Step Slopes |--
Deviance = 3606.207 | Absolute change: 0 | Relative change: 0
Maximum item intercept parameter change: 8e-06
Maximum item slope parameter change: 2.1e-05
Maximum regression parameter change: 0
Maximum variance parameter change: 0
....................................................
Iteration 493 2023-12-20 11:04:54.717813
E Step
M Step Intercepts |-
M Step Slopes |--
Deviance = 3606.207 | Absolute change: 0 | Relative change: 0
Maximum item intercept parameter change: 7e-06
Maximum item slope parameter change: 2e-05
Maximum regression parameter change: 0
Maximum variance parameter change: 0
....................................................
Iteration 494 2023-12-20 11:04:54.732962
E Step
M Step Intercepts |-
M Step Slopes |--
Deviance = 3606.207 | Absolute change: 0 | Relative change: 0
Maximum item intercept parameter change: 7e-06
Maximum item slope parameter change: 2e-05
Maximum regression parameter change: 0
Maximum variance parameter change: 0
....................................................
Iteration 495 2023-12-20 11:04:54.744256
E Step
M Step Intercepts |-
M Step Slopes |--
Deviance = 3606.207 | Absolute change: 0 | Relative change: 0
Maximum item intercept parameter change: 7e-06
Maximum item slope parameter change: 1.9e-05
Maximum regression parameter change: 0
Maximum variance parameter change: 0
....................................................
Iteration 496 2023-12-20 11:04:54.74957
E Step
M Step Intercepts |-
M Step Slopes |--
Deviance = 3606.207 | Absolute change: 0 | Relative change: 0
Maximum item intercept parameter change: 7e-06
Maximum item slope parameter change: 1.9e-05
Maximum regression parameter change: 0
Maximum variance parameter change: 0
....................................................
Iteration 497 2023-12-20 11:04:54.754389
E Step
M Step Intercepts |-
M Step Slopes |--
Deviance = 3606.207 | Absolute change: 0 | Relative change: 0
Maximum item intercept parameter change: 7e-06
Maximum item slope parameter change: 1.8e-05
Maximum regression parameter change: 0
Maximum variance parameter change: 0
....................................................
Iteration 498 2023-12-20 11:04:54.759415
E Step
M Step Intercepts |-
M Step Slopes |--
Deviance = 3606.207 | Absolute change: 0 | Relative change: 0
Maximum item intercept parameter change: 6e-06
Maximum item slope parameter change: 1.8e-05
Maximum regression parameter change: 0
Maximum variance parameter change: 0
....................................................
Iteration 499 2023-12-20 11:04:54.764315
E Step
M Step Intercepts |-
M Step Slopes |--
Deviance = 3606.207 | Absolute change: 0 | Relative change: 0
Maximum item intercept parameter change: 6e-06
Maximum item slope parameter change: 1.7e-05
Maximum regression parameter change: 0
Maximum variance parameter change: 0
....................................................
Iteration 500 2023-12-20 11:04:54.769118
E Step
M Step Intercepts |-
M Step Slopes |--
Deviance = 3606.207 | Absolute change: 0 | Relative change: 0
Maximum item intercept parameter change: 6e-06
Maximum item slope parameter change: 1.7e-05
Maximum regression parameter change: 0
Maximum variance parameter change: 0
....................................................
Iteration 501 2023-12-20 11:04:54.802835
E Step
M Step Intercepts |-
M Step Slopes |--
Deviance = 3606.207 | Absolute change: 0 | Relative change: 0
Maximum item intercept parameter change: 6e-06
Maximum item slope parameter change: 1.7e-05
Maximum regression parameter change: 0
Maximum variance parameter change: 0
....................................................
Iteration 502 2023-12-20 11:04:54.816781
E Step
M Step Intercepts |-
M Step Slopes |--
Deviance = 3606.207 | Absolute change: 0 | Relative change: 0
Maximum item intercept parameter change: 6e-06
Maximum item slope parameter change: 1.6e-05
Maximum regression parameter change: 0
Maximum variance parameter change: 0
....................................................
Iteration 503 2023-12-20 11:04:54.837619
E Step
M Step Intercepts |-
M Step Slopes |--
Deviance = 3606.207 | Absolute change: 0 | Relative change: 0
Maximum item intercept parameter change: 6e-06
Maximum item slope parameter change: 1.6e-05
Maximum regression parameter change: 0
Maximum variance parameter change: 0
....................................................
Iteration 504 2023-12-20 11:04:54.843384
E Step
M Step Intercepts |-
M Step Slopes |--
Deviance = 3606.207 | Absolute change: 0 | Relative change: 0
Maximum item intercept parameter change: 5e-06
Maximum item slope parameter change: 1.5e-05
Maximum regression parameter change: 0
Maximum variance parameter change: 0
....................................................
Iteration 505 2023-12-20 11:04:54.848568
E Step
M Step Intercepts |-
M Step Slopes |--
Deviance = 3606.207 | Absolute change: 0 | Relative change: 0
Maximum item intercept parameter change: 5e-06
Maximum item slope parameter change: 1.5e-05
Maximum regression parameter change: 0
Maximum variance parameter change: 0
....................................................
Iteration 506 2023-12-20 11:04:54.854517
E Step
M Step Intercepts |-
M Step Slopes |--
Deviance = 3606.207 | Absolute change: 0 | Relative change: 0
Maximum item intercept parameter change: 5e-06
Maximum item slope parameter change: 1.5e-05
Maximum regression parameter change: 0
Maximum variance parameter change: 0
....................................................
Iteration 507 2023-12-20 11:04:54.86761
E Step
M Step Intercepts |-
M Step Slopes |--
Deviance = 3606.207 | Absolute change: 0 | Relative change: 0
Maximum item intercept parameter change: 5e-06
Maximum item slope parameter change: 1.4e-05
Maximum regression parameter change: 0
Maximum variance parameter change: 0
....................................................
Iteration 508 2023-12-20 11:04:54.872649
E Step
M Step Intercepts |-
M Step Slopes |--
Deviance = 3606.207 | Absolute change: 0 | Relative change: 0
Maximum item intercept parameter change: 5e-06
Maximum item slope parameter change: 1.4e-05
Maximum regression parameter change: 0
Maximum variance parameter change: 0
....................................................
Iteration 509 2023-12-20 11:04:54.878621
E Step
M Step Intercepts |-
M Step Slopes |--
Deviance = 3606.207 | Absolute change: 0 | Relative change: 0
Maximum item intercept parameter change: 5e-06
Maximum item slope parameter change: 1.3e-05
Maximum regression parameter change: 0
Maximum variance parameter change: 0
....................................................
Iteration 510 2023-12-20 11:04:54.883574
E Step
M Step Intercepts |-
M Step Slopes |--
Deviance = 3606.207 | Absolute change: 0 | Relative change: 0
Maximum item intercept parameter change: 5e-06
Maximum item slope parameter change: 1.3e-05
Maximum regression parameter change: 0
Maximum variance parameter change: 0
....................................................
Iteration 511 2023-12-20 11:04:54.889673
E Step
M Step Intercepts |-
M Step Slopes |--
Deviance = 3606.207 | Absolute change: 0 | Relative change: 0
Maximum item intercept parameter change: 5e-06
Maximum item slope parameter change: 1.3e-05
Maximum regression parameter change: 0
Maximum variance parameter change: 0
....................................................
Iteration 512 2023-12-20 11:04:54.938927
E Step
M Step Intercepts |-
M Step Slopes |--
Deviance = 3606.207 | Absolute change: 0 | Relative change: 0
Maximum item intercept parameter change: 4e-06
Maximum item slope parameter change: 1.2e-05
Maximum regression parameter change: 0
Maximum variance parameter change: 0
....................................................
Iteration 513 2023-12-20 11:04:54.947519
E Step
M Step Intercepts |-
M Step Slopes |--
Deviance = 3606.207 | Absolute change: 0 | Relative change: 0
Maximum item intercept parameter change: 4e-06
Maximum item slope parameter change: 1.2e-05
Maximum regression parameter change: 0
Maximum variance parameter change: 0
....................................................
Iteration 514 2023-12-20 11:04:54.958672
E Step
M Step Intercepts |-
M Step Slopes |--
Deviance = 3606.207 | Absolute change: 0 | Relative change: 0
Maximum item intercept parameter change: 4e-06
Maximum item slope parameter change: 1.2e-05
Maximum regression parameter change: 0
Maximum variance parameter change: 0
....................................................
Iteration 515 2023-12-20 11:04:54.963841
E Step
M Step Intercepts |-
M Step Slopes |--
Deviance = 3606.207 | Absolute change: 0 | Relative change: 0
Maximum item intercept parameter change: 4e-06
Maximum item slope parameter change: 1.1e-05
Maximum regression parameter change: 0
Maximum variance parameter change: 0
....................................................
Iteration 516 2023-12-20 11:04:54.969004
E Step
M Step Intercepts |-
M Step Slopes |--
Deviance = 3606.207 | Absolute change: 0 | Relative change: 0
Maximum item intercept parameter change: 4e-06
Maximum item slope parameter change: 1.1e-05
Maximum regression parameter change: 0
Maximum variance parameter change: 0
....................................................
Iteration 517 2023-12-20 11:04:54.973809
E Step
M Step Intercepts |-
M Step Slopes |--
Deviance = 3606.207 | Absolute change: 0 | Relative change: 0
Maximum item intercept parameter change: 4e-06
Maximum item slope parameter change: 1.1e-05
Maximum regression parameter change: 0
Maximum variance parameter change: 0
....................................................
Iteration 518 2023-12-20 11:04:54.985491
E Step
M Step Intercepts |-
M Step Slopes |--
Deviance = 3606.207 | Absolute change: 0 | Relative change: 0
Maximum item intercept parameter change: 4e-06
Maximum item slope parameter change: 1.1e-05
Maximum regression parameter change: 0
Maximum variance parameter change: 0
....................................................
Iteration 519 2023-12-20 11:04:54.991082
E Step
M Step Intercepts |-
M Step Slopes |--
Deviance = 3606.207 | Absolute change: 0 | Relative change: 0
Maximum item intercept parameter change: 4e-06
Maximum item slope parameter change: 1e-05
Maximum regression parameter change: 0
Maximum variance parameter change: 0
....................................................
Iteration 520 2023-12-20 11:04:54.996466
E Step
M Step Intercepts |-
M Step Slopes |--
Deviance = 3606.207 | Absolute change: 0 | Relative change: 0
Maximum item intercept parameter change: 4e-06
Maximum item slope parameter change: 1e-05
Maximum regression parameter change: 0
Maximum variance parameter change: 0
....................................................
Iteration 521 2023-12-20 11:04:55.001135
E Step
M Step Intercepts |-
M Step Slopes |-
Deviance = 3606.207 | Absolute change: 0 | Relative change: 0
Maximum item intercept parameter change: 4e-06
Maximum item slope parameter change: 1e-05
Maximum regression parameter change: 0
Maximum variance parameter change: 0
....................................................
Item Parameters
xsi.index xsi.label est
1 1 FAI_49_Cat1 1.4049
2 2 FAI_49_Cat2 2.0431
3 3 FAI_49_Cat3 2.0619
4 4 FAI_49_Cat4 1.4111
5 5 FAI_106_Cat1 0.8997
6 6 FAI_106_Cat2 2.4589
7 7 FAI_106_Cat3 3.1702
8 8 FAI_106_Cat4 3.7612
9 9 FAI_60_Cat1 0.4996
10 10 FAI_60_Cat2 1.6103
11 11 FAI_60_Cat3 1.7796
12 12 FAI_60_Cat4 2.4464
13 13 FAI_124_Cat1 -0.7611
14 14 FAI_124_Cat2 3.2442
15 15 FAI_124_Cat3 4.0770
16 16 FAI_124_Cat4 4.7412
...................................
Regression Coefficients
[,1]
[1,] 0
Variance:
[,1]
[1,] 1
EAP Reliability:
[1] 0.799
-----------------------------
Start: 2023-12-20 11:04:47.860994
End: 2023-12-20 11:04:55.050952
Time difference of 7.189958 secs
subscale_fit <- msq.itemfit(subscale_2pl) # mean square infit, outfit
subscale_fit$itemfit
| item | fitgroup | Outfit | Outfit_t | Outfit_p | Infit | Infit_t | Infit_p |
|---|---|---|---|---|---|---|---|
| <chr> | <int> | <dbl> | <dbl> | <dbl> | <dbl> | <dbl> | <dbl> |
| FAI_49 | 1 | 1.0375737 | 0.2854386 | 0.7753082 | 1.049352 | 0.5163703 | 0.6055958 |
| FAI_106 | 2 | 0.9093163 | -0.3880002 | 0.6980159 | 1.037087 | 0.4482993 | 0.6539372 |
| FAI_60 | 3 | 1.0115258 | 0.1322366 | 0.8947972 | 1.030302 | 0.4056650 | 0.6849888 |
| FAI_124 | 4 | 1.0123101 | 0.2714392 | 0.7860532 | 1.051281 | 0.6414851 | 0.5212076 |
I risultati hanno la seguente interpretazione.
Item: Identifica l’item specifico.
Fitgroup: Gruppo di adattamento, probabilmente riferito a diversi sottoinsiemi o tipologie di item nella scala.
Outfit: Media quadratica non ponderata (mean square) dell’outfit. Misura l’adattamento degli item considerando tutte le risposte, con un’enfasi maggiore sulle risposte inaspettate.
Outfit_t: Statistica t dell’outfit. Valori troppo alti o bassi possono indicare problemi di adattamento.
Outfit_p: Valore p associato alla statistica t dell’outfit.
Infit: Media quadratica ponderata (mean square) dell’infit. Simile all’outfit, ma dà più peso alle risposte che si trovano vicino al livello di abilità del soggetto.
Infit_t: Statistica t dell’infit.
Infit_p: Valore p associato alla statistica t dell’infit.
Interpretazione:
Outfit e Infit (Valori Ideali tra 0.7 e 1.3):
I valori di Outfit e Infit intorno a 1 sono ideali. Valori troppo lontani da 1 (tipicamente <0.7 o >1.3) possono indicare problemi.
Nel tuo caso, i valori di Outfit e Infit sono vicini a 1 per tutti gli item, il che è generalmente buono.
Outfit_t e Infit_t (Valori Assoluti < 2):
Le statistiche t (Outfit_t, Infit_t) dovrebbero idealmente essere contenute entro +/- 2. Valori al di fuori di questo intervallo possono suggerire adattamenti non ideali.
I tuoi risultati mostrano che tutte le statistiche t sono entro questi limiti, il che è positivo.
Outfit_p e Infit_p:
I valori p associati alle statistiche t forniscono un’indicazione di significatività. Valori p molto bassi (<0.05) possono suggerire che l’adattamento di un item è significativamente diverso da quello previsto.
Nel tuo caso, nessun valore p è particolarmente basso, suggerendo che non ci sono problemi significativi di adattamento.
In generale, i risultati indicano che non ci sono problemi significativi di adattamento per gli item analizzati. I valori di Outfit e Infit sono vicini a 1, e le statistiche t sono entro i limiti accettabili, suggerendo che gli item si adattano bene al modello GPCM 2PL utilizzato. Questo è un segnale positivo per la validità del tuo strumento di misurazione.
Eseguiamo ora un’analisi di adattamento del modello utilizzando la funzione tam.modelfit nel pacchetto TAM di R, applicato al modello IRT che è stato precedentemente calcolato (subscale_2pl). L’analisi di adattamento del modello è cruciale per valutare se i dati si adattano bene al modello IRT scelto. Ecco come interpretare i risultati:
subscale_res$Q3_summary
Questo riepilogo fornisce informazioni su due tipi di residui: Q3 e aQ3.
Q3:
Questi sono i residui standardizzati, che misurano la discrepanza tra le risposte osservate e quelle previste dal modello.
aQ3:
Sono i residui aggiustati. Simili ai Q3 ma con alcuni aggiustamenti per migliorare l’interpretazione.
round(subscale_res$aQ3.matr, 3)
Questa matrice mostra i residui aggiustati (aQ3) tra coppie di item. Valori vicini a 0 indicano un buon adattamento tra le coppie di item. Valori positivi o negativi distanti da 0 indicano possibili discrepanze tra le risposte osservate e quelle previste dal modello per quelle coppie di item.
subscale_res <- TAM::tam.modelfit(subscale_2pl)
subscale_res$Q3_summary
round(subscale_res$aQ3.matr, 3)
**** Calculate Residuals
**** Calculate Counts
**** Calculate Covariances
| type | M | SD | min | max | SGDDM | wSGDDM |
|---|---|---|---|---|---|---|
| <chr> | <dbl> | <dbl> | <dbl> | <dbl> | <dbl> | <dbl> |
| Q3 | -2.650361e-01 | 0.1439307 | -0.4326832 | -0.0241171 | 0.2650361 | 0.2650361 |
| aQ3 | 1.045685e-17 | 0.1439307 | -0.1676472 | 0.2409190 | 0.1282120 | 0.1282120 |
| FAI_49 | FAI_106 | FAI_60 | FAI_124 | |
|---|---|---|---|---|
| FAI_49 | NA | 0.115 | 0.241 | -0.091 |
| FAI_106 | 0.115 | NA | 0.029 | -0.126 |
| FAI_60 | 0.241 | 0.029 | NA | -0.168 |
| FAI_124 | -0.091 | -0.126 | -0.168 | NA |
Nei dati esaminati, la media dei residui (sia per Q3 che aQ3) è vicina a zero, il che è un buon segno. I valori nella matrice dei residui aggiustati non mostrano grandi discrepanze, suggerendo un adattamento generalmente buono degli item al modello IRT.
In conclusione, i risultati suggeriscono che il modello IRT si adatta in modo ragionevolmente buono ai dati. Non ci sono grandi discrepanze evidenziate dai residui, indicando che il modello è in grado di spiegare in modo efficace le risposte degli item.
Consideriamo i parametri degli item, inclusi i livelli di difficoltà e la discriminazione, per individuare eventuali item estremi (o troppo facili o troppo difficili).
xsi: Rappresenta il livello di difficoltà degli item. Valori più alti indicano item più difficili.
alpha: Indica la discriminazione dell’item, ovvero quanto bene l’item distingue tra soggetti con diversi livelli del tratto misurato. Valori più alti indicano una maggiore discriminazione.
beta: Rappresenta un parametro di posizione che, nel contesto del GPCM, può essere interpretato in relazione alla difficoltà degli item.
tau.Cat: Questi sono i parametri di soglia per le diverse categorie di risposta, che indicano il punto in cui un soggetto ha una probabilità uguale di rispondere in una categoria o in quella successiva.
summary(subscale_2pl)
------------------------------------------------------------
TAM 4.1-4 (2022-08-28 16:03:54)
R version 4.3.2 (2023-10-31) aarch64, darwin20 | nodename=Air-di-Corrado.home-life.hub | login=root
Date of Analysis: 2023-12-20 11:04:55.050952
Time difference of 7.189958 secs
Computation time: 7.189958
Multidimensional Item Response Model in TAM
IRT Model: GPCM
Call:
TAM::tam.mml.2pl(resp = good_items, irtmodel = "GPCM", control = list(Msteps = 10,
QMC = FALSE, snodes = 0, convD = 1e-04, conv = 1e-05, convM = 1e-05))
------------------------------------------------------------
Number of iterations = 521
Numeric integration with 21 integration points
Deviance = 3606.21
Log likelihood = -1803.1
Number of persons = 453
Number of persons used = 453
Number of items = 4
Number of estimated parameters = 20
Item threshold parameters = 16
Item slope parameters = 4
Regression parameters = 0
Variance/covariance parameters = 0
AIC = 3646 | penalty=40 | AIC=-2*LL + 2*p
AIC3 = 3666 | penalty=60 | AIC3=-2*LL + 3*p
BIC = 3729 | penalty=122.32 | BIC=-2*LL + log(n)*p
aBIC = 3665 | penalty=58.67 | aBIC=-2*LL + log((n-2)/24)*p (adjusted BIC)
CAIC = 3749 | penalty=142.32 | CAIC=-2*LL + [log(n)+1]*p (consistent AIC)
AICc = 3648 | penalty=41.94 | AICc=-2*LL + 2*p + 2*p*(p+1)/(n-p-1) (bias corrected AIC)
GHP = 1.00613 | GHP=( -LL + p ) / (#Persons * #Items) (Gilula-Haberman log penalty)
------------------------------------------------------------
EAP Reliability
[1] 0.799
------------------------------------------------------------
Covariances and Variances
[,1]
[1,] 1
------------------------------------------------------------
Correlations and Standard Deviations (in the diagonal)
[,1]
[1,] 1
------------------------------------------------------------
Regression Coefficients
[,1]
[1,] 0
------------------------------------------------------------
Item Parameters -A*Xsi
item N M xsi.item AXsi_.Cat1 AXsi_.Cat2 AXsi_.Cat3 AXsi_.Cat4
1 FAI_49 453 0.563 1.730 1.405 3.448 5.510 6.921
2 FAI_106 453 0.671 2.572 0.900 3.359 6.529 10.290
3 FAI_60 453 0.940 1.584 0.500 2.110 3.889 6.336
4 FAI_124 453 1.046 2.825 -0.761 2.483 6.560 11.301
B.Cat1.Dim1 B.Cat2.Dim1 B.Cat3.Dim1 B.Cat4.Dim1
1 1.238 2.475 3.713 4.951
2 1.983 3.966 5.948 7.931
3 1.596 3.193 4.789 6.385
4 3.536 7.072 10.608 14.143
Item Parameters Xsi
xsi se.xsi
FAI_49_Cat1 1.405 0.122
FAI_49_Cat2 2.043 0.177
FAI_49_Cat3 2.062 0.233
FAI_49_Cat4 1.411 0.286
FAI_106_Cat1 0.900 0.130
FAI_106_Cat2 2.459 0.173
FAI_106_Cat3 3.170 0.250
FAI_106_Cat4 3.761 0.383
FAI_60_Cat1 0.500 0.125
FAI_60_Cat2 1.610 0.152
FAI_60_Cat3 1.780 0.182
FAI_60_Cat4 2.446 0.246
FAI_124_Cat1 -0.761 0.158
FAI_124_Cat2 3.244 0.187
FAI_124_Cat3 4.077 0.223
FAI_124_Cat4 4.741 0.268
Item Parameters in IRT parameterization
item alpha beta tau.Cat1 tau.Cat2 tau.Cat3 tau.Cat4
1 FAI_49 1.238 1.398 -0.263 0.253 0.268 -0.258
2 FAI_106 1.983 1.297 -0.844 -0.057 0.301 0.600
3 FAI_60 1.596 0.992 -0.679 0.016 0.123 0.540
4 FAI_124 3.536 0.799 -1.014 0.118 0.354 0.542
C’è una notevole variazione nella difficoltà tra i diversi item e anche tra le categorie di risposta all’interno degli stessi item. Idealmente, una scala dovrebbe avere item che coprono un’ampia gamma di difficoltà per essere efficace nel misurare soggetti con diversi livelli di abilità. Item con una vasta gamma di difficoltà (come FAI_106 e FAI_124) possono essere particolarmente utili per discriminare tra soggetti con livelli diversi di abilità/tratti. Item con un intervallo di difficoltà più stretto (come FAI_49 e FAI_60) possono essere più utili per misurare soggetti attorno a specifici livelli di abilità.
Possiamo ora esaminare i valori di discriminazione (noti anche come parametri di pendenza o “slope” in IRT, indicati con “alpha” nel tuo output) per identificare eventuali item che offrono relativamente poche informazioni per classificare in modo affidabile i partecipanti. Nell’Item Response Theory, un valore di pendenza più alto indica che l’item è più efficace nel discriminare tra i soggetti con diversi livelli del tratto misurato.
FAI_49: Alpha = 1.238. Questo valore suggerisce una discriminazione moderata. L’item è abbastanza efficace nel distinguere tra soggetti a diversi livelli del tratto.
FAI_106: Alpha = 1.983. Questo è un valore di discriminazione abbastanza alto, indicando che l’item è molto efficace nel discriminare tra i soggetti.
FAI_60: Alpha = 1.596. Anche questo è un buon valore di discriminazione, indicando che l’item è efficace nel differenziare tra i soggetti.
FAI_124: Alpha = 3.536. Questo è un valore di discriminazione molto alto, il che significa che l’item è particolarmente efficace nel discriminare tra soggetti a diversi livelli del tratto.
In base ai valori di alpha forniti, non sembra esserci alcun item che offra relativamente poche informazioni per classificare in modo affidabile i partecipanti. Tutti gli item mostrano una discriminazione da moderata ad alta. Item con alta discriminazione sono particolarmente utili in una scala IRT, in quanto contribuiscono maggiormente a distinguere tra soggetti a diversi livelli del tratto di interesse. In conclusione, gli item nella tua scala sembrano avere buone proprietà discriminative, il che suggerisce che sono efficaci nel misurare il tratto di interesse e nel distinguere tra i partecipanti a diversi livelli di quel tratto.
Per esaminare la funzione di informazione degli item (Item Information Function, IIF) nel contesto della Teoria della Risposta all’Item (IRT), possiamo utilizzare il pacchetto mirt in R per modellare i dati e successivamente generare dei grafici che mostrano la quantità di informazione fornita da ciascun item lungo il continuum del tratto latente.
mod <- mirt(
data = good_items,
1,
itemtype = "graded",
SE = TRUE,
verbose = FALSE
)
Questi grafici mostrano la probabilità di risposta a ciascuna categoria di un item in funzione del livello del tratto latente.
n_item <- length(names(good_items))
plot(
mod,
type = "trace",
which.items = 1:n_item,
main = "",
par.settings = simpleTheme(lty = 1:4, lwd = 2),
auto.key = list(points = FALSE, lines = TRUE, columns = 4)
)
Grafici di Tracciamento: ogni curva rappresenta la probabilità di scegliere una specifica categoria di risposta in funzione del tratto latente. Le curve più ripide indicano una maggiore discriminazione dell’item: l’item è più sensibile nel distinguere tra soggetti con livelli leggermente diversi del tratto.
Questi grafici mostrano la quantità di informazione fornita da ciascun item a diversi livelli del tratto latente.
plot(
mod,
type = "infotrace",
which.items = 1:n_item,
main = "",
par.settings = simpleTheme(lwd = 2)
)
Grafici delle Funzioni di Informazione degli Item (IIF). L’altezza della curva in un dato punto indica la quantità di informazione che l’item fornisce a quel livello specifico del tratto latente. Picchi più alti indicano che un item fornisce più informazione per soggetti con quel particolare livello del tratto. La larghezza del picco indica la gamma di livelli del tratto per cui l’item è informativo. Un picco più ampio suggerisce che l’item è utile per un’ampia gamma di livelli del tratto.
In conclusione, gli item che mostrano picchi più alti e più ampi nelle loro funzioni di informazione sono particolarmente utili per la misurazione del tratto, poiché forniscono una grande quantità di informazione su un’ampia gamma di livelli del tratto.
Nel caso presente, i grafici delle Funzioni di Informazione degli Item mostrano che gli item sono adatti soprattutto per misurare rispondenti con un livello intermedio di abilità latente.
70.4. Analisi fattoriale#
KMO(good_items)
Kaiser-Meyer-Olkin factor adequacy
Call: KMO(r = good_items)
Overall MSA = 0.81
MSA for each item =
FAI_49 FAI_106 FAI_60 FAI_124
0.86 0.81 0.81 0.77
L’indice di Kaiser-Meyer-Olkin (KMO) è una misura di idoneità dei dati per l’analisi fattoriale. Esso varia da 0 a 1, con valori più alti che indicano una maggiore idoneità dei dati per l’analisi fattoriale. Un valore KMO elevato suggerisce che le correlazioni parziali tra gli item sono basse e quindi gli item hanno abbastanza in comune per giustificare un’analisi fattoriale.
Nel caso presente, abbiamo ottenuto Overall MSA = 0.81. Questo è un valore molto buono, indicando che nel complesso, il tuo set di dati è ben adatto per l’analisi fattoriale.
Il test di sfericità di Bartlett è un test statistico usato per verificare l’ipotesi che una matrice di correlazione sia una matrice di identità, il che implicherebbe che le variabili sono indipendenti e non correlate tra loro. Il test di Bartlett è utilizzato nell’ambito dell’analisi fattoriale per valutare se i dati sono adatti per tale analisi.
cortest.bartlett(R = cor(good_items), n = nrow(good_items))
- $chisq
- 765.89923180232
- $p.value
- 3.58605042794288e-162
- $df
- 6
Il p-value estremamente basso indica che è altamente improbabile ottenere una statistica chi-quadro così elevata se l’ipotesi nulla fosse vera. In altre parole, è molto probabile che le variabili (item) siano correlate tra loro. Il risultato del test di Bartlett supporta l’idoneità dei dati per l’analisi fattoriale.
La parallel analysis suggerisce una soluzione ad un fattore.
fa.parallel(good_items, cor = "poly")
Eseguiamo l’analisi fattoriale confermativa.
one_factor_model <- "
F =~ FAI_124 + FAI_106 + FAI_60 + FAI_49
"
fit <- lavaan:::cfa(
one_factor_model,
data = good_items,
ordered = names(good_items),
std.lv = TRUE
)
# summary(fit, standardized = TRUE)
fitMeasures(
fit,
c(
"chisq", "df", "cfi", "cfi.scaled", "tli", "tli.scaled",
"rmsea", "rmsea.scaled", "srmr"
)
)
- chisq
- 1.55231676014376
- df
- 2
- cfi
- 1
- cfi.scaled
- 0.998836312999597
- tli
- 1.00040469561344
- tli.scaled
- 0.996508938998791
- rmsea
- 0
- rmsea.scaled
- 0.0541084517126886
- srmr
- 0.013542320740367
Le misure di bontà di adattamento sono eccellenti.






